Полезные статьи об использования CRM и не только для автоматизации ручного труда.
Если вам нужна расшифровка и выгрузка записей звонков в смарт-процессы Битрикс24 с оценкой от искусственного интеллекта, вам поможет наш сервис Пинкит.
Протестируйте сценарии автоматизации в личном кабинете Пинкит, зарегистрировавшись по ссылке: https://lk.pinkit.io/register/
Тарифы на платформу и функционал в тарифной сетке можно посмотреть здесь: https://pinkit.io/
Алексей Окара,
основатель Пинол и продакт-менеджер Пинкит
Разработка БП "Заявка на оплату" исходила из задач поставленного ТЗ.
Шаг №1. Работник создает новую «Заявку на оплату»:
- Ввод нужной информации: Наименование компании получателя (Значения выбираются из CRM организации)
- Сумма в валюте платежа
- Назначение платежа
- Сумма в рублях
- Валюта платежа
- Клиент (Значения выбираются из CRM организации)
- № заявки / № сделки
- Срочность
- Подразделение
Шаг №2. Руководитель получает форму для утверждения/отклонения заявки:
- Информация о заявке работника (пункты 1-10)
- Поле комментарий типа “Текст”
- Кнопки “Утвердить заявку” и “Отклонить”
Шаг №3. После согласования заявка отправляется в фин. отдел в виде заявки с пунктами:
- Информация о заявке сотрудника (пункты 1-10)
- Комментарий руководителя
- Поле комментарий типа “Текст”
- Кнопки “Утвердить заявку” и “Отклонить”
Шаг №4. В случае утверждения заявка передается директору организации в виде:
- Информация о заявке сотрудника (пункты 1-10)
- Комментарий руководителя, если есть.
- Комментарий финансового отдела, если есть.
- Поле комментарий типа “Текст”
- Кнопки “Утвердить заявку” и “Отклонить”
Шаг №5. После согласования - заявка вернется в фин. отдел:
- Информация о заявке сотрудника (пункты 1-10)
- Комментарий директора, если есть
- Поле комментарий типа “Текст”
- Кнопка “Денежные средства предоставлены”
Шаг №6. Работник фин. отдела, после совершения платежа, жмет кнопку “Денежные средства предоставлены”.
Начинаем с передачи параметров бизнес-процесса, которые пользователь будет заполнять на 1 шаге:

Далее вносим в ветку бизнес-процесса два действия "Запрос crm компании", переименовывая их для нашего удобства в "Наименование организации получателя" и "Выбор клиента":

Для удобства пользователя выведем название бизнес-процесса и статус обработки, для этого возьмем блок "Изменение документа" и "Установить текст статуса":

Шаг №1 на этом может быть завершена, осталось только передать данные заявки к руководителю автора. Поиска автора подробно рассматривался нами ранее, в данном случае алгоритм такой же:

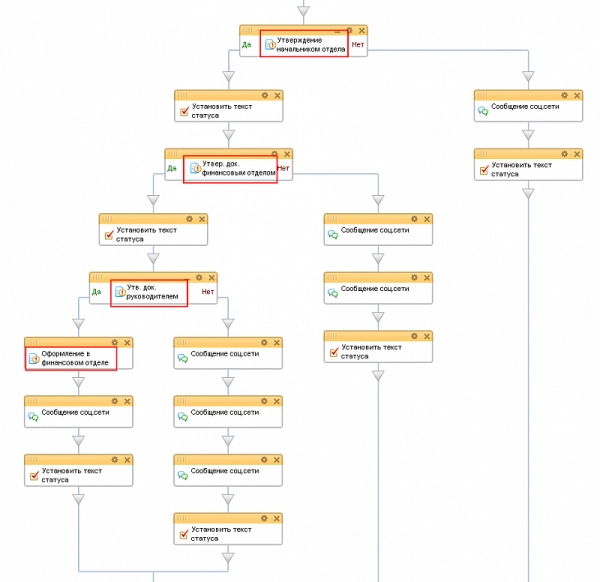
Затем идут шаги согласования в различных отделах компании. Для всех утверждений мы будем использовать действие "Утверждение документа". В итоге получаем бизнес-процесс вида:

Если вам нужна расшифровка и выгрузка записей звонков в смарт-процессы Битрикс24 с оценкой от искусственного интеллекта, вам поможет наш сервис Пинкит.
Протестируйте сценарии автоматизации в личном кабинете Пинкит, зарегистрировавшись по ссылке: https://lk.pinkit.io/register/
Тарифы на платформу и функционал в тарифной сетке можно посмотреть здесь: https://pinkit.io/
Алексей Окара,
основатель Пинол и продакт-менеджер Пинкит
Константин Лолуа
|
|
Описание процесса разработки бизнес-процесса "Заявка на оплату" внутри кор. портала Битрикс24 |
Юлия Белицкая
|
|
Тему закрываем В случае возникновения проблем Вы всегда можете обратиться к нам за помощью на форуме или заказать дополнительные услуги: Наши интеграции: 1. Узнайте больше о возможностях интеграции Callbackhunter и Битрикс24 из видео: 2. Смотрите видео о возможностях интеграции CRM Битрикс24 и LiveTex3. 4. и отправляйте нам заявку на консультацию по тарифу, который Вам подойдет: 5. Дополнительная информация: Смотрите видео о возможностях интеграции Битрикс24 и UniSender: 6. Видео Дополнительная информация: 7. 8. |
Полина Гальченко
|
|
Сервис «Пинкит» () - это незаменимый инструмент для обмена данными между CRM, BPM системами (Битрикс24, Creatio (Terrasoft), amoCRM, Мегаплан) и различными внешними веб-сервисами (UniSender, CallbackHunter, LiveTex). Если Вам нужна помощь в комплексной настройке приложений Пинол, в рамках использования сервиса «Пинкит» (), то отправьте нам заявку на почту . Наш менеджер свяжется с вами в ближайшее рабочее время для согласования всех вопросов. |
Полина Гальченко
|
|
Подписывайтесь на наш YouTube-канал (), где мы разбираем сценарии работы с нашими приложениями. |
Полина Гальченко
|
|
Рекомендуем ознакомиться с нашими готовыми кейсами () по внедрению Битрикс24. Любой кейс можем повторить на вашем портале или адаптировать под вас. Для этого отправляйте нам заявку на почту . Наш менеджер свяжется с вами в ближайшее рабочее время для согласования всех вопросов. |
Елена Хажина
|
|
Регистрируйтесь по ссылке: в личном кабинете Пинкит и протестируйте интеграции. |
Для добавления комментария необходимо авторизоваться на сайте





