Array
(
[0] => Array
(
[ID] => 5921
[~ID] => 5921
[IBLOCK_ID] => 9
[~IBLOCK_ID] => 9
[IBLOCK_SECTION_ID] =>
[~IBLOCK_SECTION_ID] =>
[NAME] => -99% скидки на Юнисендер по нашей партнерской ссылке
[~NAME] => -99% скидки на Юнисендер по нашей партнерской ссылке
[ACTIVE_FROM_X] => 2025-12-25 00:00:00
[~ACTIVE_FROM_X] => 2025-12-25 00:00:00
[ACTIVE_FROM] => 25.12.2025
[~ACTIVE_FROM] => 25.12.2025
[DETAIL_PICTURE] =>
[~DETAIL_PICTURE] =>
[PREVIEW_PICTURE] => Array
(
[ID] => 74304
[TIMESTAMP_X] => 26.12.2025 00:24:23
[MODULE_ID] => iblock
[HEIGHT] => 260
[WIDTH] => 180
[FILE_SIZE] => 39958
[CONTENT_TYPE] => image/png
[SUBDIR] => iblock/588
[FILE_NAME] => rsfu47fnqcd0jugo0mcybfge1iqla63r.png
[ORIGINAL_NAME] => -99% скидка.png
[DESCRIPTION] =>
[HANDLER_ID] =>
[EXTERNAL_ID] => 70586503d9dcd77ccdde920d28bc4c62
[VERSION_ORIGINAL_ID] =>
[META] =>
[SRC] => /upload/iblock/588/rsfu47fnqcd0jugo0mcybfge1iqla63r.png
)
[~PREVIEW_PICTURE] => 74304
[PREVIEW_TEXT] =>
[~PREVIEW_TEXT] =>
[SORT] => 100
[~SORT] => 100
[PREVIEW_TEXT_TYPE] => text
[~PREVIEW_TEXT_TYPE] => text
[EDIT_LINK] =>
[DELETE_LINK] =>
[DISPLAY_ACTIVE_FROM] =>
[FIELDS] => Array
(
)
[PROPERTIES] => Array
(
[TEXT_POSITION] => Array
(
[ID] => 14
[TIMESTAMP_X] => 2015-01-08 16:50:00
[IBLOCK_ID] => 9
[NAME] => Расположение текста
[ACTIVE] => Y
[SORT] => 500
[CODE] => TEXT_POSITION
[DEFAULT_VALUE] =>
[PROPERTY_TYPE] => L
[ROW_COUNT] => 1
[COL_COUNT] => 30
[LIST_TYPE] => L
[MULTIPLE] => N
[XML_ID] => 20
[FILE_TYPE] =>
[MULTIPLE_CNT] => 5
[TMP_ID] =>
[LINK_IBLOCK_ID] => 0
[WITH_DESCRIPTION] => N
[SEARCHABLE] => N
[FILTRABLE] => N
[IS_REQUIRED] => N
[VERSION] => 1
[USER_TYPE] =>
[USER_TYPE_SETTINGS] =>
[HINT] =>
[PROPERTY_VALUE_ID] => 998387
[VALUE] => Только картинка
[DESCRIPTION] =>
[VALUE_ENUM] => Только картинка
[VALUE_XML_ID] => image
[VALUE_SORT] => 500
[VALUE_ENUM_ID] => 5
[~VALUE] => Только картинка
[~DESCRIPTION] =>
[~NAME] => Расположение текста
[~DEFAULT_VALUE] =>
)
[TEXTCOLOR] => Array
(
[ID] => 15
[TIMESTAMP_X] => 2015-01-08 16:50:00
[IBLOCK_ID] => 9
[NAME] => Цвет текста
[ACTIVE] => Y
[SORT] => 500
[CODE] => TEXTCOLOR
[DEFAULT_VALUE] =>
[PROPERTY_TYPE] => L
[ROW_COUNT] => 1
[COL_COUNT] => 30
[LIST_TYPE] => L
[MULTIPLE] => N
[XML_ID] => 54
[FILE_TYPE] =>
[MULTIPLE_CNT] => 5
[TMP_ID] =>
[LINK_IBLOCK_ID] => 0
[WITH_DESCRIPTION] => N
[SEARCHABLE] => N
[FILTRABLE] => N
[IS_REQUIRED] => N
[VERSION] => 1
[USER_TYPE] =>
[USER_TYPE_SETTINGS] =>
[HINT] =>
[PROPERTY_VALUE_ID] => 998388
[VALUE] => Светлый
[DESCRIPTION] =>
[VALUE_ENUM] => Светлый
[VALUE_XML_ID] => light
[VALUE_SORT] => 500
[VALUE_ENUM_ID] => 9
[~VALUE] => Светлый
[~DESCRIPTION] =>
[~NAME] => Цвет текста
[~DEFAULT_VALUE] =>
)
[TARGETS] => Array
(
[ID] => 16
[TIMESTAMP_X] => 2015-01-08 16:50:00
[IBLOCK_ID] => 9
[NAME] => Тип перехода (target)
[ACTIVE] => Y
[SORT] => 500
[CODE] => TARGETS
[DEFAULT_VALUE] =>
[PROPERTY_TYPE] => L
[ROW_COUNT] => 1
[COL_COUNT] => 30
[LIST_TYPE] => L
[MULTIPLE] => N
[XML_ID] => 4907
[FILE_TYPE] =>
[MULTIPLE_CNT] => 5
[TMP_ID] =>
[LINK_IBLOCK_ID] => 0
[WITH_DESCRIPTION] => N
[SEARCHABLE] => N
[FILTRABLE] => N
[IS_REQUIRED] => N
[VERSION] => 1
[USER_TYPE] =>
[USER_TYPE_SETTINGS] =>
[HINT] =>
[PROPERTY_VALUE_ID] => 998389
[VALUE] => _blank (в новом окне)
[DESCRIPTION] =>
[VALUE_ENUM] => _blank (в новом окне)
[VALUE_XML_ID] => _blank
[VALUE_SORT] => 500
[VALUE_ENUM_ID] => 10
[~VALUE] => _blank (в новом окне)
[~DESCRIPTION] =>
[~NAME] => Тип перехода (target)
[~DEFAULT_VALUE] =>
)
[TYPE_BANNERS] => Array
(
[ID] => 17
[TIMESTAMP_X] => 2015-01-08 16:50:00
[IBLOCK_ID] => 9
[NAME] => Тип баннера
[ACTIVE] => Y
[SORT] => 500
[CODE] => TYPE_BANNERS
[DEFAULT_VALUE] =>
[PROPERTY_TYPE] => E
[ROW_COUNT] => 1
[COL_COUNT] => 30
[LIST_TYPE] => L
[MULTIPLE] => N
[XML_ID] => 4908
[FILE_TYPE] =>
[MULTIPLE_CNT] => 5
[TMP_ID] =>
[LINK_IBLOCK_ID] => 0
[WITH_DESCRIPTION] => N
[SEARCHABLE] => N
[FILTRABLE] => N
[IS_REQUIRED] => N
[VERSION] => 1
[USER_TYPE] =>
[USER_TYPE_SETTINGS] =>
[HINT] =>
[PROPERTY_VALUE_ID] => 998358
[VALUE] => 112
[DESCRIPTION] =>
[VALUE_ENUM] =>
[VALUE_XML_ID] =>
[VALUE_SORT] =>
[~VALUE] => 112
[~DESCRIPTION] =>
[~NAME] => Тип баннера
[~DEFAULT_VALUE] =>
)
[URL_STRING] => Array
(
[ID] => 18
[TIMESTAMP_X] => 2015-01-08 16:50:00
[IBLOCK_ID] => 9
[NAME] => Ссылка с баннера
[ACTIVE] => Y
[SORT] => 520
[CODE] => URL_STRING
[DEFAULT_VALUE] =>
[PROPERTY_TYPE] => S
[ROW_COUNT] => 1
[COL_COUNT] => 30
[LIST_TYPE] => L
[MULTIPLE] => N
[XML_ID] => 1
[FILE_TYPE] =>
[MULTIPLE_CNT] => 5
[TMP_ID] =>
[LINK_IBLOCK_ID] => 0
[WITH_DESCRIPTION] => N
[SEARCHABLE] => N
[FILTRABLE] => N
[IS_REQUIRED] => N
[VERSION] => 1
[USER_TYPE] =>
[USER_TYPE_SETTINGS] =>
[HINT] =>
[PROPERTY_VALUE_ID] => 998359
[VALUE] => https://pinall.ru/lp/unisender/?utm_source=site&utm_medium=pinall_ru&utm_campaign=main&utm_content=banner-small&utm_term=ps-unisender
[DESCRIPTION] =>
[VALUE_ENUM] =>
[VALUE_XML_ID] =>
[VALUE_SORT] =>
[~VALUE] => https://pinall.ru/lp/unisender/?utm_source=site&utm_medium=pinall_ru&utm_campaign=main&utm_content=banner-small&utm_term=ps-unisender
[~DESCRIPTION] =>
[~NAME] => Ссылка с баннера
[~DEFAULT_VALUE] =>
)
[BUTTON1TEXT] => Array
(
[ID] => 19
[TIMESTAMP_X] => 2015-01-08 16:50:00
[IBLOCK_ID] => 9
[NAME] => Текст первой кнопки
[ACTIVE] => Y
[SORT] => 800
[CODE] => BUTTON1TEXT
[DEFAULT_VALUE] =>
[PROPERTY_TYPE] => S
[ROW_COUNT] => 1
[COL_COUNT] => 30
[LIST_TYPE] => L
[MULTIPLE] => N
[XML_ID] => 16
[FILE_TYPE] =>
[MULTIPLE_CNT] => 5
[TMP_ID] =>
[LINK_IBLOCK_ID] => 0
[WITH_DESCRIPTION] => N
[SEARCHABLE] => N
[FILTRABLE] => N
[IS_REQUIRED] => N
[VERSION] => 1
[USER_TYPE] =>
[USER_TYPE_SETTINGS] =>
[HINT] =>
[PROPERTY_VALUE_ID] =>
[VALUE] =>
[DESCRIPTION] =>
[VALUE_ENUM] =>
[VALUE_XML_ID] =>
[VALUE_SORT] =>
[~VALUE] =>
[~DESCRIPTION] =>
[~NAME] => Текст первой кнопки
[~DEFAULT_VALUE] =>
)
[BUTTON1LINK] => Array
(
[ID] => 20
[TIMESTAMP_X] => 2015-01-08 16:50:00
[IBLOCK_ID] => 9
[NAME] => Ссылка с первой кнопки
[ACTIVE] => Y
[SORT] => 850
[CODE] => BUTTON1LINK
[DEFAULT_VALUE] =>
[PROPERTY_TYPE] => S
[ROW_COUNT] => 1
[COL_COUNT] => 30
[LIST_TYPE] => L
[MULTIPLE] => N
[XML_ID] => 17
[FILE_TYPE] =>
[MULTIPLE_CNT] => 5
[TMP_ID] =>
[LINK_IBLOCK_ID] => 0
[WITH_DESCRIPTION] => N
[SEARCHABLE] => N
[FILTRABLE] => N
[IS_REQUIRED] => N
[VERSION] => 1
[USER_TYPE] =>
[USER_TYPE_SETTINGS] =>
[HINT] =>
[PROPERTY_VALUE_ID] =>
[VALUE] =>
[DESCRIPTION] =>
[VALUE_ENUM] =>
[VALUE_XML_ID] =>
[VALUE_SORT] =>
[~VALUE] =>
[~DESCRIPTION] =>
[~NAME] => Ссылка с первой кнопки
[~DEFAULT_VALUE] =>
)
[BUTTON2TEXT] => Array
(
[ID] => 21
[TIMESTAMP_X] => 2015-01-08 16:50:00
[IBLOCK_ID] => 9
[NAME] => Текст второй кнопки
[ACTIVE] => Y
[SORT] => 1000
[CODE] => BUTTON2TEXT
[DEFAULT_VALUE] =>
[PROPERTY_TYPE] => S
[ROW_COUNT] => 1
[COL_COUNT] => 30
[LIST_TYPE] => L
[MULTIPLE] => N
[XML_ID] => 18
[FILE_TYPE] =>
[MULTIPLE_CNT] => 5
[TMP_ID] =>
[LINK_IBLOCK_ID] => 0
[WITH_DESCRIPTION] => N
[SEARCHABLE] => N
[FILTRABLE] => N
[IS_REQUIRED] => N
[VERSION] => 1
[USER_TYPE] =>
[USER_TYPE_SETTINGS] =>
[HINT] =>
[PROPERTY_VALUE_ID] =>
[VALUE] =>
[DESCRIPTION] =>
[VALUE_ENUM] =>
[VALUE_XML_ID] =>
[VALUE_SORT] =>
[~VALUE] =>
[~DESCRIPTION] =>
[~NAME] => Текст второй кнопки
[~DEFAULT_VALUE] =>
)
[BUTTON2LINK] => Array
(
[ID] => 22
[TIMESTAMP_X] => 2015-01-08 16:50:00
[IBLOCK_ID] => 9
[NAME] => Ссылка с второй кнопки
[ACTIVE] => Y
[SORT] => 1050
[CODE] => BUTTON2LINK
[DEFAULT_VALUE] =>
[PROPERTY_TYPE] => S
[ROW_COUNT] => 1
[COL_COUNT] => 30
[LIST_TYPE] => L
[MULTIPLE] => N
[XML_ID] => 19
[FILE_TYPE] =>
[MULTIPLE_CNT] => 5
[TMP_ID] =>
[LINK_IBLOCK_ID] => 0
[WITH_DESCRIPTION] => N
[SEARCHABLE] => N
[FILTRABLE] => N
[IS_REQUIRED] => N
[VERSION] => 1
[USER_TYPE] =>
[USER_TYPE_SETTINGS] =>
[HINT] =>
[PROPERTY_VALUE_ID] =>
[VALUE] =>
[DESCRIPTION] =>
[VALUE_ENUM] =>
[VALUE_XML_ID] =>
[VALUE_SORT] =>
[~VALUE] =>
[~DESCRIPTION] =>
[~NAME] => Ссылка с второй кнопки
[~DEFAULT_VALUE] =>
)
)
[DISPLAY_PROPERTIES] => Array
(
[TARGETS] => Array
(
[ID] => 16
[TIMESTAMP_X] => 2015-01-08 16:50:00
[IBLOCK_ID] => 9
[NAME] => Тип перехода (target)
[ACTIVE] => Y
[SORT] => 500
[CODE] => TARGETS
[DEFAULT_VALUE] =>
[PROPERTY_TYPE] => L
[ROW_COUNT] => 1
[COL_COUNT] => 30
[LIST_TYPE] => L
[MULTIPLE] => N
[XML_ID] => 4907
[FILE_TYPE] =>
[MULTIPLE_CNT] => 5
[TMP_ID] =>
[LINK_IBLOCK_ID] => 0
[WITH_DESCRIPTION] => N
[SEARCHABLE] => N
[FILTRABLE] => N
[IS_REQUIRED] => N
[VERSION] => 1
[USER_TYPE] =>
[USER_TYPE_SETTINGS] =>
[HINT] =>
[PROPERTY_VALUE_ID] => 998389
[VALUE] => _blank (в новом окне)
[DESCRIPTION] =>
[VALUE_ENUM] => _blank (в новом окне)
[VALUE_XML_ID] => _blank
[VALUE_SORT] => 500
[VALUE_ENUM_ID] => 10
[~VALUE] => _blank (в новом окне)
[~DESCRIPTION] =>
[~NAME] => Тип перехода (target)
[~DEFAULT_VALUE] =>
[DISPLAY_VALUE] => _blank (в новом окне)
)
[URL_STRING] => Array
(
[ID] => 18
[TIMESTAMP_X] => 2015-01-08 16:50:00
[IBLOCK_ID] => 9
[NAME] => Ссылка с баннера
[ACTIVE] => Y
[SORT] => 520
[CODE] => URL_STRING
[DEFAULT_VALUE] =>
[PROPERTY_TYPE] => S
[ROW_COUNT] => 1
[COL_COUNT] => 30
[LIST_TYPE] => L
[MULTIPLE] => N
[XML_ID] => 1
[FILE_TYPE] =>
[MULTIPLE_CNT] => 5
[TMP_ID] =>
[LINK_IBLOCK_ID] => 0
[WITH_DESCRIPTION] => N
[SEARCHABLE] => N
[FILTRABLE] => N
[IS_REQUIRED] => N
[VERSION] => 1
[USER_TYPE] =>
[USER_TYPE_SETTINGS] =>
[HINT] =>
[PROPERTY_VALUE_ID] => 998359
[VALUE] => https://pinall.ru/lp/unisender/?utm_source=site&utm_medium=pinall_ru&utm_campaign=main&utm_content=banner-small&utm_term=ps-unisender
[DESCRIPTION] =>
[VALUE_ENUM] =>
[VALUE_XML_ID] =>
[VALUE_SORT] =>
[~VALUE] => https://pinall.ru/lp/unisender/?utm_source=site&utm_medium=pinall_ru&utm_campaign=main&utm_content=banner-small&utm_term=ps-unisender
[~DESCRIPTION] =>
[~NAME] => Ссылка с баннера
[~DEFAULT_VALUE] =>
[DISPLAY_VALUE] => https://pinall.ru/lp/unisender/?utm_source=site&utm_medium=pinall_ru&utm_campaign=main&utm_content=banner-small&utm_term=ps-unisender
)
)
)
[1] => Array
(
[ID] => 5199
[~ID] => 5199
[IBLOCK_ID] => 9
[~IBLOCK_ID] => 9
[IBLOCK_SECTION_ID] =>
[~IBLOCK_SECTION_ID] =>
[NAME] => Пинкит - платформа для простых интеграций
[~NAME] => Пинкит - платформа для простых интеграций
[ACTIVE_FROM_X] => 2025-12-01 00:00:00
[~ACTIVE_FROM_X] => 2025-12-01 00:00:00
[ACTIVE_FROM] => 01.12.2025
[~ACTIVE_FROM] => 01.12.2025
[DETAIL_PICTURE] =>
[~DETAIL_PICTURE] =>
[PREVIEW_PICTURE] => Array
(
[ID] => 74392
[TIMESTAMP_X] => 15.01.2026 15:02:22
[MODULE_ID] => iblock
[HEIGHT] => 260
[WIDTH] => 180
[FILE_SIZE] => 53308
[CONTENT_TYPE] => image/png
[SUBDIR] => iblock/2cc
[FILE_NAME] => t8d68hrya1xcwn6p00b8je7gdk9zfwdf.png
[ORIGINAL_NAME] => баннер пинкит боковой.png
[DESCRIPTION] =>
[HANDLER_ID] =>
[EXTERNAL_ID] => 44d50b9cefd7b9d67c4534b50ea5b0d9
[VERSION_ORIGINAL_ID] =>
[META] =>
[SRC] => /upload/iblock/2cc/t8d68hrya1xcwn6p00b8je7gdk9zfwdf.png
)
[~PREVIEW_PICTURE] => 74392
[PREVIEW_TEXT] =>
[~PREVIEW_TEXT] =>
[SORT] => 100
[~SORT] => 100
[PREVIEW_TEXT_TYPE] => text
[~PREVIEW_TEXT_TYPE] => text
[EDIT_LINK] =>
[DELETE_LINK] =>
[DISPLAY_ACTIVE_FROM] =>
[FIELDS] => Array
(
)
[PROPERTIES] => Array
(
[TEXT_POSITION] => Array
(
[ID] => 14
[TIMESTAMP_X] => 2015-01-08 16:50:00
[IBLOCK_ID] => 9
[NAME] => Расположение текста
[ACTIVE] => Y
[SORT] => 500
[CODE] => TEXT_POSITION
[DEFAULT_VALUE] =>
[PROPERTY_TYPE] => L
[ROW_COUNT] => 1
[COL_COUNT] => 30
[LIST_TYPE] => L
[MULTIPLE] => N
[XML_ID] => 20
[FILE_TYPE] =>
[MULTIPLE_CNT] => 5
[TMP_ID] =>
[LINK_IBLOCK_ID] => 0
[WITH_DESCRIPTION] => N
[SEARCHABLE] => N
[FILTRABLE] => N
[IS_REQUIRED] => N
[VERSION] => 1
[USER_TYPE] =>
[USER_TYPE_SETTINGS] =>
[HINT] =>
[PROPERTY_VALUE_ID] => 1001048
[VALUE] => Только картинка
[DESCRIPTION] =>
[VALUE_ENUM] => Только картинка
[VALUE_XML_ID] => image
[VALUE_SORT] => 500
[VALUE_ENUM_ID] => 5
[~VALUE] => Только картинка
[~DESCRIPTION] =>
[~NAME] => Расположение текста
[~DEFAULT_VALUE] =>
)
[TEXTCOLOR] => Array
(
[ID] => 15
[TIMESTAMP_X] => 2015-01-08 16:50:00
[IBLOCK_ID] => 9
[NAME] => Цвет текста
[ACTIVE] => Y
[SORT] => 500
[CODE] => TEXTCOLOR
[DEFAULT_VALUE] =>
[PROPERTY_TYPE] => L
[ROW_COUNT] => 1
[COL_COUNT] => 30
[LIST_TYPE] => L
[MULTIPLE] => N
[XML_ID] => 54
[FILE_TYPE] =>
[MULTIPLE_CNT] => 5
[TMP_ID] =>
[LINK_IBLOCK_ID] => 0
[WITH_DESCRIPTION] => N
[SEARCHABLE] => N
[FILTRABLE] => N
[IS_REQUIRED] => N
[VERSION] => 1
[USER_TYPE] =>
[USER_TYPE_SETTINGS] =>
[HINT] =>
[PROPERTY_VALUE_ID] => 1001049
[VALUE] => Светлый
[DESCRIPTION] =>
[VALUE_ENUM] => Светлый
[VALUE_XML_ID] => light
[VALUE_SORT] => 500
[VALUE_ENUM_ID] => 9
[~VALUE] => Светлый
[~DESCRIPTION] =>
[~NAME] => Цвет текста
[~DEFAULT_VALUE] =>
)
[TARGETS] => Array
(
[ID] => 16
[TIMESTAMP_X] => 2015-01-08 16:50:00
[IBLOCK_ID] => 9
[NAME] => Тип перехода (target)
[ACTIVE] => Y
[SORT] => 500
[CODE] => TARGETS
[DEFAULT_VALUE] =>
[PROPERTY_TYPE] => L
[ROW_COUNT] => 1
[COL_COUNT] => 30
[LIST_TYPE] => L
[MULTIPLE] => N
[XML_ID] => 4907
[FILE_TYPE] =>
[MULTIPLE_CNT] => 5
[TMP_ID] =>
[LINK_IBLOCK_ID] => 0
[WITH_DESCRIPTION] => N
[SEARCHABLE] => N
[FILTRABLE] => N
[IS_REQUIRED] => N
[VERSION] => 1
[USER_TYPE] =>
[USER_TYPE_SETTINGS] =>
[HINT] =>
[PROPERTY_VALUE_ID] => 1001050
[VALUE] => _blank (в новом окне)
[DESCRIPTION] =>
[VALUE_ENUM] => _blank (в новом окне)
[VALUE_XML_ID] => _blank
[VALUE_SORT] => 500
[VALUE_ENUM_ID] => 10
[~VALUE] => _blank (в новом окне)
[~DESCRIPTION] =>
[~NAME] => Тип перехода (target)
[~DEFAULT_VALUE] =>
)
[TYPE_BANNERS] => Array
(
[ID] => 17
[TIMESTAMP_X] => 2015-01-08 16:50:00
[IBLOCK_ID] => 9
[NAME] => Тип баннера
[ACTIVE] => Y
[SORT] => 500
[CODE] => TYPE_BANNERS
[DEFAULT_VALUE] =>
[PROPERTY_TYPE] => E
[ROW_COUNT] => 1
[COL_COUNT] => 30
[LIST_TYPE] => L
[MULTIPLE] => N
[XML_ID] => 4908
[FILE_TYPE] =>
[MULTIPLE_CNT] => 5
[TMP_ID] =>
[LINK_IBLOCK_ID] => 0
[WITH_DESCRIPTION] => N
[SEARCHABLE] => N
[FILTRABLE] => N
[IS_REQUIRED] => N
[VERSION] => 1
[USER_TYPE] =>
[USER_TYPE_SETTINGS] =>
[HINT] =>
[PROPERTY_VALUE_ID] => 633495
[VALUE] => 112
[DESCRIPTION] =>
[VALUE_ENUM] =>
[VALUE_XML_ID] =>
[VALUE_SORT] =>
[~VALUE] => 112
[~DESCRIPTION] =>
[~NAME] => Тип баннера
[~DEFAULT_VALUE] =>
)
[URL_STRING] => Array
(
[ID] => 18
[TIMESTAMP_X] => 2015-01-08 16:50:00
[IBLOCK_ID] => 9
[NAME] => Ссылка с баннера
[ACTIVE] => Y
[SORT] => 520
[CODE] => URL_STRING
[DEFAULT_VALUE] =>
[PROPERTY_TYPE] => S
[ROW_COUNT] => 1
[COL_COUNT] => 30
[LIST_TYPE] => L
[MULTIPLE] => N
[XML_ID] => 1
[FILE_TYPE] =>
[MULTIPLE_CNT] => 5
[TMP_ID] =>
[LINK_IBLOCK_ID] => 0
[WITH_DESCRIPTION] => N
[SEARCHABLE] => N
[FILTRABLE] => N
[IS_REQUIRED] => N
[VERSION] => 1
[USER_TYPE] =>
[USER_TYPE_SETTINGS] =>
[HINT] =>
[PROPERTY_VALUE_ID] => 633496
[VALUE] => https://pinkit.io/akciya?utm_source=site&utm_medium=pinall_ru&utm_campaign=main&utm_content=banner-small&utm_term=pinkit
[DESCRIPTION] =>
[VALUE_ENUM] =>
[VALUE_XML_ID] =>
[VALUE_SORT] =>
[~VALUE] => https://pinkit.io/akciya?utm_source=site&utm_medium=pinall_ru&utm_campaign=main&utm_content=banner-small&utm_term=pinkit
[~DESCRIPTION] =>
[~NAME] => Ссылка с баннера
[~DEFAULT_VALUE] =>
)
[BUTTON1TEXT] => Array
(
[ID] => 19
[TIMESTAMP_X] => 2015-01-08 16:50:00
[IBLOCK_ID] => 9
[NAME] => Текст первой кнопки
[ACTIVE] => Y
[SORT] => 800
[CODE] => BUTTON1TEXT
[DEFAULT_VALUE] =>
[PROPERTY_TYPE] => S
[ROW_COUNT] => 1
[COL_COUNT] => 30
[LIST_TYPE] => L
[MULTIPLE] => N
[XML_ID] => 16
[FILE_TYPE] =>
[MULTIPLE_CNT] => 5
[TMP_ID] =>
[LINK_IBLOCK_ID] => 0
[WITH_DESCRIPTION] => N
[SEARCHABLE] => N
[FILTRABLE] => N
[IS_REQUIRED] => N
[VERSION] => 1
[USER_TYPE] =>
[USER_TYPE_SETTINGS] =>
[HINT] =>
[PROPERTY_VALUE_ID] =>
[VALUE] =>
[DESCRIPTION] =>
[VALUE_ENUM] =>
[VALUE_XML_ID] =>
[VALUE_SORT] =>
[~VALUE] =>
[~DESCRIPTION] =>
[~NAME] => Текст первой кнопки
[~DEFAULT_VALUE] =>
)
[BUTTON1LINK] => Array
(
[ID] => 20
[TIMESTAMP_X] => 2015-01-08 16:50:00
[IBLOCK_ID] => 9
[NAME] => Ссылка с первой кнопки
[ACTIVE] => Y
[SORT] => 850
[CODE] => BUTTON1LINK
[DEFAULT_VALUE] =>
[PROPERTY_TYPE] => S
[ROW_COUNT] => 1
[COL_COUNT] => 30
[LIST_TYPE] => L
[MULTIPLE] => N
[XML_ID] => 17
[FILE_TYPE] =>
[MULTIPLE_CNT] => 5
[TMP_ID] =>
[LINK_IBLOCK_ID] => 0
[WITH_DESCRIPTION] => N
[SEARCHABLE] => N
[FILTRABLE] => N
[IS_REQUIRED] => N
[VERSION] => 1
[USER_TYPE] =>
[USER_TYPE_SETTINGS] =>
[HINT] =>
[PROPERTY_VALUE_ID] =>
[VALUE] =>
[DESCRIPTION] =>
[VALUE_ENUM] =>
[VALUE_XML_ID] =>
[VALUE_SORT] =>
[~VALUE] =>
[~DESCRIPTION] =>
[~NAME] => Ссылка с первой кнопки
[~DEFAULT_VALUE] =>
)
[BUTTON2TEXT] => Array
(
[ID] => 21
[TIMESTAMP_X] => 2015-01-08 16:50:00
[IBLOCK_ID] => 9
[NAME] => Текст второй кнопки
[ACTIVE] => Y
[SORT] => 1000
[CODE] => BUTTON2TEXT
[DEFAULT_VALUE] =>
[PROPERTY_TYPE] => S
[ROW_COUNT] => 1
[COL_COUNT] => 30
[LIST_TYPE] => L
[MULTIPLE] => N
[XML_ID] => 18
[FILE_TYPE] =>
[MULTIPLE_CNT] => 5
[TMP_ID] =>
[LINK_IBLOCK_ID] => 0
[WITH_DESCRIPTION] => N
[SEARCHABLE] => N
[FILTRABLE] => N
[IS_REQUIRED] => N
[VERSION] => 1
[USER_TYPE] =>
[USER_TYPE_SETTINGS] =>
[HINT] =>
[PROPERTY_VALUE_ID] =>
[VALUE] =>
[DESCRIPTION] =>
[VALUE_ENUM] =>
[VALUE_XML_ID] =>
[VALUE_SORT] =>
[~VALUE] =>
[~DESCRIPTION] =>
[~NAME] => Текст второй кнопки
[~DEFAULT_VALUE] =>
)
[BUTTON2LINK] => Array
(
[ID] => 22
[TIMESTAMP_X] => 2015-01-08 16:50:00
[IBLOCK_ID] => 9
[NAME] => Ссылка с второй кнопки
[ACTIVE] => Y
[SORT] => 1050
[CODE] => BUTTON2LINK
[DEFAULT_VALUE] =>
[PROPERTY_TYPE] => S
[ROW_COUNT] => 1
[COL_COUNT] => 30
[LIST_TYPE] => L
[MULTIPLE] => N
[XML_ID] => 19
[FILE_TYPE] =>
[MULTIPLE_CNT] => 5
[TMP_ID] =>
[LINK_IBLOCK_ID] => 0
[WITH_DESCRIPTION] => N
[SEARCHABLE] => N
[FILTRABLE] => N
[IS_REQUIRED] => N
[VERSION] => 1
[USER_TYPE] =>
[USER_TYPE_SETTINGS] =>
[HINT] =>
[PROPERTY_VALUE_ID] =>
[VALUE] =>
[DESCRIPTION] =>
[VALUE_ENUM] =>
[VALUE_XML_ID] =>
[VALUE_SORT] =>
[~VALUE] =>
[~DESCRIPTION] =>
[~NAME] => Ссылка с второй кнопки
[~DEFAULT_VALUE] =>
)
)
[DISPLAY_PROPERTIES] => Array
(
[TARGETS] => Array
(
[ID] => 16
[TIMESTAMP_X] => 2015-01-08 16:50:00
[IBLOCK_ID] => 9
[NAME] => Тип перехода (target)
[ACTIVE] => Y
[SORT] => 500
[CODE] => TARGETS
[DEFAULT_VALUE] =>
[PROPERTY_TYPE] => L
[ROW_COUNT] => 1
[COL_COUNT] => 30
[LIST_TYPE] => L
[MULTIPLE] => N
[XML_ID] => 4907
[FILE_TYPE] =>
[MULTIPLE_CNT] => 5
[TMP_ID] =>
[LINK_IBLOCK_ID] => 0
[WITH_DESCRIPTION] => N
[SEARCHABLE] => N
[FILTRABLE] => N
[IS_REQUIRED] => N
[VERSION] => 1
[USER_TYPE] =>
[USER_TYPE_SETTINGS] =>
[HINT] =>
[PROPERTY_VALUE_ID] => 1001050
[VALUE] => _blank (в новом окне)
[DESCRIPTION] =>
[VALUE_ENUM] => _blank (в новом окне)
[VALUE_XML_ID] => _blank
[VALUE_SORT] => 500
[VALUE_ENUM_ID] => 10
[~VALUE] => _blank (в новом окне)
[~DESCRIPTION] =>
[~NAME] => Тип перехода (target)
[~DEFAULT_VALUE] =>
[DISPLAY_VALUE] => _blank (в новом окне)
)
[URL_STRING] => Array
(
[ID] => 18
[TIMESTAMP_X] => 2015-01-08 16:50:00
[IBLOCK_ID] => 9
[NAME] => Ссылка с баннера
[ACTIVE] => Y
[SORT] => 520
[CODE] => URL_STRING
[DEFAULT_VALUE] =>
[PROPERTY_TYPE] => S
[ROW_COUNT] => 1
[COL_COUNT] => 30
[LIST_TYPE] => L
[MULTIPLE] => N
[XML_ID] => 1
[FILE_TYPE] =>
[MULTIPLE_CNT] => 5
[TMP_ID] =>
[LINK_IBLOCK_ID] => 0
[WITH_DESCRIPTION] => N
[SEARCHABLE] => N
[FILTRABLE] => N
[IS_REQUIRED] => N
[VERSION] => 1
[USER_TYPE] =>
[USER_TYPE_SETTINGS] =>
[HINT] =>
[PROPERTY_VALUE_ID] => 633496
[VALUE] => https://pinkit.io/akciya?utm_source=site&utm_medium=pinall_ru&utm_campaign=main&utm_content=banner-small&utm_term=pinkit
[DESCRIPTION] =>
[VALUE_ENUM] =>
[VALUE_XML_ID] =>
[VALUE_SORT] =>
[~VALUE] => https://pinkit.io/akciya?utm_source=site&utm_medium=pinall_ru&utm_campaign=main&utm_content=banner-small&utm_term=pinkit
[~DESCRIPTION] =>
[~NAME] => Ссылка с баннера
[~DEFAULT_VALUE] =>
[DISPLAY_VALUE] => https://pinkit.io/akciya?utm_source=site&utm_medium=pinall_ru&utm_campaign=main&utm_content=banner-small&utm_term=pinkit
)
)
)
)
|
| ||
|
7 500 руб. /шт
| ||
| ||
Сократите время на утверждение документации сотрудниками компании. Автоматизируйте процесс утверждения счета, коммерческого предложения и резюме соискателя с помощью данного бизнес-процесса.
В цену входит не просто типовой шаблон, но и полная адаптация его к вашим условиям! Чтобы в вашем Битрикс24 появились расширенные возможности интеграции с различными веб-сервисами, попробуйте сервис Пинкит.
Протестируйте сценарии автоматизации, зарегистрировавшись по ссылке: https://lk.pinkit.io/register Тарифы на платформу и функционал в тарифной сетке можно посмотреть здесь: https://pinkit.io/ |
- Описание
- Отзывы о товаре
- Задать вопрос
- Лидеры продаж
- С этим товаром покупают
-
Шаблон бизнес-процесса в Битрикс24 приёма и распределения между отделами входящей документации в компании
В данном кейсе мы рассмотрим порядок приёма и распределения между отделами входящей документации в компании. Документация может быть совершенно различной. Это может быть коммерческое предложение от какой-либо компании, либо это может быть оплата какого - либо счёта. Под каждый входящий документ в компании имеется свой регламент работ.
В качестве примера мы рассмотрим 3 входящих документа:
- счёт;
- коммерческое предложение;
- резюме от соискателя.
Вы можете настроить данный бизнес-процесс самостоятельно, следуя описанию алгоритма или заказать у нас его доработку под ваши условия и внедрение на вашем предприятии.
Чтобы в вашем Битрикс24 появились расширенные возможности интеграции с различными веб-сервисами, попробуйте сервис Пинкит.
Протестируйте сценарии автоматизации, зарегистрировавшись по ссылке: https://lk.pinkit.io/register
Тарифы на платформу и функционал в тарифной сетке можно посмотреть здесь: https://pinkit.io/
Заполните форму и мы проведем вам онлайн-встречу, где вы получите примеры реализации с кейсами внедрений:
Алексей Окара,
основатель Пинол и продакт-менеджер Пинкит
Алгоритм работы бизнес-процесса
Данный бизнес-процесс будет работать из живой ленты.
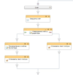
Запустим бизнес-процесс с позиции документа счёт:
Далее даётся задание загрузить счёт:
Далее директору ставится задание утвердить счёт:
Далее допустим директор утвердил счёт. В таком случае бухгалтеру ставится задание оплатить счёт:
Бизнес-процесс принимает статус Счёт оплачен:
Теперь запустим бизнес-процесс с позиции документа резюме:
Прикрепляем резюме соискателя:
Далее даётся задание утвердить кандидата или отклонить:
Допустим мы отклонили кандидата.
В таком случае бизнес-процесс принимает следующий статус:
Тип Бизнес-процесс в Живой ленте - Вы можете задать любой интересующий вас вопрос по товару или работе магазина. Наши квалифицированные специалисты обязательно вам помогут.
- С этим товаром покупают
- Лидеры продаж
|
Регистрируйтесь по ссылке: в личном кабинете Пинкит и протестируйте интеграции.
Пинкит-сервис обмена данными: Протестировать интеграции: |
|
Подписывайтесь на , где мы подробно разбираем как работать в Битрикс24.
Смотрите и сохраняйте , в котором Вы найдете много полезных кейсов по работе с CRM. |
У нас вы можете купить и продлить лицензию на CRM и CMS-системы, приобрести готовые шаблоны бизнес-процессов. Поможем внедрить и настроить CRM (Битрикс24, amoCRM), настроить интеграции между CRM и веб-сервисами по API с помощью Пинкит.
Пинкит — это платформа для обмена данными между CRM (Битрикс24, amoCRM) и различными внешними веб-сервисами, у которых есть открытый API.









































































