Публичные кейсы уменьшения ручного труда с помощью Пинкит, интеграции между разными веб-сервисами и опыт наших клиентов.
Компания SRG group на сегодняшний день представляет собой многопрофильную группу компаний, работающую в различных отраслях экономики и является одной из ведущих консалтинговых групп России (18 место в рейтингах RAEX и РА Эксперт).
Компания обратилась к нам за настройкой интеграции UniSender и Битрикс24 на платформе Пинкит и настройкой бизнес-процесса для автоматической отправки информационных писем клиентам.
![]()
Сервис «Пинкит» - это незаменимый инструмент для обмена данными между CRM, BPM системами (Битрикс24, Creatio (Terrasoft), amoCRM, Мегаплан) и различными внешними веб-сервисами (UniSender, CallbackHunter, LiveTex, База бизнес-процессов Пинол).
Мы постоянно работаем над улучшением нашей интеграции сервиса UniSender с облачным и коробочным Битрикс24, чтобы создать для клиентов Пинол приложение, при помощи которого ваши рассылки станут более эффективными. UniSender гарантирует, что 98% писем отправленных, будут доставлены адресату.
Регистрируйтесь по нашей партнерской ссылке и получите купон на отправку 150 000 тысяч писем UniSender. Для получения купона перейдите по ссылке Получить бонусный купон на отправку 150 000 тысяч писем за регистрацию в UniSender.
Заполните форму и мы проведем вам онлайн-встречу, где вы получите примеры реализации с кейсами внедрений:
Алексей Окара,
учредитель Пинол
Задача
Когда клиент записывается на вебинар или подписывается на новости компании. Необходимо автоматически отправлять информационные письма клиентам. Для этого должны использоваться разные шаблоны писем UniSender (в зависимости выбранной подписки).
Решение
Для решения задачи, предварительно была настроена интеграция с приложением UniSender и Битрикс24 на платформе Пинкит.
После установки приложения был настроен бизнес-процесс при помощи нашего активити автоматическая рассылка Юнисендер из Битрикс24.
Интеграция UniSender с Битрикс24 позволяет отправлять письма с профессионально оформленными шаблонами, получать полную статистику по вашей рассылке, в том числе для оценки ее эффективности.
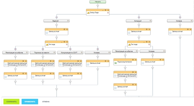
Как работает бизнес-процесс?
В компании есть несколько видов рассылок.
- При регистрации на вебинар;
- Подписка на новости;
- Консультация по СОУТ (специальная оценка условий труда);
- Уведомления о начале мероприятия.
Настроенный бизнес-процесс автоматически отправляет письма по раннее созданным шаблонам на стороне UniSender (приветственное письмо, подтверждение регистрации, подписка на новости). Письмо отправляется клиенту в зависимости от статуса лида и типа.
После каждого направленного письма, в карточку Лида, добавляется комментарий о том, что письмо по шаблону было направлено.
Если Вам нужна помощь в настройке создании эффективных почтовых рассылок, то отправьте нам заявку, наш менеджер свяжется с вами в ближайшее рабочее время для согласования всех вопросов.
Получите полный спектр услуг по автоматизации вашего бизнеса: внедрение CRM плюс техническая поддержка для взрывного роста продаж!
|
Юлия Кузнецова
|
|
Сервис - это незаменимый инструмент для обмена данными между CRM, BPM системами (Битрикс24, Creatio (Terrasoft), amoCRM, Мегаплан) и различными внешними веб-сервисами (UniSender, CallbackHunter, LiveTex).
Если Вам нужна помощь в комплексной настройке приложений Пинол, в рамках использования сервиса , то отправьте нам заявку на почту . Наш менеджер свяжется с вами в ближайшее рабочее время для согласования всех вопросов. |
|
Юлия Кузнецова
|
|
Если Вам нужна помощь в настройке создании эффективных почтовых рассылок, то отправьте нам заявку на почту . Наш менеджер свяжется с вами в ближайшее рабочее время для согласования всех вопросов.
|
|
Юлия Кузнецова
|
|
Подписывайтесь на , где Вы найдете много полезных кейсов по работе с email-рассылками в CRM.
Вот пример нескольких из них: |
|
Юлия Кузнецова
|
|
Не упустите свой шанс! Сейчас проходит летняя акция 2020 от 1С-Битрикс: скидки до 36% на Битрикс24.
|
|
Юлия Кузнецова
|
|
Рекомендуем ознакомиться с нашими . В данном разделе находиться много обучающего материала для работы с CRM.
|
|
Алёна Степанова
|
|
Пинол - 10 лет на рынке внедрения. Мы имеем уникальную экспертизу, поэтому не тратьте время на самостоятельное изучение, мы готовы вам помочь!
Подарочная консультация по вопросам автоматизации уже |





