Публичные кейсы уменьшения ручного труда с помощью Пинкит, интеграции между разными веб-сервисами и опыт наших клиентов.
Компания Юнифрост – была основана в 2001 году, довольно быстро закрепилась на белорусском рынке и, со временем, превратилась в одного из сильных игроков.
Специализация компании – оптовая торговля продуктами глубокой заморозки.
С 2006 года «Юнифрост» обладает статусом официального дистрибьютора FARM FRITES INTERNATIONAL B.V. – одного из ведущих европейских производителей замороженного картофеля фри и изделий из картофеля.
Миссия компании — обеспечивать снабжение бизнеса в сфере общественного питания и переработки, продукцией, произведенной с использованием самых передовых технологий и отвечающей высоким требованиям мировых стандартов качества.
Компания обратилась в Пинол за разработкой бизнес-процесса на согласование контрагента.
Как проходили работы по проекту читайте далее.
![]()
С помощью бизнес-процессов в Битрикс24 можно полностью автоматизировать практически все процессы компании. Автоматизация бизнеса переводит работу компании на более качественный уровень работы. Бизнес-процессы помогают лучше обслуживать клиентов и сводят к минимуму проблемы, связанные с человеческим фактором.
Если вы хотите настроить смарт-процессы в Битрикс24, вам поможет наша платформа Пинкит.
Протестируйте сценарии автоматизации в личном кабинете Пинкит, зарегистрировавшись по ссылке: https://lk.pinkit.io/register
Тарифы на платформу и функционал в тарифной сетке можно посмотреть здесь: https://pinkit.io/
Заполните форму и мы проведем вам онлайн-встречу, где вы получите примеры реализации с кейсами внедрений:
Алексей Окара
основатель Пинол и продакт-менеджер Пинкит
Задача
Требовалось настроить бизнес-процесс на согласование контрагента.
В согласовании контрагента принимают участие:
- Служба экономической безопасности;
- Бухгалтерия;
- Юридический департамент;
- Руководитель отдела продаж;
- Исполнительный директор.
Решение
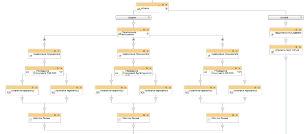
По условию бизнес-процесса после инициации (отправки) заявки предварительно выбирается правовая форма контрагента (ООО или ИП).
Далее, контрагент переходит на согласование, которое состоит из нескольких этапов:
Этап 1. Служба экономической безопасности (экспресс-проверка).
Далее, контрагент переходит на проверку в Службу экономической безопасности на экспресс-проверку. На этом этапе существует три варианта развития событий:
1.1. Доработка. При наличии замечаний Службы экономической безопасности может отправить заявку обратно инициатору на доработку.
1.2. При отрицательном решении задача падает сначала на Руководителя отдела продаж, который пишет своё видение ситуации, после этого задача попадает к Исполнительному директору. При этом исполнительный директор может отклонить контрагента окончательно, либо же отправить задачу на параллельное полное согласование в Службу экономической безопасности, Бухгалтерию и Юридический департамент для получения более полной картины по контрагенту.
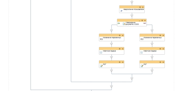
1.3. При положительном решении задача двигается дальше по маршруту согласования и падает параллельно на трех участников согласования: Служба экономической безопасности (снова, но уже полная, а не экспресс-проверка. На нее выделяется 20 часов), а также на Бухгалтерию и Юридический департамент (выделяется по 24 часа на проверку).
Этап 2. Служба безопасности, Бухгалтерия, Юридической департамент (полная параллельная проверка).
Далее бизнес-процесс переходит на параллельное согласование. На этом этапе существует два варианта развития событий:
2.1. Доработка. При наличии замечаний, любой из согласующих отправляет задачу на доработку инициатору.
2.2. Вне зависимости от того, будет ли решение положительным или отрицательным результат каждого согласующего идет дальше - на руководителя отдела продаж.
Важно: После этапа параллельного согласования на Руководителя отдела продаж может выполнить задачу по согласованию/отклонению контрагента (например, кнопка «согласовать» становится активной) только после того, как получен результат от всех трех согласующих департаментов.
Этап 3. Руководитель отдела продаж (согласование).
На этапе, когда заявка находится на согласовании у Руководителя отдела продаж (пришла по любому из сценариев), существует лишь один вариант развития событий: Вне зависимости от того, будет ли решение положительным или отрицательным Руководитель отдела продаж отписывает свой комментарий (обязательный) и отклоняет или согласовывает контрагента – задача отправляется дальше по маршруту - на Исполнительного директора.
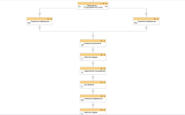
Этап 4. Исполнительный директор (финальное согласование/отклонение контрагента).
На этапе, когда заявка находится у исполнительного директора (заявка приходит на согласование по любому из настроенных сценариев) существует три варианта развития событий:
4.1. Доработка. При наличии дополнительных вопросов у Исполнительного директора он может направить запрос об уточнении информации, необходимой для принятия окончательного решения, любому из участников бизнес-процесса.
4.2. При отрицательном решении контрагент приобретает в системе статус «не согласован». Отправляется уведомление каждому участнику процесса. Бизнес-процесс завершается.
4.3. При положительном решении контрагент приобретает в системе статус «согласован». Отправляется уведомление каждому участнику процесса. В бухгалтерию отправляется задача на внесение контрагента в 1С. После исполнения этой задачи Бухгалтерией бизнес-процесс завершается.
Итог
Таким образом, реализованный процесс помогает в согласовании контрагента по этапам между отделами. Учтены все нюансы в работе с клиентом. Система напоминает сотрудникам, на что им необходимо обратить внимание, какую задачу следует выполнить на каждом этапе согласования контрагента.
Если вашей компании необходим такой же или похожий бизнес-процесс, или обучение сотрудников работе на портале Битрикс24, то присылайте ваш запрос, чтобы мы доработали данный бизнес-процесса именно под ваши условия.
![]()
Если вы хотите настроить смарт-процессы в Битрикс24, вам поможет наша платформа Пинкит.
Протестируйте сценарии автоматизации в личном кабинете Пинкит, зарегистрировавшись по ссылке: https://lk.pinkit.io/register
Тарифы на платформу и функционал в тарифной сетке можно посмотреть здесь: https://pinkit.io/
Алексей Окара
основатель Пинол и продакт-менеджер Пинкит
|
Юлия Кузнецова
|
|
, где мы разбираем сценарии работы с CRM Битрикс24.
Вот пример нескольких из них: |
|
Юлия Кузнецова
|
|
Рекомендуем ознакомиться с нашими . В данном разделе находиться много обучающего материала для работы с CRM.
|
|
Маргарита Захарова
|
|
Сервис – это незаменимый инструмент для обмена данными с внешними web-сервисами.
Самые востребованные интеграции по API: Google Sheets, Unisender, СберБанк, HH.ru, Контур.Фокус, GetCourse, Банки, iiko. |














