Публичные кейсы уменьшения ручного труда с помощью Пинкит, интеграции между разными веб-сервисами и опыт наших клиентов.
«Группа Тарго» – компания, занимающаяся предоставлением таможенных услуг, в том числе комплексным сопровождением внешнеэкономических проектов.
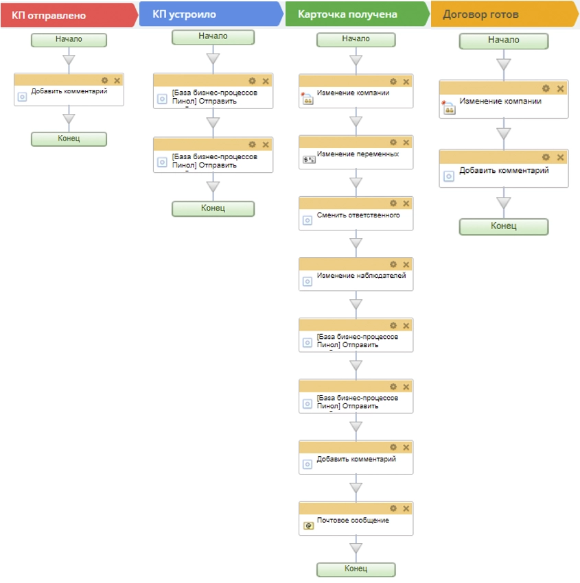
Проблема клиента заключалась в отсутствии единого автоматизированного процесса движения Сделки. Его и необходимо было настроить.
Как проходили работы, и что получилось, читайте далее.
![]()
С помощью бизнес-процессов в Битрикс24 можно полностью автоматизировать практически все процессы компании. Автоматизация бизнеса переводит работу компании на более качественный уровень работы. Она помогает лучше обслуживать клиентов и сводит к минимуму проблемы, связанные с человеческим фактором из-за которых, как правило, клиенты уходят к конкурентам (менеджер забыл перезвонить, отправить коммерческое предложение или пропустил входящую заявку).
Мы много лет занимаемся созданием бизнес-процессов для CRM в Битрикс24. Знаем, как организовать управление процессами в компании – от простых до сложных.
Все наши клиенты получают готовые бизнес-процессы совершенно бесплатно!
– 10 лет на рынке внедрения. Мы имеем уникальную экспертизу, поэтому не тратьте время на самостоятельное изучение, мы готовы вам помочь! Вы можете ознакомиться с нашими по внедрению Битрикс24. Более 50 готовых шаблонов бизнес-процессов для автоматизации процессов в вашей компании – от простых до сложных. Любой кейс можем повторить на вашем портале или адаптировать под вас. Если Вам нужна помощь в комплексной настройке приложений , в рамках использования , то отправьте нам заявку на почту order@pinall.ru.
Подарочная консультация по вопросам автоматизации уже
Алексей Окара,
учредитель Пинол
Задача
Требовалось автоматизировать процесс движения Сделки по 5-ти направлениям: авто-логистика, авиа-логистика, сборка авто/ЖД, море, ЖД целые контейнеры. Необходимо было, чтобы на каждой стадии был свой ответственный менеджер и наблюдатель, выставлялись задания для менеджера, выводились расчетные данные от логиста.
Решение
После проведения аудита Битрикс24 компании заказчика и изучения их внутренних регламентов, наши аналитики предложили следующее решение, которое в дальнейшем и было реализовано. В сущности Сделка для каждой стадии был разработан бизнес-процесс, осуществляющий: постановку заданий для менеджера, смену ответственного, назначение наблюдателя при изменении стадии сделки.
Итог
Теперь Битрикс24 на каждом этапе прохождения Сделки подсказывает ответственному менеджеру, что он должен сделать. А менеджер, в свою очередь, выполняет необходимые действия.
Получите полный спектр услуг по автоматизации вашего бизнеса: внедрение CRM плюс техническая поддержка для взрывного роста продаж!
|
Антон Романов
|
|
Пинкит – это API платформа. Мы интегрируем сервисы с CRM системами за счет наличия API методов, а также поддерживаем и развиваем свои API методы, с которыми вы можете ознакомиться
|
|
Антон Романов
|
|
Планируете внедрять CRM или уже пользуетесь Битрикс24, amoCRM, Creatio? Недавно мы в прямом эфире с нашими клиентами и партнерами рассказывали 10 историй внедрения CRM. Рекомендуем посмотреть запись ниже и
|
|
Антон Романов
|
|
Облегчите себе работу – синхронизируйте CRM между собой и веб-сервисами. Об остальном позаботится !
на бесплатный аудит для вашей компании и избавьтесь от ручных процессов на-все-гда |
|
Антон Романов
|
|
Сервис Пинкит – это незаменимый инструмент для обмена данными между CRM, BPM системами (Битрикс24, Creatio (Terrasoft), amoCRM, Мегаплан) и различными внешними веб-сервисами (UniSender, CallbackHunter, LiveTex). и начать пользоваться им вы можете
|
|
Антон Романов
|
|
Скорее всего, вам также будет интересно почитать еще и кейс компании, предоставляющей консалтинговые услуги – . Советуем взглянуть на него
|




