Инструкции по настройке интеграций Пинкит, автоматизации бизнес-процессов Битрикс24 и другие полезные статьи.
RSSХотите внедрить в компании CRM и автоматизировать отдел продаж? Разработка технического задания — это первое, с чего нужно начать. Но большинство руководителей не знают порядок разработки технического задания и считают, что для них это непосильная задача.
Прольем свет на составление ТЗ и покажем на примере, что в разработке фундамента для вашего проекта нет ничего сложного!
Если вам интересен обмен данными между сущностями внутри Битрикс24, вам поможет Пинкит.
Заполните форму и мы проведем вам онлайн-встречу, где вы получите примеры реализации с кейсами внедрений:
Для грамотной и прозрачной автоматизации CRM-системы необходимо предоставить исполнителю четкое и детальное техническое задание. Этот документ прописывает, какие данные для реализации проекта должна получить компания-интегратор и что вы, как заказчик проекта, должны получить в итоге работы.
![]()
Мы практически ежедневно сталкиваемся с ТЗ и прекрасно знаем, как его правильно составить. В данной статье делимся опытом порядка разработки техзадания на примере подготовки ТЗ для нашего заказчика. Берите этот образец, подставляйте ваши данные и пусть процесс составления ТЗ вас не пугает!
Если же у вас нет времени или желания вникать в тонкости разработки технического задания, то оставьте заявку, и мы проанализируем существующую инфраструктуру вашей компании, сформулируем задачи, цели и требования к системе или продукту, которую необходимо разработать.
Алексей Окара,
основатель Пинол и продакт-менеджер Пинкит
Постановка задачи
Компания хочет автоматизировать отдел продаж, который работает согласно регламенту. Чтобы заключить сделку, менеджер должен проделать работу, которая состоит из таких этапов:
- Новая заявка
- Заявка в работе
- Выставление коммерческого предложения (КП)
- КП отправлено
- Составление договора
- Договор отправлен
Рассмотрим, что происходит на каждом из этапов согласно внутреннему регламенту компании.
Регламент работы отдела продаж
1 этап: «Новая заявка»
В течение 5 минут после поступления нового лида (новой заявки) менеджеру отдела продаж необходимо взять в работу данный лид (заявку).
Если он этого не сделал, то руководителю отдела продаж отправляется уведомление о том, что новая заявка не обрабатывается менеджером.
Если менеджер взял в работу данный лид, сделка переходит на этап «В работе».
2 этап: «В работе»
В течении 30 минут после принятия лида в работу, менеджеру необходимо сделать звонок по новому лиду (заявке). Менеджер должен определить — действительно ли данный контакт является потенциальным покупателем.
Если интерес у лида не выявлен (возможно, это был спам или по какой-то другой причине лид является не качественным), то менеджер бракует лид и процесс его обработки завершается.
Если лид является потенциальным покупателем, то менеджер принимает заявку в работу и процесс переходит на этап выставления коммерческого предложения.
Если по истечению 30 минут от момента принятия лида в работу заявка так и осталась на данном этапе, то отправляется уведомление руководителю отдела продаж.
3 этап: «Выставление КП»
На данном этапе менеджеру необходимо подготовить коммерческое предложение и согласовать его с руководителем отдела продаж.
Если руководитель отдела продаж отклоняет КП, то менеджер должен внести правки, которые указал руководитель. После внесения правок менеджер снова отправляет КП на согласование.
Если подготовленное предложение руководитель согласовал, то работа переходит на этап «КП отправлено».
4 этап: «КП отправлено»
Менеджеру необходимо отправить согласованное предложение клиенту.
Через 3 дня после отправки КП, менеджер должен перезвонить клиенту и уточнить его решение по коммерческому предложению.
Если клиента не заинтересовало КП и он отказался от сделки, то менеджер переводит сделку в статус «Отказ от услуг» с указанием причины отказа клиента.
Если решение положительное, то работа переходит на следующий этап: «Составление договора».
5 этап: «Составление договора»
На данном этапе менеджер должен составить договор и согласовать его с руководителем отдела продаж.
Если договор составлен корректно и руководитель отдела продаж согласовывает договор, то менеджер получает соответствующее уведомление и работа переходит на этап: «Договор отправлен».
Если необходимо внести какие-либо правки, то договор возвращается менеджеру для редактирования. Менеджер вносит правки и снова отправляет на согласование руководителю отдела продаж.
Сделка на данном этапе должна находится не более 1 дня. Если она находится более одного дня, руководителю отдела продаж поступает уведомление о том что, составление договора затягивается.
6 этап: «Договор отправлен»
На данном этапе менеджеру необходимо отправить договор клиенту на подпись.
Через 2 дня после отправки менеджер должен созвониться с клиентом и уточнить процесс подписания договора.
Если договор подписан, то сделка считается заключенной и процесс завершается.
Если клиент отказывается от подписания договора, то сделка считается нереализованной. Менеджеру необходимо перевести сделку в соответствующий статус и указать причину отклонения договора клиентом.
Только что мы рассмотрели регламент работы отдела продаж по сделке. Чтобы разработать техническое задание на автоматизацию работы отдела продаж данной компании, необходимо перенести этот регламент в таблицу.
Важно в ТЗ указать все детали регламента. Например, такая незначительная с точки зрения регламента деталь, как формат коммерческого предложения, очень важна с точки зрения ТЗ.
Переходим к разработке технического задания.
Техническое задание (образец)
Составляем техническое задание на основании вышеуказанного регламента.
|
Этап |
Какие действия происходят на данном этапе |
Какой итог должен получится на данном этапе |
|
|
При поступление нового лида (новой заявки), менеджеру отдела продаж необходимо взять в работу данный лид (заявку) в течение 5 минут. Если он этого не делает, то руководителю отдела продаж отправляется уведомление о том, что новая заявка не обрабатывается менеджером. Если менеджер взял в работу данный лид, процесс переходит на стадию «В работе». Менеджером назначается тот сотрудник, который занес лид в базу CRM. Руководителем отдела продаж является сотрудник, который стоит во главе отдела продаж компании (известен заранее). |
Менеджер должен взять в обработку новую заявку. |
|
«В работе» |
Менеджеру необходимо сделать звонок по новому лиду (заявке) и определить, действительно ли данный контакт является потенциальным покупателем. Если нет, то менеджер нажимает на кнопку «Некачественный лид», и процесс завершается. Если лид является потенциальным покупателем, то менеджер нажимает кнопку «Качественная заявка» и процесс переходит на этап выставления коммерческого предложения. Важно: на данном этапе новая заявка должна находится не более 30 минут. Если в течение этого времени заявка так и осталась на данном этапе, то отправляется соответствующее уведомление руководителю отдела продаж. |
Ставится задача менеджеру о том, что он должен сделать звонок по новому заказу. |
|
«Выставление КП» |
Менеджеру необходимо подготовить коммерческое предложение и согласовать его с руководителем отдела продаж. Если руководитель отдела продаж отклоняет подготовленное КП, то менеджер должен внести в него соответствующие корректировки и снова отправить на согласование. Когда КП согласовано руководителем отдела продаж, процесс переводится на следующий этап «КП отправлено». Менеджер прикрепляет коммерческое предложение в формате PDF. |
Утвержденное коммерческое предложение. |
|
«КП отправлено» |
Менеджер отправляет КП клиенту. Через 3 дня после отправки менеджеру необходимо совершить звонок клиенту и уточнить его решение по КП. Если решение отрицательное, то сделка переводится в статус «Отказ от услуг». Также менеджеру необходимо указать причину отказа. Почта менеджера должна быть интегрирована с CRM-системой. Если решение положительное, то процесс переходит на этап «Составление договора».
|
Отправка коммерческого предложения. Результат ответа клиента по коммерческому предложению. |
|
«Составление договора» |
Менеджер составляет договор и согласовывает его с руководителем отдела продаж. Если необходимо внести какие-то правки, то руководитель возвращает договор на доработку. Менеджер вносит правки и заново отправляет на согласование руководителю. Сделка на данном этапе не должна находится более 1 дня. Если она находится более одного дня, руководителю отдела продаж поступает уведомление о том что, составление договора затягивается. Если договор составлен корректно, руководитель отдела продаж согласовывает данный договор о чём менеджер получает уведомление. Менеджер прикрепляет договор в формате PDF. |
Разработка договора. Утверждение договора у руководителя отдела продаж. |
|
«Договор отправлен» |
Менеджер отправляет договор клиенту на подпись. Через 2 дня менеджеру нужно созвониться с клиентом и уточнить процесс подписания договора. Если договор подписан, значит сделка считается заключенной и процесс завершается. Если клиент отказывается от подписания договора, то сделка считается не реализованной. Менеджеру необходимо указать причину отклонения договора клиентом. |
Ответ от клиента по ранее отправленному договору. |
Вот, в принципе, и все техническое задание. Такой таблицы будет вполне достаточно, чтобы компания-интегратор могла оценить фронт работ и приступить к реализации проекта. Как видите, ничего сложного здесь нет.
Из чего состоит техническое задание?
При разработке технического задания важно выделить следующее:
- Этапы. Любая работа последовательна и выполняется поэтапно.
- Описание этапа. Нужно прописать, кто и что выполняет на каждом этапе.
- Результат каждого этапа. Что должно получится на определенном этапе.
В техническом задании необходимо указать детали, такие как:
- как именно задается ответственный сотрудник;
- кто является руководителем отдела продаж и как он выбирается;
- как именно отправляется письмо заказчику (почта связана с CRM);
- в каком формате прикрепляются файлы.
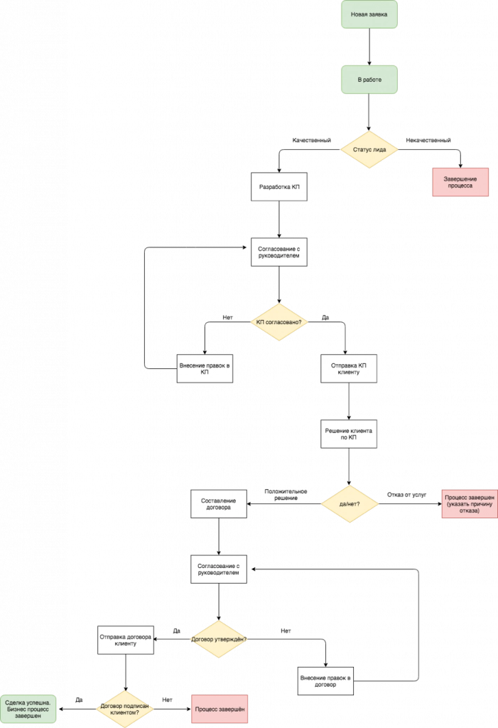
Схема работы бизнес-процесса
Кроме детального описания каждого этапа работы, в техническом задании необходимо представить компании-интегратору «дорожную карту» — блок-схему процесса. Если ваш бизнес-процесс большой (состоит из множества этапов, и имеет циклическое выполнение действий), то блок-схема является неотъемлемой частью технического задания.
На основе вышеописанного регламента работы компании, разработаем блок-схему процесса. Она должна отображать этапы и их последовательность, а также наглядно показать, в каких направлениях может двигаться бизнес-процесс в зависимости от условий.
Вывод
Итак, для того чтобы разработать техническое задание, необходимо просто описать каждый этап работы и указать, что и кем выполняется. Но если порядок разработки технического задания вам все еще кажется сложным и непонятным, то напоминаем, что наша компания предоставляет услуги по разработке технического задания.
Заполните форму и мы проведем вам онлайн-встречу, где вы получите примеры реализации с кейсами внедрений:Расширьте возможности Битрикс24 с платформой Пинкит
С помощью Пинкит вы можете легко настроить интеграции вашей CRM и других веб-сервисов и уменьшить ручной труд.
Подберите сценарий автоматизации под ваши задачи на примере готовых кейсов и шаблонов интеграций в Пинкит
Узнайте, какие сервисы можно интегрировать с помощью Пиникт: https://lk.pinkit.io/tariffs
Время работы специалистов Пн.–Пт.: с 9:30 до 18:30; Сб.-Вс.: выходные.
|
Татьяна Плахутина
|
|
На нашем есть масса полезных видео о том, как автоматизировать работу с помощью бизнес-процессов в CRM.
Вот несколько из них: , чтобы не пропустить новые обучающие видео! |
|
Алёна Степанова
|
|
Пинол - 10 лет на рынке внедрения. Мы имеем уникальную экспертизу, поэтому не тратьте время на самостоятельное изучение, мы готовы вам помочь!
Подарочная консультация по вопросам автоматизации уже |
|
Сона Саргсян
|
|
Сервис Пинкит – это незаменимый инструмент для обмена данными между CRM, BPM системами (Битрикс24, Creatio (Terrasoft), amoCRM, Мегаплан) и различными внешними веб-сервисами (UniSender, CallbackHunter, LiveTex). и начать пользоваться им вы можете
|
|
Сона Саргсян
|
|
Рекомендуем ознакомиться с нашими . В данном разделе находиться много обучающего материала для работы с CRM.
|
|
Маргарита Захарова
|
|
Сервис – это незаменимый инструмент для обмена данными с внешними web-сервисами.
Самые востребованные интеграции по API: Google Sheets, Unisender, СберБанк, HH.ru, Контур.Фокус, GetCourse, Банки, iiko. |
|
Елена Хажина
|
|
Регистрируйтесь по ссылке: в личном кабинете Пинкит и протестируйте интеграции
|





Если вам интересен
