Инструкции по настройке интеграций Пинкит, автоматизации бизнес-процессов Битрикс24 и другие полезные статьи.
RSSДля автоматизации процесса продаж в Битрикс24 используется функционал роботов, триггеров и бизнес-процессов. В каких случаях достаточно использование роботов, а для каких необходимы бизнес-процессы? Где граница, которая делит функционал автоматизации Битрикс24? Ответы на эти вопросы вы найдете в статье.
Если вам интересна проверка контрагентов в Контур.Фокус из бизнес-процесса Битрикс24 с возвращением статуса проверки, вам поможет Пинкит.
Заполните форму и мы проведем вам онлайн-встречу, где вы получите примеры реализации с кейсами внедрений:
Для того, чтобы обозначить границы, где заканчиваются Роботы с Триггерами и начинаются Бизнес-процессы, в первую очередь, укажем, где начинается и заканчивается эта грань в плане тарифов лицензии.
Роботы доступны начиная с тарифных планов Проект+. Но на тарифе Проект+ роботы доступны только на лидах. На тарифах Команда, Компания, CRM+ роботы доступны и на лидах, и на сделках.
Разбирать настройки роботов и триггеров мы сейчас не будем. Об этом мы говорили в прошлых статьях. В этой статье мы укажем, когда стоит использовать Бизнес-процессы.
Что такое роботы и бизнес-процессы в Битрикс24?
Если вкратце ответить на вопрос «Что такое роботы?», то Роботы — это автоматизация некоторых действий, процессов, которые происходят в вашей компании.
Помимо роботов и триггеров в Битрикс24 также существует инструмент автоматизации Бизнес-процессы. Это более продвинутый способ автоматизировать ваши процессы на предприятии. Бизнес-процессы доступны на тарифах: CRM+, Команда, Компания.
Что могут Бизнес-процессы?
Ответ на данный вопрос может быть достаточно глобальный, так как при правильном подходе бизнес-процессы могут практически всё.
Для того чтобы создавать в Битрикс24 бизнес-процессы, желательно обладать хотя бы базовыми знаниями языков программирования и понимать работу программирования. При разработке бизнес-процессов вам не понадобится писать код, хотя в некоторых случаях писать всё же придётся (например, при вычислении значений). Но отсутствие написания кода не отменяет тот факт, что бизнес-процессы требуют таких знаний из программирования как:
- Циклы,
- Переменные,
- Константы,
- Параметры,
- Типизация данных,
- Условные операторы.
Отличие Роботов от Бизнес-процессов
Теперь расчертим границу между роботами и бизнес-процессами.
Роботы выполняют достаточно простые функции. Например, отправить письмо, поставить задачу, дать напоминание. Роботы могут выполнять лишь последовательные действия.
Бизнес-процессы могут выполнять более сложную логику.
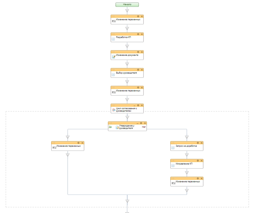
Работа бизнес-процесса согласования коммерческого приложения
Рассмотрим пример, когда роботы не подходят, а подходят бизнес-процессы.
Предположим, менеджеру необходимо разработать коммерческое предложение, далее отправить на согласование своему руководителю по структуре компании. Руководитель принимает решение: либо согласовать, либо вернуть на доработку. Причем процесс считается завершенным только в том случае, когда руководитель примет решение о согласование КП. Он может 100 раз не принимать КП и отдавать на доработку менеджеру. Также стоит отметить, если руководитель отклоняет разработанное КП менеджера, то бизнес-процесс даёт ему задание на указания комментария: что именно не понравилось. И менеджер в дальнейшем видит комментарий своего руководителя. Вот как это будет выглядеть в бизнес-процессе с технической точки зрения.
А вот так это выглядит при рабочем процессе в компании:
После того как мы прикрепили файл, мы переходим в статус согласования с руководителем.
Руководитель жмёт на кнопку Отправить на доработку.
Ему дается задание указать причину отклонения.
Бизнес-процесс принимает статус Доработка КП
Бизнес-процесс указывает менеджеру, что разработанное им КП было отклонено руководителем, показывает, кто именно отклонил, показывает комментарий руководителя и даёт задание разработать новое КП.
Далее бизнес-процесс вновь запускает процесс согласования.
Процесс будет длиться до тех пор, пока руководитель менеджера не нажмет на зелёную кнопку Утвердить.
Предположим, что сейчас КП составлено корректно и руководитель жмёт на Утвердить. В таком случае бизнес-процесс завершается.
Вывод
Резюмируя, можно сказать следующее: данный бизнес-процесс имеет цикл и не будет завершен до тех пор, пока руководитель не утвердит коммерческое предложение от менеджера. Роботы такой логикой работы не обладают.
Если ваш процесс в компании является многоуровневым и у него множество зависимостей и условия, в таком случае автоматизацию необходимо делать с помощью бизнес-процессов, а не роботов. Это и является границей инструментов автоматизации в Битрикс24.
Бизнес-процессы можно настраивать с многоуровневыми этапами согласования, также задавать большое количество условий, от которых будет зависеть дальнейший порядок работы по проекту в Битрикс24.
Заполните форму и мы проведем вам онлайн-встречу, где вы получите примеры реализации с кейсами внедрений:Расширьте возможности Битрикс24 с платформой Пинкит
С помощью Пинкит вы можете легко настроить интеграции вашей CRM и других веб-сервисов и уменьшить ручной труд.
Подберите сценарий автоматизации под ваши задачи на примере готовых кейсов и шаблонов интеграций в Пинкит
Узнайте, какие сервисы можно интегрировать с помощью Пинкит: https://lk.pinkit.io/tariffs
Время работы специалистов Пн.–Пт.: с 9:30 до 18:30; Сб.-Вс.: выходные.
|
Екатерина Горбачева
|
|
Статья о том, в каких случаях достаточно использование роботов в Битрикс24, а в каких - необходимо использование бизнес-процессов.
Если у Вас остались вопросы по созданию и настройке роботов в Битрикс24, то пишите в комментарии, будем рады помочь. Смотрите видео на нашем YouTube-канале: "Обработка входящих заявок в Битрикс24 через роботы и бизнес-процессы по каждому статусу лида" |
|
Екатерина Горбачева
|
|
Хотите начать автоматизировать бизнес-процессы в компании и не знаете с чего начать? Получите бесплатную профессиональную консультацию по использованию CRM в рамках акции ""!
|
|
Екатерина Горбачева
|
|
Подписывайтесь на , где мы подробно разбираем как работать в Битрикс24. Будем благодарны за ваши лайки, комментарии и репосты.
Забирайте и смотрите наш плей-лист, в котором Вы найдете много полезных кейсов по работе с CRM: |
|
Анастасия Зуева
|
|
– это незаменимый инструмент для обмена данными с внешними web-сервисами.
Самые востребованные интеграции по API: Google, UniSender, CallbackHunter, СберБанк, HH.ru, Контур.Фокус, GetCourse, Банки, iiko. |
|
Анастасия Зуева
|
|
Для тех, кто идет в ногу со временем, мы
Если у Вас есть вопросы по настройке, по функционалу или вы просто хотите быть в курсе новых трендов, тогда регистрируйтесь и подключайтесь к нашим вебинарам. Для вас всегда интересные спикеры, разбор задач на примере реальных кейсов, а также подарки самым активным |
|
Анастасия Зуева
|
|
Облегчите себе работу – синхронизируйте CRM между собой и веб-сервисами. Об остальном позаботится !
Оставьте заявку на бесплатный аудит для вашей компании и избавьтесь от ручных процессов навсегда |
|
Елена Хажина
|
|
Регистрируйтесь по ссылке: в личном кабинете Пинкит и протестируйте интеграции.
|
|
Елена Хажина
|
|
Какие сервисы можно интегрировать? Узнайте здесь
|
|
Павел Филатов
|
|
Ознакомьтесь с нашим разделом , где можно скачать готовые шаблоны интеграций.
|





Если вам интересна 









