Инструкции по настройке интеграций Пинкит, автоматизации бизнес-процессов Битрикс24 и другие полезные статьи.
RSS
Если вам интересна интеграция с системами автоматизации мероприятий и продажей билетов, вам поможет Пинкит.
Заполните форму и мы проведем вам онлайн-встречу, где вы получите примеры реализации с кейсами внедрений:
В данной статье рассматриваются вопросы автоматизации бизнес-процессов закупок с использованием системы Битрикс24.
Решение, создаваемой мной и описываемое здесь, подходит для организаций, делающих предложения поставщикам и взаимодействующих с ними, с целью оптимизации своих складских запасов.
| 1.1 Что есть |
Обыкновенная схема взаимодействия. Отдел закупок обладает некоторыми сакральными знаниями и опытом, которые позволяют сотрудникам приблизительно понимать, что, сколько, когда и у кого необходимо закупать для обеспечения производства и плана реализации (если таковой вообще имеется).
Используется телефон, E-mail, Skype и мало ли что ещё подобное.
| 1.2 Что должно быть |
В результате работ по наведению порядка компания должна получить внедрённый в системе автоматизированный бизнес-процесс, обеспечивающий эффективную работу отдела закупок.
| 2 Схематизация бизнес-процесса |
В процессе зафиксированы следующие роли.
- Заказчик.
- Менеджер по продажам.
- Менеджер по закупкам.
- Бухгалтер.
- Водитель-Экспедитор.
- Поставщик.
Пользователями системы не будут являться роли Заказчик и Поставщик. Теперь я формирую схему бизнес-процесса в нотации BPMN без привязки к архитектуре. На схеме также не показаны формируемые документы и их движение.
| 2.1 Создание и описание исходной схемы бизнес-процесса |
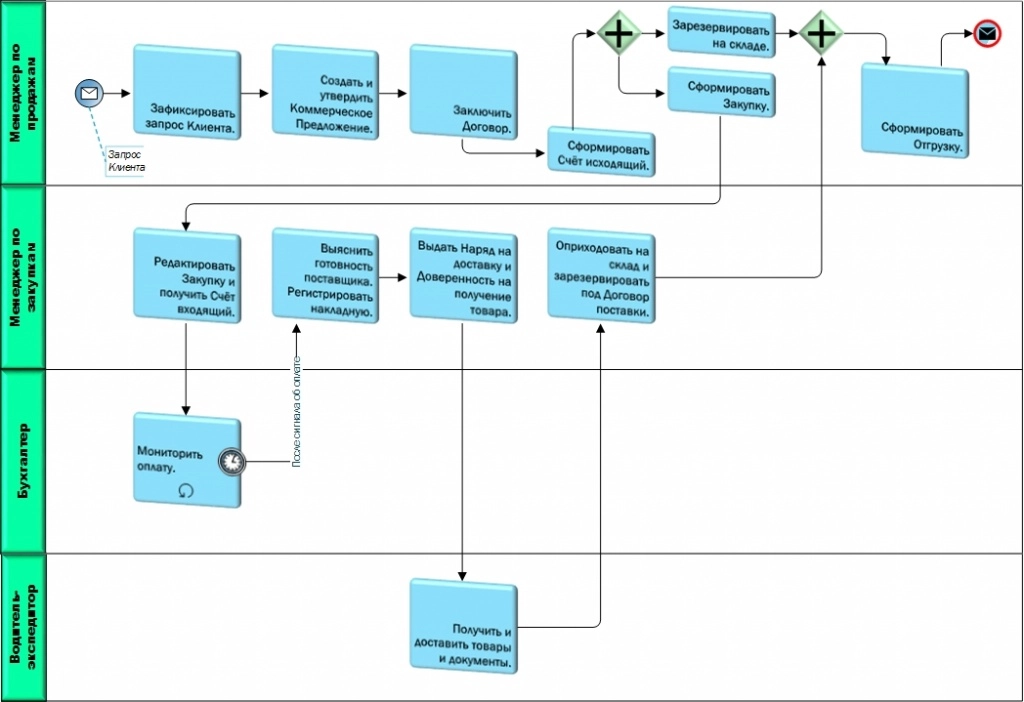
Схема Бизнес процесса приведена ниже (Рисунок 1). Как обычно, я использую нотацию BPMN. Итак, глядя на схему, читаем бизнес-процесс. По Запросу Клиента Менеджер по продажам выполняет ряд активностей.
- Фиксирует запрос Клиента.
- Создает и согласует Коммерческое предложение.
- Заключает Договор.
- Формирует счет.
- Резервирует товар на складе.
- Формирует Закупку.
Менеджер по полученной Закупке формирует и отправляет счета через Бухгалтера Клиенту. После подтверждения оплаты Счетов Бухгалтер уведомляет Менеджера по закупкам о данном факте.
Менеджер по закупкам, после подтверждения Поставщика о готовности отгрузить товары формирует для Водителя-экспедитора Наряд на доставку и Доверенность на получение товара.
Рисунок 1. Схема бизнес-процесса без привязки к системе.
После получения и доставки товара на склад Менеджер по закупкам приходует его и резервирует до того момента, когда Менеджер по продажам сформирует Отгрузку по Договору с сопутствующими документами.
| 2.2 Построение схем бизнес-процесса, ассоциированного с системой |
Приняв решение, что архитектурой нашего внедрения будет система Битрикс24, а также собрав необходимый набор артефактов (сущностей), я создаю ассоциированные с системой схемы бизнес-процессов в той же, любимой мной, нотации BPMN (Рисунок 2, Рисунок 3).
Сущности CRM Битрикс24, применяемые в автоматизации бизнес-процесса, перечислены ниже.
- Лид.
- Сделка.
- Коммерческое предложение.
- Счёт.
Сущности «Списки» Битрикс24, применяемые и создаваемые мной в автоматизации бизнес-процесса, перечислены ниже.
- Договор.
- Закупка.
- Счёт входящий.
- Накладная.
- Наряд на доставку.
- Доверенность на получение товара.
- Отгрузка.
К части из перечисленных сущностей я строю бизнес-процессы, исполняемые системой Битрикс24.
| 3 Имплементация |
| 3.1 Подготовка |
Для начала работы необходимо развернуть у себя в организации саму систему Битрикс24 в какой-либо редакции, включить поддержку бизнес-процессов и модуль CRM. Если Вы еще не стали клиентами Битрикс24, то самое простое, это зарегистрировать бесплатную облачную версию на 12 пользователей.
Далее, нужно пригласить пользователей в настроенную штатную структуру организации в системе и в группы, определяющие функциональность сотрудников, которые в такие группы входят. Иными словами, группы должны соответствовать тем группам, которые описаны в бизнес-процессе.
| 3.1.1 Установка модуля для отправки sms из бизнес-процесса |
Очень удобный, функциональный и важный модуль я устанавливаю из Магазина приложений Битрикс24. Он позволит мне в процессе выполнения бизнес-процесса отправлять уведомления по SMS о любых событиях. Подробно останавливаться на использовании модулей в системе Битрикс24 в данной статье я не буду. Тема очень обширная, интересная и достойна отдельной статьи.

Рисунок 2. Схема ассоциированного бизнес-процесса (первый лист)
Рисунок 3. Схема ассоциированного бизнес-процесса (второй лист)
| 3.1.2 Информация о модуле "sms4b-смс для бизнеса" |
Модуль предназначен для отправки одиночных СМС и массовых СМС рассылок сотрудникам компании, клиентам на произвольные номера.
Основные возможности модуля.
- Возможность выполнять рассылки как отделам, так и конкретным сотрудникам.
- Поиск по отделу, фамилии и должности сотрудника.
- При организации рассылки есть возможность уведомить сотрудников, у которых не заполнен мобильный телефон, с помощью мгновенного сообщения.
- Поиск контактов из CRM по фамилии.
- Возможность транслитерировать сообщение.
- Возможность выполнить отложенную рассылку.
- Возможность указать период, когда не стоит отправлять СМС (например, в ночное время).
Установка.
- Установите модуль из Маркетплейс «Битрикс24».
- Зарегистрируйтесь на сайте sms4b.ru, получите 10 СМС бесплатно для тестирования.
- Закажите буквенные имена в личном кабинете в разделе «Заказать SMS-имя/номер».
- В настройках модуля введите логин/пароль от личного кабинета на сайте sms4b.ru и выберите имя отправителя.
- Начните рассылки СМС.
Получить подробную информацию о модуле и скачать необходимую документацию можно на сайте sms4b.ru по ссылке sms4b.ru/programs/bitrixmodule.php.
| 3.2 Создание шаблона последовательного бизнес-процесса |
Полное описание всех особенностей создания бизнес-процессов в Битрикс24 не является целью данной статьи.
Имея перед глазами Техническое Задание с описанием бизнес-процессов, включая схемы, не так трудно сделать рабочий процесс в системе. Конструктор бизнес-процессов Битрикс24 имеет интуитивно понятный дружественный интерфейс.
Бизнес-процесс строится с помощью функциональных блоков, которые добавляются в схему с помощью «drag-and-drop» из набора, расположенного слева на экране.
Каждый функциональный блок отвечает за выполнение процессом определённой функции в процессе, что должно коррелировать с «человеческим» процессом, утверждённым бизнесом в Техническом Задании. Насколько подробно Вы опишете бизнес-процесс в документах, зависит от Ваших договорённостей с Заказчиком. Из собственного опыта разработки и внедрения бизнес-процессов, могу констатировать, что очень детальное описание процессов в Техническом Задании не нужно. Главная цель схем процессов в документации – не упустить ничего важного и заручиться поддержкой владельцев бизнес-процессов, что называется «по верхнему уровню», без глубокой декомпозиции. Не нужно, что называется, «лезть в шпонку».
Уверен, что при создании и тестировании бизнес-процесса, имплементированного в Битрикс24, Вы не раз и не два будете его менять.
Используя блоки «Обработка документа», «Конструкции», «Уведомления» и «Прочие» я строю заданный бизнес-процесс (Рисунок 4).
Описать все функциональные блоки в рамках данной статьи не представляется возможным. Поэтому, я остановлюсь на тех, которые будут востребованы Вами практически в каждом бизнес-процессе.
- Запрос дополнительной информации.
- Изменение документа.
- Задача.
- Уведомление пользователя.
- Конструкции «Условие» и «Параллельное выполнение».
При редактировании бизнес-процесса на забывайте нажимать на кнопку «Сохранить» внизу интерфейса, иначе изменения будут потеряны.

Рисунок 4. Фрагмент имплементированного бизнес-процесса в редакторе Битрикс24.
| 3.2.1 Блоки бизнес процесса |
| 3.2.1.1 Конструкции "Условие" и "Параллельное выполнение" |
Данные блоки позволяют организовать логическое ветвление в бизнес-процессе. Это может быть параллельное выполнение последующих блоков (логическое «И») или выбор одного из дальнейших путей процесса (логическое «ИЛИ»). В нашем примере происходит параллельно постановка задачи трем ролям.
В случае с блоком «Условие» возникают дополнительные блоки в настройках которых и задаются, собственно, условия, в результате которых будет происходить выполнение дальнейших действий в ветке данного блока.
| 3.2.1.2 Запрос дополнительной информации |
Такой блок необходим для любого рабочего бизнес процесса. Он создает задание, в результате заполнения полей которого мы можем получить от пользователя информацию и присвоить её переменным или полям сущности.
Список «Поле» добавляет в задание запрашиваемые поля, значения которых укажет пользователь в интерфейсе диалога. Эти значения будут присвоены соответствующим переменным.
| 3.2.1.3 Изменение документа |
Блок используется, как и следует из названия, для изменения документа в результате исполнения бизнес-процесса. На изображении показана настройка параметров действия для изменения стадии сделки – сущности CRM Битрикс24.
Точно так же можно создавать блоки для изменения полей документов.
| 3.2.1.4 Задача |
Часто в ходе выполнения бизнес-процесса возникает необходимость поставить задачу сотруднику или группе сотрудников. Точно так же как и при ручной постановке задачи, в ходе выполнения бизнес-процесса будет создана задача с соответствующими параметрами.
Процесс на время выполнения (до закрытия) задачи останавливается. Началом выполнения назначается значение поля «Дата начала» из задачи, для которой процесс запущен. Крайним сроком устанавливается значение переменной, которой в предыдущем задании было присвоено значение даты окончания действия договора, то есть, сделки в системе.
В описании задачи выводится как текст так и значения полей и переменных. Устанавливается высокий приоритет.
| 3.2.1.5 Уведомление |
Простой функционал, позволяющий в выполняемом бизнес-процессе отправлять уведомления пользователям портала через мессенджер или по электронной почте. Заполнение полей настройки функционального блока «Уведомление» аналогично заполнению полей для функционального блока «Задача».
Точно так же в настройках используются переменные и значения полей сущности «задача».
Заполните форму и мы проведем вам онлайн-встречу, где вы получите примеры реализации с кейсами внедрений:Расширьте возможности Битрикс24 с платформой Пинкит
С помощью Пинкит вы можете легко настроить интеграции вашей CRM и других веб-сервисов и уменьшить ручной труд.
Подберите сценарий автоматизации под ваши задачи на примере готовых кейсов и шаблонов интеграций в Пинкит
Узнайте, какие сервисы можно интегрировать с помощью Пинкит: https://lk.pinkit.io/tariffs
Время работы специалистов Пн.–Пт.: с 9:30 до 18:30; Сб.-Вс.: выходные.
|
Елена Хажина
|
|
Для тех, кто идет в ногу со временем, мы проводим регулярные . Если у Вас есть вопросы по настройке, по функционалу или вы просто хотите быть в курсе новых трендов, тогда регистрируйтесь и подключайтесь к нашим вебинарам. Для вас всегда интересные спикеры, разбор задач на примере реальных кейсов, а также подарки самым активным. |
|
Елена Хажина
|
|
Пинкит 2.0 еще не установлен в ваш Битрикс24? Не беда. Эта статья вам поможет - ""
|
|
Елена Хажина
|
|
Подписывайтесь на наш YouTube-канал (), где мы разбираем сценарии работы с нашими приложениями.
|
|
Маргарита Захарова
|
|
А вы уже смотрели наш раздел ""? Здесь мы регулярно публикуем полезные материалы по работе с CRM.
|
|
Елена Хажина
|
|
Регистрируйтесь по ссылке: в личном кабинете Пинкит и протестируйте интеграции
|





Если вам интересна 








