Инструкции по настройке интеграций Пинкит, автоматизации бизнес-процессов Битрикс24 и другие полезные статьи.
RSSВ статье рассматриваем настройку бизнес-процесса увольнения сотрудника. Бизнес-процесс запускается из живой ленты Битрикс24, генерируя все необходимые документы и отслеживая процесс их согласования (начиная от ответственных лиц, заканчивая первым руководителем).
Если вам интересна интеграция с Контур.Диадок, вам поможет Пинкит.
Заполните форму и мы проведем вам онлайн-встречу, где вы получите примеры реализации с кейсами внедрений:
| 1. Кейс клиента |
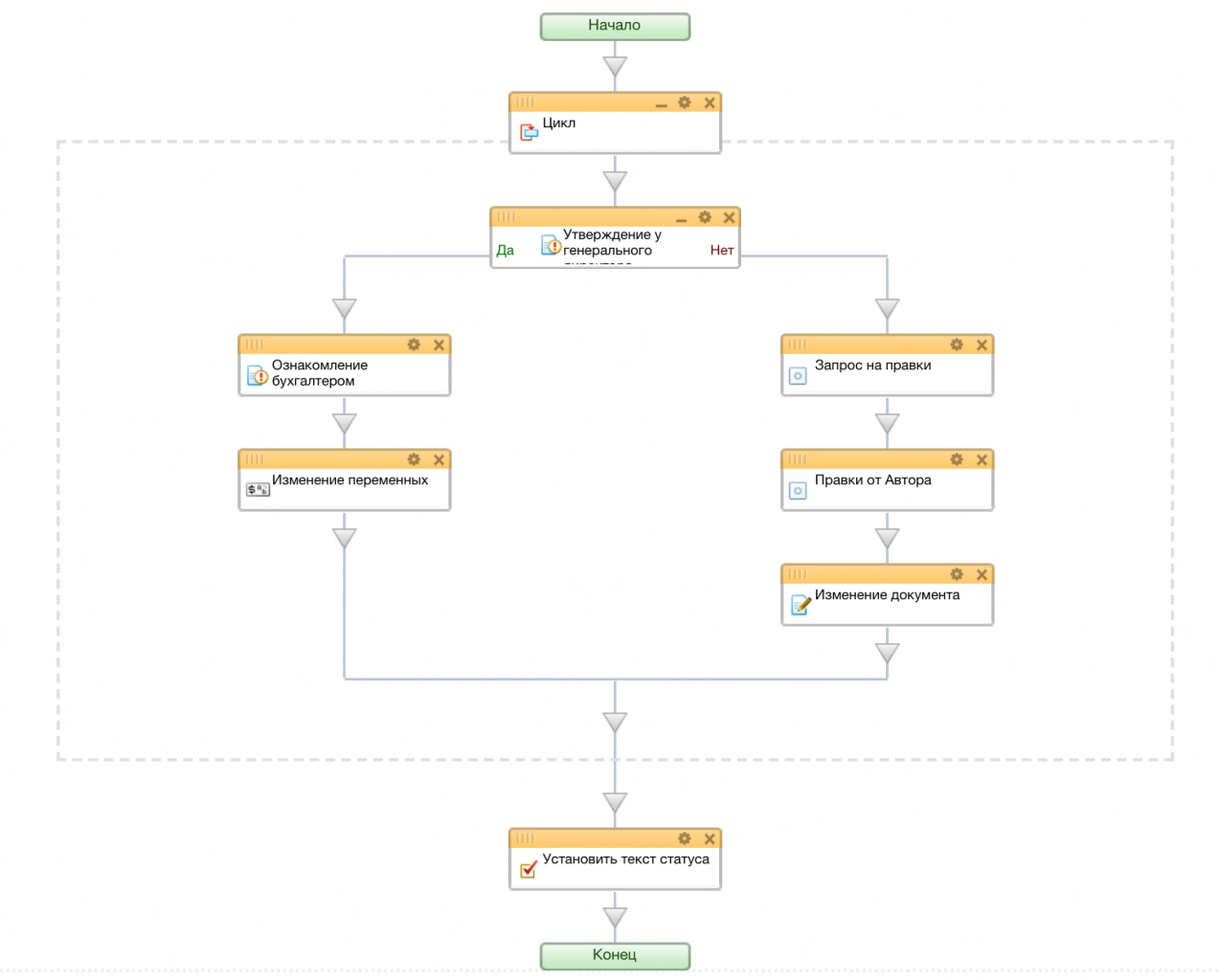
Процесс увольнения сотрудника в организации предполагает несколько стандартных шагов. Это такие шаги, как утверждение генеральным директором решения по увольнению и ознакомления с этим решением ответственных лиц (в частности, сотрудников бухгалтерии). Мы разработали бизнес-процесс, который автоматизирует эти шаги.
| 2. Алгоритм работы бизнес-процесса |
Бизнес-процесс имеет следующий вид:
Основная часть бизнес-процесса — это цикл, который в случае неодобрения генеральным директором заявления на увольнение, возвращает его для дальнейшей корректировки. Например, увольняющийся сотрудник, может изменить дату, с которой он может прекратить выполнять трудовые обязанности.
Рассмотрим, как работает данный бизнес-процесс.
На первом шаге сотрудник подает заявление на увольнение. Для этого в живой ленте Битрикс24 он выбирает пункт меню: «Еще» — «Процессы» — «Увольнение». Далее указывает название заявление, прилагает файл с текстом и нажимает кнопку «Отправить»:
Заявление попадает генеральному директору на ознакомление и утверждение. Директор может утвердить заявление (кнопка «Заявление корректно») или вернуть его для корректировки (кнопка «Заявление некорректно»):
Допустим, данное заявление руководитель посчитал некорректным. Генеральный директор нажимает красную кнопку и указывает причину отказа:
В этом случае бизнес-процесс ставит задание автору внести коррективы в заявление. При этом сотрудник видит комментарий, оставленный генеральным директором ранее:
Сотрудник прикрепляет новое заявление и снова отправляет генеральному директору на согласование.
Допустим, теперь всё верно и директор утверждает заявление. Теперь бизнес-процесс отправляет заявление бухгалтеру.
После того как бухгалтер нажмёт на кнопку «Принять заявление», бизнес-процесс считается завершенным и ему присваивается финальный статус:
Заполните форму и мы проведем вам онлайн-встречу, где вы получите примеры реализации с кейсами внедрений:Расширьте возможности Битрикс24 с платформой Пинкит
С помощью Пинкит вы можете легко настроить интеграции вашей CRM и других веб-сервисов и уменьшить ручной труд.
Подберите сценарий автоматизации под ваши задачи на примере готовых кейсов и шаблонов интеграций в Пинкит
Узнайте, какие сервисы можно интегрировать с помощью Пинкит: https://lk.pinkit.io/tariffs
Время работы специалистов Пн.–Пт.: с 9:30 до 18:30; Сб.-Вс.: выходные.
|
Татьяна Плахутина
|
|
Бизнес-процессы в Битрикс24 — это мощный инструмент, который поможет Вам сделать работу компании более эффективной! Смотрите видео на нашем YouTube-канале и узнайте, как самому создать и настроить бизнес-процессы в Живой Ленте Битрикс24:
|
|
Татьяна Плахутина
|
|
Будем благодарны за обратную связь — добавляйте комментарии, ставьте лайки и подписывайтесь на , где мы подробно разбираем как работать в Битрикс24.
|
|
Татьяна Плахутина
|
|
Смотрите и сохраняйте наш плей-лист, в котором Вы найдете много полезных кейсов по работе с CRM:
|
|
Татьяна Плахутина
|
|
Хотите начать автоматизировать бизнес-процессы в компании и не знаете с чего начать? Получите бесплатную профессиональную консультацию по использованию CRM в рамках акции: ""!
|
|
Татьяна Плахутина
|
|
Сэкономьте время на внедрении и настройке CRM Битрикс24. Выберите подходящий , и мы полностью автоматизируем работу Вашей компании в CRM (подробности акции )
|
|
Анастасия Зуева
|
|
Рекомендуем ознакомиться с нашими готовыми по внедрению Битрикс24. Любой кейс можем повторить на вашем портале или адаптировать под вас. Для этого отправляйте нам заявку на почту . Наш менеджер свяжется с вами в ближайшее рабочее время для согласования всех вопросов
|
|
Анастасия Зуева
|
|
– это незаменимый инструмент для обмена данными с внешними web-сервисами. Самые востребованные интеграции по API: Google, UniSender, CallbackHunter, СберБанк, HH.ru, Контур.Фокус, GetCourse, Банки, iiko. |
|
Анастасия Зуева
|
|
Для тех, кто идет в ногу со временем, мы проводим регулярные . Если у Вас есть вопросы по настройке, по функционалу или вы просто хотите быть в курсе новых трендов, тогда регистрируйтесь и подключайтесь к нашим вебинарам. Для вас всегда интересные спикеры, разбор задач на примере реальных кейсов, а также подарки самым активным |
|
Анастасия Зуева
|
|
Подписывайтесь на , где Вы найдете много полезных кейсов по работе с email-рассылками в CRM
|
|
Елена Хажина
|
|
Протестируйте сценарии автоматизации в личном кабинете Пинкит, зарегистрировавшись по ссылке:
|





Если вам интересна 






