Инструкции по настройке интеграций Пинкит, автоматизации бизнес-процессов Битрикс24 и другие полезные статьи.
RSSУправление IT-структурой — это одна из самых сложных сфер менеджмента в организации. Чтобы обеспечить постоянное высокое качество ИТ-сервисов в компании, существует специальная методология ITIL (Information technology infrastructure library – библиотека инфраструктуры информационных технологий).
Программное обеспечение для управления процессами службы поддержки IT обычно достаточно сложное и дорогостоящее. Узнайте, как можно обойтись «дешево и сердито»: автоматизировать процесс управления инцидентами и проблемами, используя стандартный функционал Битрикс24.
Если вам интересна интеграция с Яндекс Метрика, вам поможет Пинкит.
Заполните форму и мы проведем вам онлайн-встречу, где вы получите примеры реализации с кейсами внедрений:
1. CRM-воронка лидов для управления инцидентами
По сути, прием заявок на устранение инцидентов, которые поступают специалистам службы ИТ-поддержки, имеет такой же алгоритм, как и обработка новых лидов. А именно, каждый инцидент проходит несколько этапов обработки — он может быть отклонен, может быть успешно решен или трансформирован в проблему. Поэтому к инцидентам можно применить понятие конверсии и воронки – т.е. вычисление процента успешно решенных инцидентов и отображение результата работы в удобном графическом виде.
Чтобы организовать работу с инцидентом в Битрикс24, достаточно простых манипуляций.
- Переименовать стадии работы с заявками со стандартных на те, которые применяются в вашей службе IT. Для этого в разделе CRM выберите вкладку «Лиды» и откройте представление «Канбан»:
Чтобы переименовать раздел, поднесите к нему курсор мышки. Слева от названия появится символ ручки, нажав на который, вы перейдете в режим редактирования. Отредактируйте название и нажмите клавишу «Enter».
- Добавить в основное меню Битрикс24 пункт «Инциденты» со ссылкой на канбан лидов Битрикс24. Для этого скопируйте в буфер обмена адресную строку вашего представления канбан Лидов (CRM — «Лиды» — «Канбан»). Пролистайте до самого низа основное левое меню Битрикс24 и нажмите пункт «Настроить меню». В появившемся меню выберите пункт «Добавить ссылку в меню»:
- Настроить финальные статусы инцидента (лида). Для этого в разделе CRM перейдите в меню «Настройки» и выберите пункт «Справочники»:
Пролистайте список статусов вниз до блока финальных статусов.
Чем обычно заканчивается устранение инцидента в вашей компании? «Не получилось устранить инцидент» или «Инцидент устранен, клиент доволен» - укажите результат, который будете выбирать по окончании работы с инцидентом и сохраните настройки:
- Добавить нужные поля-классификаторы: уровень SLA, раздел каталога услуг и т.д. (выполняется в настройках форм и отчетов модуля CRM, раздел пользовательские поля):
- Настроить правила попадания нового инцидента в воронку. Здесь возможны следующие варианты:
1) инцидент (лид) создается вручную оператором в случае поступления нового звонка от клиента. Правильно сделанная интеграция телефонии с Битрикс24 позволит в данном случае определить Ф.И.О. сотрудника компании, у которого произошел инцидент. Тут ничего настраивать не нужно — созданный инцидент (лид) автоматически попадет в отчет (воронку);2) инцидент (лид) создается путем парсинга электронных писем, поступающих на определенный электронный адрес (если заявки на устранение инцидента в вашей компании принимаются по электронной почте). В этом случае необходимо сделать настройку в e-mail трекере:
3) инцидент (лид) создается путем заполнения веб-формы на специализированном сайте, посвященному обеспечению ИТ-сервисов. Если вы используете в качестве веб-формы виджет на сайт от Битрикс24, то по умолчанию новые заявки будут попадать в лиды вашей CRM.
Проверьте настройки: «Контакт центр» — «Виджет на сайт» — «Открытая линия, CRM-форма, виджет на сайт». В блоке «CRM-форма:» нажмите «Настроить», откройте дополнительные настройки и проверьте, куда будут сохраняться данные из формы и что делать с дубликатами заявок:
При этом:
• процесс создания инцидентов (лидов) можно дополнить бизнес-процессом контроля полноты заполнения полей при создании Лида;
• также рекомендуем изучить другой бизнес-процесс по контролю взятия лидов в работу;
• наконец, функционал работы с воронкой инцидентов можно существенно усилить с помощью роботов. На рисунке: при переводе инцидента в статус новой проблемы будет автоматически создаваться сделка, посвященная решению этой проблемы.
2. CRM-воронка сделок для управления проблемами
Если в процессах продаж лид предшествует сделке, то и в процессе оказания ИТ-услуг инцидент служит предшественником проблемы — неизвестной причины одной или нескольких инцидентов. Проблема также решается поэтапно, решение имеет несколько финалов, т.е. к ней может быть применена та же «логика конверсии», что и при решении задач заключения сделки.
Настройка воронки сделок схожа с настройкой воронки лидов, при этом в работе с первой существуют следующие особенности.
- В отличие от воронки лидов воронка сделок может быть разбита на несколько направлений. Например, вы можете создать два направления: решение проблем с программным обеспечением и аппаратным:
- Для каждого из направлений можно настроить свои этапы решения проблемы и финальные статусы. Например, в результате решения проблем с железом может быть выдан новый экземпляр оборудования:
- Рекомендуется активно применять роботов для контроля решения проблем на различных этапах работы.
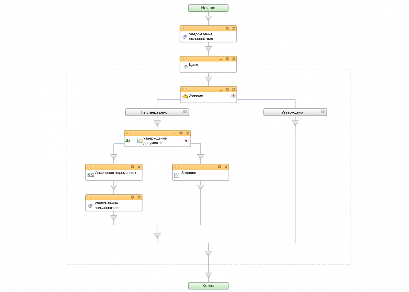
- Наконец, рекомендуется настраивать бизнес-процессы по решению проблем. Например, мы создали шаблон бизнес-процесса для согласования выдачи оборудования у руководителя ИТ-департамента. Данный бизнес-процесс запускается автоматически при переводе проблемы на стадию «Выдача нового оборудования».
Схематично этот бизнес-процесс имеет вид:
Импортируйте полученный файл с готовым бизнес-процессом в Битрикс24. Для этого создайте новый пустой бизнес-процесс:
Откройте пункт сделки в настройках: Выберите пункт редактировать в дизайнере бизнес-процессов у стадии сделки:
Загрузите шаблон с помощью кнопки «Импорт».
Заполните форму и мы проведем вам онлайн-встречу, где вы получите примеры реализации с кейсами внедрений:Расширьте возможности Битрикс24 с платформой Пинкит
С помощью Пинкит вы можете легко настроить интеграции вашей CRM и других веб-сервисов и уменьшить ручной труд.
Подберите сценарий автоматизации под ваши задачи на примере готовых кейсов и шаблонов интеграций в Пинкит
Узнайте, какие сервисы можно интегрировать с помощью Пинкит: https://lk.pinkit.io/tariffs
Время работы специалистов Пн.–Пт.: с 9:30 до 18:30; Сб.-Вс.: выходные.
|
Татьяна Плахутина
|
|
Бизнес-процессы в Битрикс24 — это мощный инструмент, который поможет компании автоматизировать не только раздел IT, как показано в данной статье, но и многие другие деловые процессы. Если Вы не знаете, с чего начать, то воспользуйтесь акцией Пинол "" — получите бесплатную профессиональную консультацию по использованию CRM!
Больше акций тут: |
|
Татьяна Плахутина
|
|
Узнайте больше о возможностях автоматизации бизнес-процессов в Битрикс24 из наших обучающих видео на YouTube-канале Пинол:
|
|
Татьяна Плахутина
|
|
, чтобы не пропустить новые видео.
Будем благодарны за обратную связь — добавляйте комментарии и ставьте лайки на понравившихся роликах. |
|
Татьяна Плахутина
|
|
Кроме указанных в статье бизнес-процессов, для автоматизации приема заявок на устранение инцидента или решение проблемы вам могут пригодиться еще такие бизнес-процессы:
- Шаблон бизнес-процесса - Шаблон бизнес-процесса в Битрикс24 - Шаблон бизнес-процесса в Битрикс24 |
|
Сона Саргсян
|
|
– это незаменимый инструмент для обмена данными с внешними web-сервисами. Самые востребованные интеграции по API: Google, UniSender, CallbackHunter, СберБанк, HH.ru, Контур.Фокус, GetCourse, Банки, iiko. |
|
Сона Саргсян
|
|
Для установки Пинкит 2.0 перейдите по .
|
|
Сона Саргсян
|
|
Для тех, кто идет в ногу со временем, мы проводим регулярные . Если у вас есть вопросы по настройке, по функционалу или вы просто хотите быть в курсе новых трендов, тогда регистрируйтесь и подключайтесь к нашим вебинарам. Для вас всегда интересные спикеры, разбор задач на примере реальных кейсов, а также подарки самым активным. |
|
Елена Хажина
|
|
Протестируйте сценарии автоматизации в личном кабинете Пинкит, зарегистрировавшись по ссылке:
|
|
Елена Хажина
|
|
Регистрируйтесь по ссылке: в личном кабинете Пинкит и протестируйте интеграции
|





Если вам интересна

