Публичные кейсы уменьшения ручного труда с помощью Пинкит, интеграции между разными веб-сервисами и опыт наших клиентов.
Компания «Сумма Технологий Очистки Воды» – завод-производитель станций водоподготовки и очистки промышленных, ливневых и сточных вод.
У компании есть облачный Битрикс24. Требовалось настроить процесс, с помощью которого можно было бы согласовать закрытие лида.
Как проходили работы, и что получилось, читайте далее.
![]()
С помощью бизнес-процессов в Битрикс24 можно полностью автоматизировать практически все процессы компании. Автоматизация бизнеса переводит работу компании на более качественный уровень работы. Она помогает лучше обслуживать клиентов и сводит к минимуму проблемы, связанные с человеческим фактором из-за которых, как правило, клиенты уходят к конкурентам (менеджер забыл перезвонить, отправить коммерческое предложение или пропустил входящую заявку).
Если вам нужна помощь в наведении порядка в CRM и создании такой системы, при которой лиды не будут дублироваться, вам подойдет наша платформа Пинкит.
Протестируйте сценарии автоматизации в личном кабинете Пинкит, зарегистрировавшись по ссылке: https://lk.pinkit.io/register
Тарифы на платформу и функционал в тарифной сетке можно посмотреть здесь: https://pinkit.io/
Заполните форму и мы проведем вам онлайн-встречу, где вы получите примеры реализации с кейсами внедрений:
Алексей Окара,
основатель Пинол и продакт-менеджер Пинкит
Задача
У компании есть облачный Битрикс24. Требовалось настроить процесс, с помощью которого можно было бы согласовать закрытие лида.
Решение
Наши аналитики провели несколько онлайн-встреч с представителями компании ООО "Сумма Технологий Очистки Воды" вникли в “Боль” клиента и предложили следующее решение:
- Настроить процесс согласования через активити “Запрос дополнительной информации с отклонением”.
Неуспешные статусы в воронке лидов, для которых выполнялась настройка автоматизации:
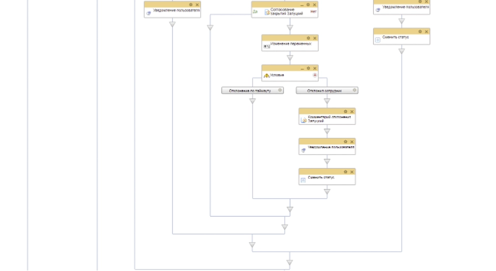
Под каждой неуспешной стадией был подключен бизнес-процесс, который отвечал за согласование перед закрытием:
Данный бизнес-процесс отвечал за согласование на этапах закрытия лида, чтобы реализовать данный функционал использовались стандартные активити Битрикс24, которые отправляли уведомления руководителю с ссылкой на задание “Согласовать закрытие”:
В данном формате приходит следующее уведомление:
На текущем этапе клиент решил остановиться на стандартном функционале, но данную задачу также можно решить с помощью приложения “База бизнес-процессов Pinall” на платформе PINKIT и использовать активити “Отправить сообщение в персональный чат” таким образом, все уведомления о закрытии будут приходить в личной переписке с конкретным ответственным за лид.
Итог
Такая автоматизация сводит к минимальным ошибкам или некачественной работе менеджеров при обработке лидов. Раньше менеджер мог забраковать лид, но при этом клиент был активный и могла состояться сделка. В данный момент перед закрытием запускается процесс согласования с руководителем, где он проверяет лид и даёт согласие на закрытие или возвращает его к работе.
![]()
Если вам нужна помощь в наведении порядка в CRM и создании такой системы, при которой лиды не будут дублироваться, вам подойдет наша платформа Пинкит.
Протестируйте сценарии автоматизации в личном кабинете Пинкит, зарегистрировавшись по ссылке: https://lk.pinkit.io/register
Тарифы на платформу и функционал в тарифной сетке можно посмотреть здесь: https://pinkit.io/
Алексей Окара,
основатель Пинол и продакт-менеджер Пинкит
|
Антон Романов
|
|
Пинкит – это API платформа. Мы интегрируем сервисы с CRM системами за счет наличия API методов, а также поддерживаем и развиваем свои API методы, с которыми вы можете ознакомиться
|
|
Антон Романов
|
|
, там мы разбираем сценарии работы с нашими приложениями
|
|
Антон Романов
|
|
Облегчите себе работу – синхронизируйте CRM между собой и веб-сервисами. Об остальном позаботится !
на бесплатный аудит для вашей компании и избавьтесь от ручных процессов на-все-гда |
|
Антон Романов
|
|
Сервис – это незаменимый инструмент для обмена данными между CRM, BPM системами (Битрикс24, Creatio (Terrasoft), amoCRM, Мегаплан) и различными внешними веб-сервисами (UniSender, CallbackHunter, LiveTex)
|
|
Антон Романов
|
|
Узнайте, как сотни наших клиентов изменили свой бизнес к лучшему, используя Пинкит
|
|
Маргарита Захарова
|
|
Регистрируйтесь по ссылке: в личном кабинете Пинкит и протестируйте интеграции.
|




