Публичные кейсы уменьшения ручного труда с помощью Пинкит, интеграции между разными веб-сервисами и опыт наших клиентов.
Компания Lucas’ Cosmetics — занимается производством и реализацией материалов для окрашивания бровей, шугаринга, мехенди.
Вся продукция компании изготавливается на собственном производстве, новейшим высокотехнологичным оборудованием, сделанным по заказу у ведущих иностранных и Российских компаний.
Современное оборудование позволяет обеспечивать высокое качество производимой продукции и возможность увеличивать объём производства в условиях постоянно растущего спроса.
Качество сырья и качество выпускаемой продукции проверяется отделом технического контроля на всех этапах производственного цикла.
Компания обратилась в Пинол за разработкой, бизнес-процессов и интеграцией с приложениями «База бизнес-процессов Пинол» и «Определение загрузки менеджера».
Как проходили работы по проекту, и какие процессы были настроены, читайте далее.
![]()
Если вы хотите обогатить лиды новыми полями из задублированных сущностей, вам поможет наш сервис Пинкит.
Протестируйте сценарии автоматизации в личном кабинете Пинкит, зарегистрировавшись по ссылке: https://lk.pinkit.io/register/
Тарифы на платформу и функционал в тарифной сетке можно посмотреть здесь: https://pinkit.io/
Алексей Окара,
основатель Пинол и продакт-менеджер Пинкит
Задача
Разработать бизнес-процесс, с помощью которого будет отслеживаться работа менеджеров (в рабочее время) по обработке Лидов и выводится в отчет.
Разработать бизнес-процесс, контроль выходного дня и распределение Лидов на дежурных менеджеров
Решение
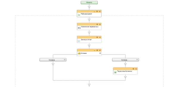
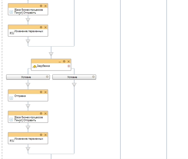
Бизнес-процесс контроль дел + отчет
По условию бизнес-процесса, предварительно проверяется рабочий или не рабочий день.
Если день не рабочий, поиск дел происходить не будет.
Если день рабочий, бизнес-процесс переходит в параллельное выполнение.
На первой ветке бизнес-процесса происходит за поиск дел по Лидам с помощью нашего приложения «Определение загрузки менеджера».
По условию бизнес-процесса, поиск дел происходит каждые 30 минут, строго в рабочее время.
При поступлении нового Лида, менеджер сразу должен поставить Дело в Лиде. Если Дело в Лиде не поставлено, то бизнес-процесс, переходит на вторую ветку.
Вторая ветка отвечает за уведомление в персональный чат непосредственного руководителя, того или иного отдела, что сотрудник не назначил Дело для Лида.
Уведомления руководителям настроены с помощью нашего активити «Отправка уведомлений в персональный чат».
После отработки данного бизнес-процесса. Дела и просроченные дела, можно просмотреть в отчете.
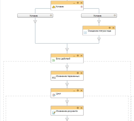
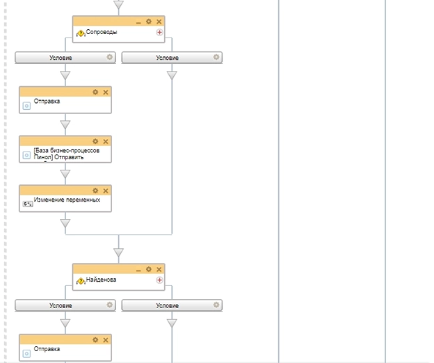
Бизнес-процесс, контроль выходного дня и распределение Лидов на дежурных менеджеров
По условию бизнес-процесса изначально проверяется, какой день недели.
Если это суббота или воскресенье. Распределение Лидов будет происходить по дежурным менеджерам.
Итог:
Первый бизнес-процесс, помогает контролировать работу менеджеров. Если менеджер не поставил Дело при поступлении Лида, спустя 30 минут, руководитель будет знать об этом. Данный контроль, позволяет менеджерам эффективнее работать по заявкам и не попадать в отчет, в котором анализируется работа менеджеров по Лидам.
Второй бизнес-процесс, помогает в распределении заявок в выходные дни, когда основные менеджеры находятся на выходном. Тем самым клиенты не забываются, а находятся в работе постоянно.
Если вашей компании необходим такой же или похожий бизнес-процесс, или обучение сотрудников работа на портала Битрикс24, то присылайте ваш запрос, чтобы мы доработали данный бизнес-процесса именно под ваши условия.
![]()
Если вы хотите обогатить лиды новыми полями из задублированных сущностей, вам поможет наш сервис Пинкит.
Протестируйте сценарии автоматизации в личном кабинете Пинкит, зарегистрировавшись по ссылке: https://lk.pinkit.io/register/
Тарифы на платформу и функционал в тарифной сетке можно посмотреть здесь: https://pinkit.io/
Алексей Окара,
основатель Пинол и продакт-менеджер Пинкит
|
Юлия Кузнецова
|
|
У нас акция в рамках которой у Вас есть возможность получить бесплатную профессиональную консультацию по использованию CRM ""!
|
|
Юлия Кузнецова
|
|
, где мы разбираем сценарии работы с CRM Битрикс24.
Вот пример нескольких из них: |
|
Юлия Кузнецова
|
|
Рекомендуем ознакомиться с нашими . В данном разделе находиться много обучающего материала для работы с CRM.
|
|
Алёна Степанова
|
|
Пинол - 10 лет на рынке внедрения. Мы имеем уникальную экспертизу, поэтому не тратьте время на самостоятельное изучение, мы готовы вам помочь!
Подарочная консультация по вопросам автоматизации уже |
|
Елена Хажина
|
|
Протестируйте сценарии автоматизации в личном кабинете Пинкит, зарегистрировавшись по ссылке:
|





















