Публичные кейсы уменьшения ручного труда с помощью Пинкит, интеграции между разными веб-сервисами и опыт наших клиентов.
Компания Стройинструмент-М – один из крупнейших поставщиков профессионального строительного инструмента и оборудования. Компания импортирует инструмент лучших мировых брендов с заводов Германии, Италии, Франции, Бельгии, Чехии, Словении, Польши, Японии Южной Кореи, Тайвани, Индии, Китая, США и России.
Компания обратилась в Пинол, за разработкой бизнес-процессов по нерабочему времени (отпускам/больничным/отгулам).
Как проходили работы, и какие процессы были настроены, читайте далее.
Если вам интересна инструкция по адаптации сотрудника в Битрикс24 по значению пользовательского поля в профиле сотрудника, вам поможет Пинкит.
Заполните форму и мы проведем вам онлайн-встречу, где вы получите примеры реализации с кейсами внедрений:
Задача
В компании есть несколько видов отпусков и отгулов, которые доступны по принадлежности к отделу либо сотруднику, которые можно использовать 2 раза в год.
Некоторые не использованные или частично использованные отпуска переносятся на следующий год, некоторые сгорают.
Решение
Под каждый вид отпуска/отгула разработан, свой бизнес-процесс.
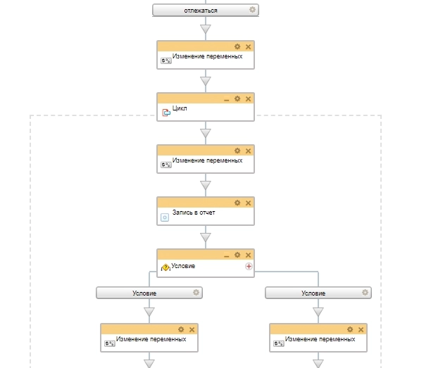
Ежегодный отпуск на 14 календарных дней (в первое полугодие и во второе полугодие)
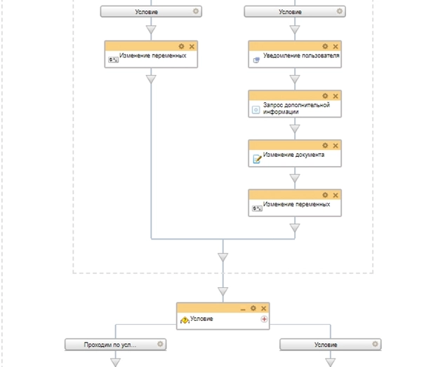
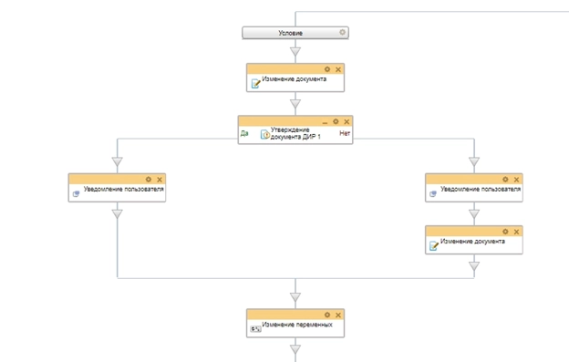
Для запуска бизнес-процесса, сотрудник должен создать заявку на согласование с непосредственным руководителем.
После создания заявки, бизнес-процесс автоматически проверяет доступность дней и периодов.
Если не хватает отпускных дней, будет направлено соответствующее уведомление с разъяснением причины отказа.
Если отпуск доступен заявка - отправляется на Согласование руководителю отдела.
На этом этапе, два развития событий.
Если руководитель согласовал – далее бизнес-процесс переходит на согласование к директору.
Если от руководителя нет ответа в течение дня до определенного времени, бизнес-процесс, автоматический переводится на согласование с директором.
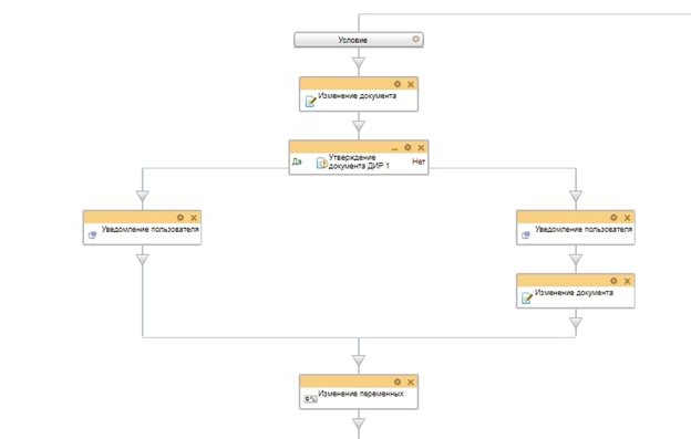
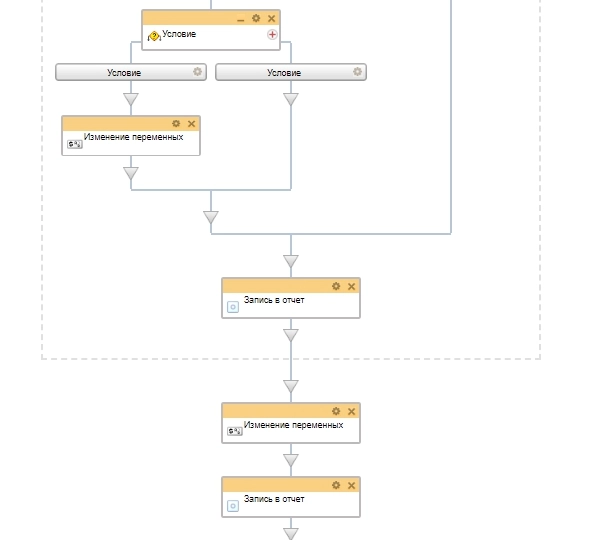
После согласования с директором. Сотруднику ставиться две задачи.
В первой задаче сказано, что нужно подписать документы у директора - срок за 7 дней до отпуска.
Вторая задача - сдать заявление в бухгалтерию, срок за 5 дней до начала отпуска.
После того как директор принял задачу - подписать заявление, ставиться задача главного бухгалтера - начислить отпускные, срок за 4 дня до начала отпуска. Задачу принимает сотрудник.
После принятия задачи, заявление от сотрудника - бухгалтеру параллельно ставиться задача - внести изменения в план отпусков.
Отпуск в прохладный период 8 рабочих дней. Доступность 4 дня в первой половине года с 01.10., 4 дня во второй половине года до 31.03.
Для запуска бизнес-процесса, сотрудник должен создать заявку на согласование с непосредственным руководителем.
После создания заявки, бизнес-процесс автоматически проверяет доступность дней и периодов.
Если не хватает отпускных дней, будет направлено соответствующее уведомление с разъяснением.
Если отпуск доступен заявка - отправляется на Согласование руководителю отдела.
На этом этапе, два развития событий.
Если руководитель согласовал – далее бизнес-процесс переходит на согласование к директору.
Если от руководителя нет ответа в течение дня до определенного времени, бизнес-процесс, автоматический переводится на согласование с директором.
После согласования с директором. Сотруднику ставиться две задачи.
В первой задаче сказано, что нужно подписать документы у директора - срок за 7 дней до отпуска.
Вторая задача - сдать заявление в бухгалтерию, срок за 2 дня до начала отпуска.
После того как директор принял задачу - подписать заявление, ставиться задача главного бухгалтера - начислить отпускные, срок за 2 дня до начала отпуска. Задачу принимает сотрудник.
После принятия задачи, заявление от сотрудника - бухгалтеру ставиться задача - внести изменения в план отпусков.
Оздоровительный отпуск. Доступность 2 дня в первой половине года с 01.01 по 30.06., 2 дня во второй половине года с 01.07. по 31.12.
Для запуска бизнес-процесса, сотрудник должен создать заявку на согласование с непосредственным руководителем.
После создания заявки, бизнес-процесс автоматически проверяет доступность дней и периодов.
Если не хватает отпускных дней, будет направлено соответствующее уведомление с разъяснением причины отказа.
Если отпуск доступен заявка - отправляется на Согласование руководителю отдела.
На этом этапе, два развития событий.
Если руководитель согласовал – далее бизнес-процесс переходит на согласование к директору.
Если от руководителя нет ответа в течение дня до определенного времени, бизнес-процесс, автоматический переводится на согласование с директором.
После согласования с директором. Сотруднику ставиться две задачи.
В первой задаче сказано, что нужно написать заявление и подписать документы на отпуск (оздоровительный) у руководителя - срок за 2 дней до отпуска.
После согласования с руководителем, задача переходит к бухгалтеру.
Вторая задача - сдать заявление в бухгалтерию, срок за 2 дня до начала отпуска.
После того как руководитель принял задачу - подписать заявление, ставиться задача главного бухгалтера - начислить отпускные, срок за 2 дня до начала отпуска. Задачу принимает сотрудник.
После принятия задачи, заявление от сотрудника - бухгалтеру ставиться задача - внести изменения в план отпусков.
Отпуск за стаж работы. Доступность 2 дня в первой половине года с 01.01 по 30.03., 2 дня во второй половине года с 01.10. по 31.12.
Для запуска бизнес-процесса, сотрудник должен создать заявку на согласование с непосредственным руководителем.
После создания заявки, бизнес-процесс автоматически проверяет доступность дней и периодов.
Если не хватает отпускных дней, будет направлено соответствующее уведомление с разъяснением причины отказа.
Если отпуск доступен заявка - отправляется на Согласование руководителю отдела.
На этом этапе, два развития событий.
Если руководитель согласовал – далее бизнес-процесс переходит на согласование к директору.
Если от руководителя нет ответа в течение дня до определенного времени, бизнес-процесс, автоматический переводится на согласование с директором.
После согласования с руководителем или директором. На сотрудника ставятся задачи.
В первой задаче сказано, что нужно написать заявление и передать документы на отпуск (стаж) бухгалтеру - срок за 2 дней до отпуска.
После того, как бухгалтер примет заявление, руководителю будет направлено соответствующее уведомление.
После принятия задачи, заявление от сотрудника - бухгалтеру ставиться задача - внести изменения в план отпусков.
Отпуск за полевые условия. Доступность 2 дня в первой половине года с 01.01 по 30.03., 2 дня во второй половине года с 01.07. по 31.12.
Для запуска бизнес-процесса, сотрудник должен создать заявку на согласование с непосредственным руководителем.
После создания заявки, бизнес-процесс автоматически проверяет доступность дней и периодов.
Если не хватает отпускных дней, будет направлено соответствующее уведомление с разъяснением причины отказа.
Если отпуск доступен заявка - отправляется на Согласование руководителю отдела.
На этом этапе, два развития событий.
Если руководитель согласовал – далее бизнес-процесс переходит на согласование к директору.
Если от руководителя нет ответа в течение дня до определенного времени, бизнес-процесс, автоматический переводится на согласование с директором.
После согласования с руководителем или директором. На сотрудника ставятся задачи.
В первой задаче сказано, что нужно написать заявление и передать документы на отпуск (стаж) бухгалтеру - срок за 2 дней до отпуска.
После того, как бухгалтер примет заявление, руководителю будет направлено соответствующее уведомление.
После принятия задачи, заявление от сотрудника - бухгалтеру ставиться задача - внести изменения в план отпусков.
Отпуск за свой счет. Доступность 2 дня в первой половине года с 01.01 по 30.06., 2 дня во второй половине года с 01.07. по 31.12.
Для запуска бизнес-процесса, сотрудник должен создать заявку на согласование с непосредственным руководителем или директором.
После создания заявки, бизнес-процесс автоматически проверяет доступность дней и периодов.
Если не хватает отпускных дней, будет направлено соответствующее уведомление с разъяснением причины отказа.
Если отпуск доступен заявка - отправляется на Согласование руководителю отдела.
На этом этапе, два развития событий.
Если руководитель согласовал – далее бизнес-процесс переходит на согласование к директору.
Если от руководителя нет ответа в течение дня до определенного времени, бизнес-процесс, автоматический переводится на согласование с директором.
После согласования с руководителем или директором. На сотрудника ставятся задачи.
В первой задаче сказано, что нужно написать заявление и передать документы на отпуск (стаж) бухгалтеру - срок за 2 дней до отпуска.
После того, как бухгалтер примет заявление, руководителю будет направлено соответствующее уведомление.
После принятия задачи, заявление от сотрудника - бухгалтеру ставиться задача - внести изменения в план отпусков.
Отсутствие по личным /обстоятельствам. Доступность 8 часов в первой половине года с 01.01 по 30.06., 8 часов во второй половине года с 01.07. по 31.12.
Для запуска бизнес-процесса, сотрудник должен создать заявку на согласование с непосредственным руководителем или директором.
После создания заявки, бизнес-процесс автоматически проверяет доступность дней и периодов.
Если не хватает отпускных дней, будет направлено соответствующее уведомление с разъяснением причины отказа.
Если отпуск доступен заявка - отправляется на Согласование руководителю отдела.
На этом этапе, два развития событий.
Если руководитель согласовал – далее бизнес-процесс переходит на согласование к директору.
Если от руководителя нет ответа в течение дня до определенного времени, бизнес-процесс, автоматический переводится на согласование с директором.
После согласования с руководителем или директором. На сотрудника ставятся задачи.
В первой задаче сказано, что нужно написать заявление и передать документы на отгул (по личным обстоятельствам) бухгалтеру - срок за 2 дней до отпуска.
После того, как бухгалтер примет заявление, руководителю будет направлено соответствующее уведомление.
После принятия задачи, заявление от сотрудника - бухгалтеру ставиться задача - внести изменения в план отпусков.
Больничный по справке. Ограничений в днях нет.
Для запуска бизнес-процесса, сотрудник должен создать заявку с больничным листом, в котором указан период болезни на согласование с непосредственным руководителем или директором.
Проверки по доступным дням не предусмотрено.
Уведомление руководителя о сроках и вносятся изменения в график отсутствий автоматически.
При наступлении даты окончания больничного, предлагается выбрать один из вариантов о продлении/закрытии. Изменения вносятся в график отсутствий автоматически. После внесения информации, уведомление направляются непосредственному руководителю и директору.
Далее, после согласования с руководителем или директором, ставиться задача сдать больничный лист, в течение 5 дней. Принимает задачу – главный бухгалтер.
После того как бухгалтер примет больничный лист, будет направлено уведомление о приемке - руководителю.
После этого, ставится задача на главного бухгалтера начислить выплаты по больничному листу - задачу принимает сотрудник.
Итог:
Таким образом, настроенный бизнес-процесс помогает в согласовании отпусков/отгулов. Ведется график отсутствия, отслеживаются дни использованного и не использованного отпуска.
Если вашей компании необходим такой же или похожий бизнес-процесс, или обучение сотрудников работа на портала Битрикс24, то присылайте ваш запрос, чтобы мы доработали данный бизнес-процесса именно под ваши условия.
Заполните форму и мы проведем вам онлайн-встречу, где вы получите примеры реализации с кейсами внедрений:Расширьте возможности Битрикс24 с платформой Пинкит
С помощью Пинкит вы можете легко настроить интеграции вашей CRM и других веб-сервисов и уменьшить ручной труд.
Подберите сценарий автоматизации под ваши задачи на примере готовых кейсов и шаблонов интеграций в Пинкит
Узнайте, какие сервисы можно интегрировать с помощью Пинкит: https://lk.pinkit.io/tariffs
|
Юлия Кузнецова
|
|
, где мы разбираем сценарии работы с CRM Битрикс24.
Вот пример нескольких из них: |
|
Юлия Кузнецова
|
|
Рекомендуем ознакомиться с нашими . В данном разделе находиться много обучающего материала для работы с CRM.
|
|
Алёна Степанова
|
|
Пинол - 10 лет на рынке внедрения. Мы имеем уникальную экспертизу, поэтому не тратьте время на самостоятельное изучение, мы готовы вам помочь!
Подарочная консультация по вопросам автоматизации уже |
|
Маргарита Захарова
|
|
Регистрируйтесь по ссылке: в личном кабинете Пинкит и протестируйте интеграции.
|
|
Елена Хажина
|
|
Протестируйте возможные сценарии автоматизации в личном кабинете Пинкит, зарегистрировавшись по ссылке:
|





Если вам интересна 


































