Публичные кейсы уменьшения ручного труда с помощью Пинкит, интеграции между разными веб-сервисами и опыт наших клиентов.
Компания TECHNOMAX — это завод по производству окрасочного оборудования.
Компания обратилась к нам, за разработкой бизнес-процессов для автоматизации воронок.
В этой статье, мы расскажем, о воронке продаж.
Как проходили работы по проекту, читайте далее.
![]()
Если вы хотите настроить выгрузку списков контактов из Битрикс24 в Unisender с сегментацией по значениям пользовательских полей, вам поможет наш сервис Пинкит.
Протестируйте сценарии автоматизации в личном кабинете Пинкит, зарегистрировавшись по ссылке: https://lk.pinkit.io/register/
Тарифы на платформу и функционал в тарифной сетке можно посмотреть здесь: https://pinkit.io/
Алексей Окара,
основатель Пинол и продакт-менеджер Пинкит
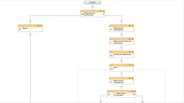
Бизнес-процесс для работы по Сделкам на воронке «Линии»
Для каждой стадии разработан свой бизнес-процесс. В процессе участвуют два специалиста:
- Менеджер;
- Главный проектировщик;
- Проектировщик;
- Руководитель отдела продаж;
- Конструктор.
Стадии воронки «Линии»:
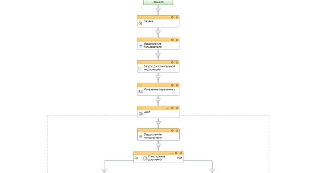
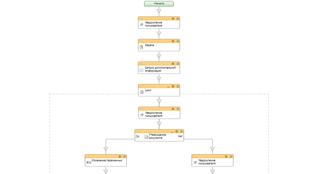
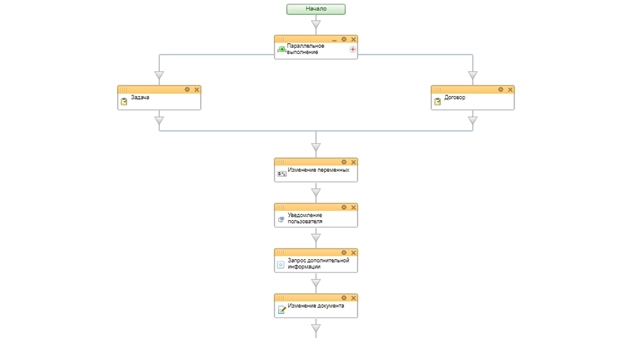
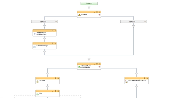
При конвертации Лида в Сделку, заявка попадает на стадию «Новый Запрос» ответственному менеджеру ставиться задание на запрос Технического задания у клиента. После того, как клиент направит техническое задание, менеджер передвигает сделку на стадию «Получение ТЗ».
Далее, менеджеру будет направлено задание выбор проектировщика и главного проектировщика по сделке и прикрепляет техническое задание к сделке.
После выполнения этих действий сделка переходит на стадию «Проверка ТЗ».
Техническое задание проверяют проектировщик и главный проектировщик.
Если техническое задание корректное, в задании бизнес-процесса указывается положительная оценка и сделка меняет стадию «Готовим планировку».
Если техническое задание не корректное, в комментарии указывается причина отказа и сделка возвращается на предыдущий статус.
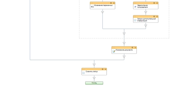
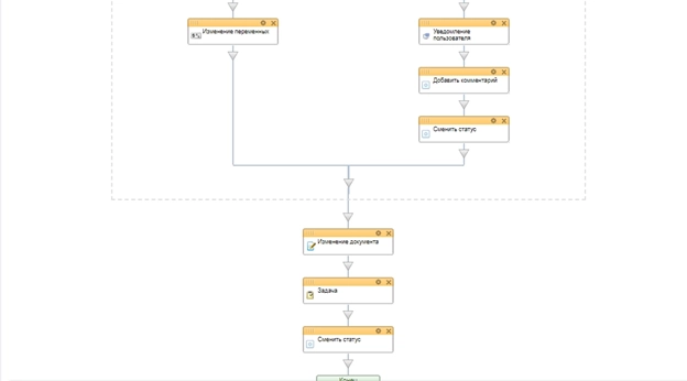
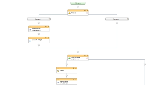
На стадии «Готовим планировку»
Автоматически от главного проектировщика, ставиться задача для проектировщика, в которой сказано, что необходимо подготовить планировку по сделке.
Параллельно с этим проектировщику отправляется уведомление, о том, что в сделку необходимо прикрепить планировку.
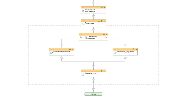
После того, как к сделке, будет прикреплен документ с планировкой.
Документ нужно будет согласовать главному проектировщику.
Если главный проектировщик не согласует планировку, то документ, будет направлен на доработку проектировщику.
Если документ согласован, проектировщик закрывает задачу, сделка меняет статус на «Планировка готова».
На стадии «Планировка готова» менеджеру ставиться задача, с указанием, что необходимо связаться с клиентом и подтвердить получение планировки и завершает задачу.
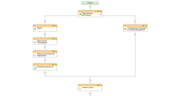
После завершения задачи сделка переходит в статус «Согласование планировки и состава оборудования».
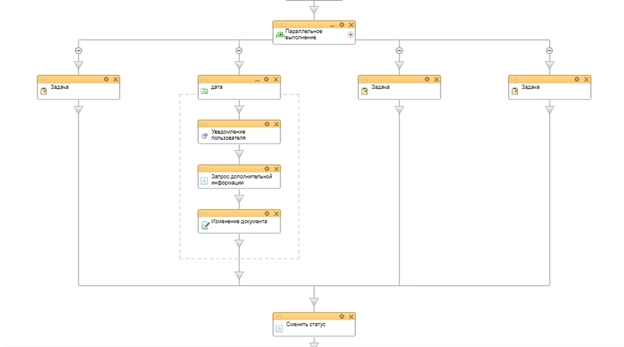
На стадии «Согласование планировки и состава оборудования» ставиться две задачи:
- Согласование планировки;
- Необходимо получить решение по планированию.
Срок отработки по задачам три дня.
По закрытию этих задач. В заданиях бизнес-процесса, будет указано, что необходимо приложить расширенное техническое задание.
Менеджер запрашивает ТЗ у клиента и прикрепляет его к бизнес-процессу.
После прикрепления расширенного ТЗ, сделка меняет статус на «Готовим первичное ТКП».
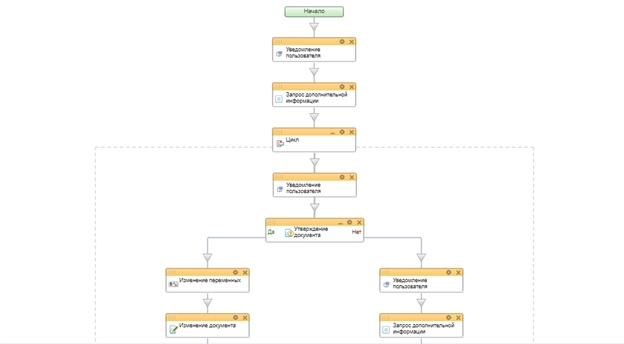
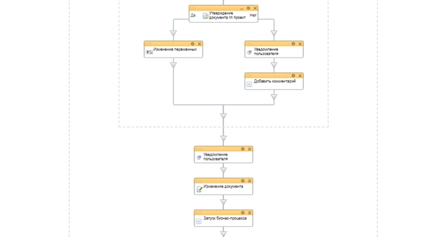
На стадии «Готовим первичное ТКП».
Менеджер прикрепляет ТКП к сделке.
И документ уходит на согласование к главному проектировщику и проектировщику.
Если документ, не утвержден, указывается причина отказа, и документ направляется на доработку.
После утверждения документа, менеджеру ставиться задача на с крайним сроком 1 час, на уточнение у клиента, было ли получено ТКП.
По закрытию задачи сделка меняет статус на «Готово первичное ТКП»
Далее, указание цены в сделке.
По закрытию задачи менеджером, сделка меняет стадию «Обсуждение готового ТКП».
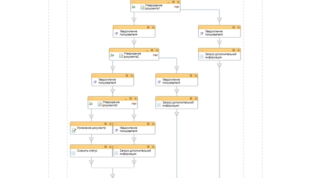
На стадии «Обсуждение готового ТКП»
Согласование проходит между главным проектировщиком и проектировщиком.
Если документ не согласован, указывается причина отказа, и документ направляется на доработку.
Если документ согласован, менеджеру ставиться задача на подготовку расширенного ТКП.
А сделка меняет стадию на «Готовим основное ТКП».
На стадии «Готовим основное ТКП».
Ставится задача на главного проектировщика и проектировщика на подготовку расширенного ТКП.
Проектировщик готовить основное ТКП и направляет его на согласование главному проектировщику.
Если документ не согласован, указывается причина отказа, и документ направляется на доработку.
Если документ согласован, ставится задача менеджеру, на смену цены в сделке и Сделка меняет стадию.
Далее, сделка меняет статус на «Готово основное ТКП».
На этой стадии ставиться задача на менеджера с указанием, что необходимо Назначить встречу по сделке.
После постановки задачи, сделка переходит на статус «Детальное обсуждение расширенного ТКП».
После проставления времени и даты. В указанное время, менеджеру будет поставлена еще одна задача, в которой будет указано, что нужно позвонить клиенту по ТКП.
После коммуникации с клиентом, есть два развития событий:
Если клиент не согласен, сделка переходит в некачественный статус, с указанием причины отказа.
Если клиента все устраивает, менеджер закрывает задачу по звонку и следом будет поставлена вторая задача на распечатку оригинала ТКП.
После того, как менеджер распечатает оригинал документа, нужно закрыть задачу и сделка перейдет на статус «Ценовая корректировка ТКП».
На статусе «Ценовая корректировка ТКП»
Документ направляется на согласование руководителю отдела продаж.
Если документ не согласован, указывается причина отказа, и документ направляется на доработку.
Если документ согласован, сделка меняет статус на «Договор».
На стадии «Договор».
Ставится две задачи:
Подготовить договор и отправить по сделке
Уточнить статус получения договора по сделке
В заданиях бизнес-процесса менеджер должен прикрепить шаблон договора и направить его клиенту на рассмотрение.
Далее, по условию бизнес-процесса проходит цикл согласования договора.
По окончанию согласования договора, в сделку, будет добавлен, последний утвержденный вариант договора.
Далее сделка переходит на стадию «Счет».
На стадии «Счет», бизнес-процесс предварительно проверяет, был ли согласован договор.
Если договор не согласован, то менеджеру придет соответствующее уведомление, о том, что требуется согласовать договор.
Если договор согласован, ставится задача на бухгалтера, для выставления счета.
После того, как счет будет выставлен и направлен клиенту.
Задачу следует закрыть, а сделка автоматический перейдет на статус «Аванс».
На стадии «Аванс» бизнес-процесс предварительно проверяет, был ли согласован договор.
Если договор не согласован, то менеджеру придет соответствующее уведомление, о том, что требуется согласовать договор.
Если договор согласован, ставится задача на менеджера и бухгалтера на контроль оплаты от клиента. Когда от клиента будет получена оплата, задачу требуется закрыть. А сделка автоматически перейдет на статус «ТЗ для конструктора».
На стадии «ТЗ для конструктора».
Автоматически ставиться задача, от главного проектировщика на конструктора.
Конструктор в задачу должен прикрепить основное Техническое задание, по которому будут проходить работы по сделке.
Главный проектировщик, должен согласовать прикрепленный документ технического задания.
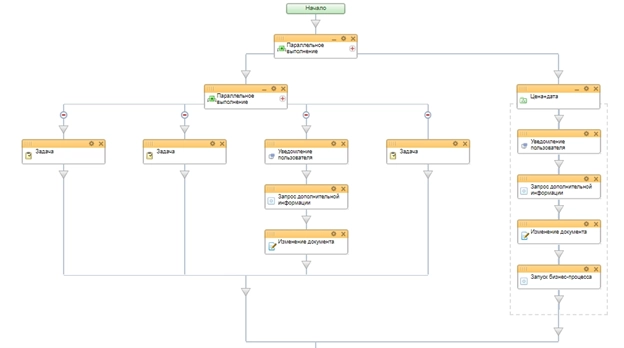
Кроме этого через бизнес-процесс в сделку будут выводиться следующие данные:
- Бюджет проекта;
- Чертеж от конструктора;
- Техническое задание.
После сбора всех данных, работа на воронке «Линия» завершается, и сделка переходит на другую воронку.
Итог:
С помощью разработанного бизнес-процесса, сделки движутся автоматически по воронке продаж. Во внимание взяты все нюансы в работе, как с клиентом, так и между сотрудниками. Убран человеческий фактор, на каждом шаге сделки, система напоминает сотрудникам, на что им необходимо обратить внимание, какую задачу следует выполнить и какие документы требуются на каждом шаге запросить, сформировать и предоставить для клиента или сотрудника.
![]()
Если вы хотите настроить выгрузку списков контактов из Битрикс24 в Unisender с сегментацией по значениям пользовательских полей, вам поможет наш сервис Пинкит.
Протестируйте сценарии автоматизации в личном кабинете Пинкит, зарегистрировавшись по ссылке: https://lk.pinkit.io/register
Тарифы на платформу и функционал в тарифной сетке можно посмотреть здесь: https://pinkit.io/
Алексей Окара
основатель Пинол и продакт-менеджер Пинкит
|
Юлия Кузнецова
|
|
Сервис - это незаменимый инструмент для обмена данными между CRM, BPM системами (Битрикс24, Creatio (Terrasoft), amoCRM, Мегаплан) и различными внешними веб-сервисами (UniSender, CallbackHunter, LiveTex).
Если Вам нужна помощь в комплексной настройке приложений Пинол, в рамках использования сервиса , то отправьте нам заявку на почту . Наш менеджер свяжется с вами в ближайшее рабочее время для согласования всех вопросов. |
|
Юлия Кузнецова
|
|
, где мы разбираем сценарии работы с нашими приложениями.
Вот пример нескольких из них: |
|
Юлия Кузнецова
|
|
У нас акция в рамках которой у Вас есть возможность получить бесплатную профессиональную консультацию по использованию CRM ""!
|
|
Юлия Кузнецова
|
|
Рекомендуем ознакомиться с нашими . В данном разделе находиться много обучающего материала для работы с CRM.
|
|
Алёна Степанова
|
|
Пинол - 10 лет на рынке внедрения. Мы имеем уникальную экспертизу, поэтому не тратьте время на самостоятельное изучение, мы готовы вам помочь!
Подарочная консультация по вопросам автоматизации уже |
|
Павел Филатов
|
|
Для тех, кто идет в ногу со временем, мы проводим регулярные
Если у Вас есть вопросы по настройке, по функционалу или вы просто хотите быть в курсе новых трендов, тогда регистрируйтесь и подключайтесь к нашим вебинарам. Для вас всегда интересные спикеры, разбор задач на примере реальных кейсов, а также подарки самым активным. |
|
Павел Филатов
|
|
Регистрируйтесь по ссылке: в личном кабинете Пинкит и протестируйте интеграции.
|
































