Публичные кейсы уменьшения ручного труда с помощью Пинкит, интеграции между разными веб-сервисами и опыт наших клиентов.
Интернет-магазин «Наш производитель» – занимается производством и реализацией: мебели для детских садов, школьную мебель, печи и холодильники для общепита, стеллажи для библиотек, клининговые и кухонные принадлежности, - всё это обязательно понадобится в детских образовательных учреждениях, кафе и ресторанах, библиотеках и офисах. Компания не только сотрудничает с надежными поставщиками оборудования и сопутствующих товаров по всему Северо-Западному федеральному округу, а является официальным дилером фабрики по производству школьной, детской и офисной мебели.
Компания обратилась в Пинол, за полноценным внедрением коробочного Битрикс24 и разработкой бизнес-процессов.
В данной статье, мы расскажем о разработанном бизнес-процессе, при помощи которого происходит проверка и заказ товаров в производство, как внутри компании, так и у поставщиков.
Как проходили работы по проекту читайте далее.
![]()
С помощью бизнес-процессов в Битрикс24 можно полностью автоматизировать практически все процессы компании. Автоматизация бизнеса переводит работу компании на более качественный уровень работы. Бизнес-процессы помогают лучше обслуживать клиентов и сводят к минимуму проблемы, связанные с человеческим фактором.
Мы много лет занимаемся созданием бизнес-процессов для CRM в Битрикс24. Знаем, как организовать управление процессами в компании — от простых до сложных.
Все наши клиенты получают готовые бизнес-процессы совершенно бесплатно!
Задавайте интересующие вопросы на нашем Форуме или присылайте запрос на разработку индивидуальных бизнес-процессов на почту Пинол: order@pinall.ru
Алексей Окара,
учредитель Пинол
Задача
Требовалось реализовать бизнес-процесс, при помощи которого появится возможность выбирать методы изготовления товаров, а также просматривать наименование и количество товаров которые были добавлены в сделку.
Решение
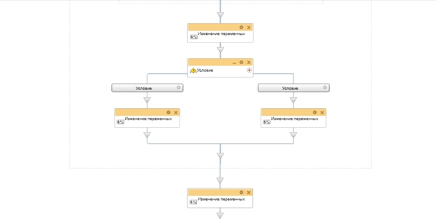
Схема бизнес-процесса.
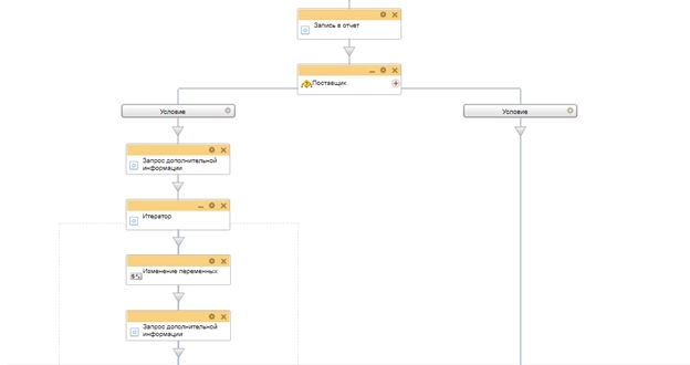
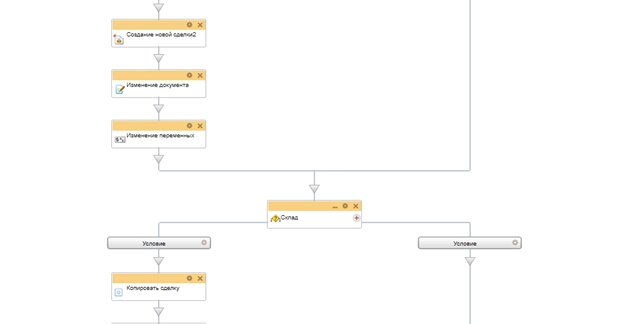
Пример работы бизнес-процесса.
По условию бизнес-процесса, после формирования сделки, ответственному менеджеру приходит задание от бизнес-процесса, в котором сказано, что «Необходимо указать метод изготовления заказа по сделке».
Методы заказа, выбираются из выпадающего списка:
- Наше производство;
- Поставщик;
- Наличие на складе.
Методы заказа могут быть разные:
- Если Наше производство, то сделка перейдет на воронку Производство.
- Если Поставщик, то сделка перейдет на воронку Закуп у поставщика.
- Если Наличие на складе, то сделка перейдет на воронку Логистика.
Например, мы выбрали Наше производство и Поставщик.
После выбора методов заказа, нужно выбрать, кто будет поставщиком по заказу.
Далее автоматически проверяются товары, которые находятся в сделке.
Проверка товаров происходит при помощи нашего активити «Получение списка товаров на лидах и сделках» (данное активити доступно на платформе «Пинкит»).
Следующий шаг – это распределение позиций товаров и их количество между Нашем производством и Поставщиком.
После распределения товаров, сделки уходят каждая на свою воронку и бизнес-процесс завершается.
Итог
Таким образом, настроенный бизнес-процесс при помощи нашего активити «Получение списка товаров на лидах и сделках» помогает менеджерам формировать заказы в производство, как внутри компании, так и у поставщиков компании.
Если вашей компании необходим такой же или похожий бизнес-процесс, или обучение сотрудников работе на портале Битрикс24, то присылайте ваш запрос, чтобы мы доработали данный бизнес-процесса именно под ваши условия.
Получите полный спектр услуг по автоматизации вашего бизнеса: внедрение CRM плюс техническая поддержка для взрывного роста продаж!
|
Юлия Кузнецова
|
|
У нас акция в рамках которой у Вас есть возможность получить бесплатную профессиональную консультацию по использованию CRM ""!
|
|
Юлия Кузнецова
|
|
, где мы разбираем сценарии работы с CRM Битрикс24.
Вот пример нескольких из них: |
|
Юлия Кузнецова
|
|
Рекомендуем ознакомиться с нашими . В данном разделе находиться много обучающего материала для работы с CRM.
|
|
Юлия Кузнецова
|
|
Весь ноябрь действует на платформу Пинкит:
Скидка 50% на лицензию Пинкит 12 месяцев; Скидка 25% на лицензию Пинкит 6 месяцев. Акция действует по всему миру! |
|
Алёна Степанова
|
|
Пинол - 10 лет на рынке внедрения. Мы имеем уникальную экспертизу, поэтому не тратьте время на самостоятельное изучение, мы готовы вам помочь!
Подарочная консультация по вопросам автоматизации уже |














