Публичные кейсы уменьшения ручного труда с помощью Пинкит, интеграции между разными веб-сервисами и опыт наших клиентов.
Компания СМГ Технология представляет прямую цифровую струйную печать по строительным панелям и гаражным воротам. FP Series - первая в мире проверенная система цифровой струйной печати на секционных дверных панелях и ПВХ стеновых панелях. Инновационная автоматическая система отделки BEATUS AVF1 позволяет клиентам получать уникальные виды отделки и большие конкурентные преимущества , работая с малыми и средними тиражами. Цифровая технология прямой УФ LED печати для гаражных дверей является первым решением во всем мире для цифровой струйной печати на гаражных и промышленных дверных панелях, а так же на стеновых ПВХ панелях.
Компания обратилась в Пинол для автоматизации бизнес-процессов, а также для более качественной работы клиентской службы.
Что именно было сделано, и что в результате получил заказчик, читайте далее.
![]()
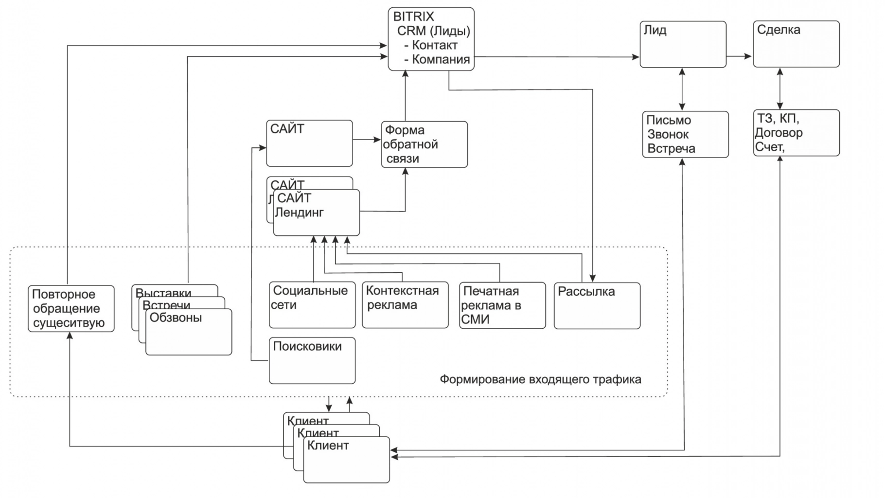
С помощью бизнес-процессов в Битрикс24 можно полностью автоматизировать практически все процессы компании. Автоматизация бизнеса переводит работу компании на более качественный уровень работы. Она помогает лучше обслуживать клиентов и сводит к минимуму проблемы, связанные с человеческим фактором из-за которых, как правило, клиенты уходят к конкурентам (менеджер забыл перезвонить, отправить коммерческое предложение или пропустил входящую заявку).
Мы много лет занимаемся созданием бизнес-процессов для CRM. Знаем, как организовать управление процессами в компании — от простых до сложных.
Протестируйте сценарии автоматизации в личном кабинете Пинкит, зарегистрировавшись по ссылке: https://lk.pinkit.io/register
Тарифы на платформу и функционал в тарифной сетке можно посмотреть здесь: https://pinkit.io/
Заполните форму и мы проведем вам онлайн-встречу, где вы получите примеры реализации с кейсами внедрений:
Алексей Окара,
основатель Пинол и продакт-менеджер Пинкит
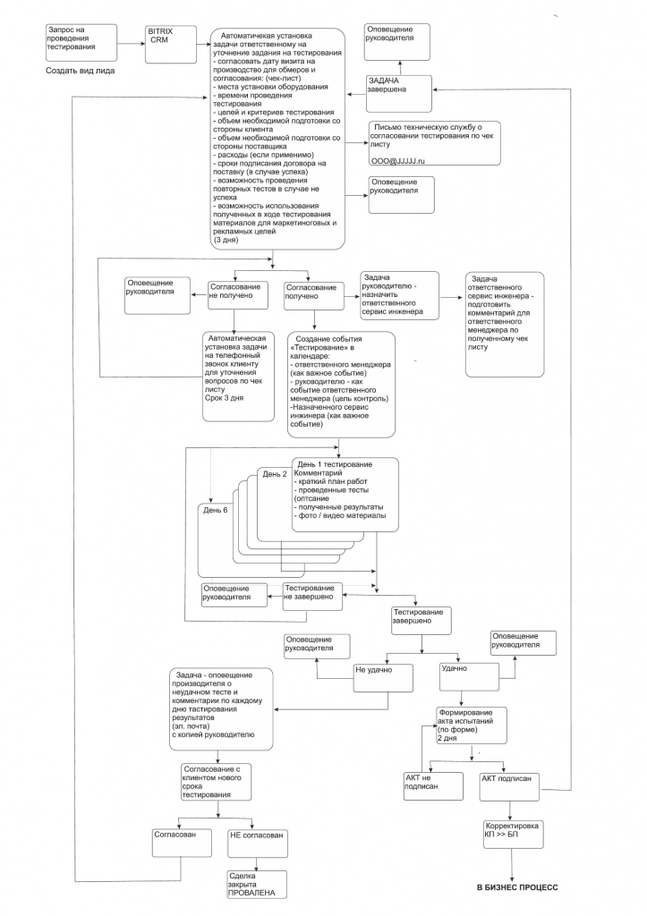
Задача
Требовалось настроить бизнес-процессы по согласованию внутренних документов.
Решение
Для решения задачи, наши специалисты создали шаблон. Шаблон предусматривает автоматическое проведение сделки полного цикла по продаже оборудования.
В данном шаблоне реализована:
- Автоматическая постановка задач на всех этапах сделки в соответствии с ТЗ (техническое задание) Заказчика
- Автоматический контроль сроков прохождения этапов сделки
- Автоматический контроль сроков и порядка оплаты
- Автоматический синтез документов - КП/Счет
- Автоматическое изменение сроков доставки и установки оборудования у клиента
- Автоматические уведомления стейк-холдеров на всех этапах сделки

Позже Заказчик внес изменения в ТЗ. По его просьбе в основной шаблон был интегрирован дополнительный логический блок "Тестирование". Интеграция проведена отдельным шаблоном БП. В рамках этого шаблона реализована:
- Автоматическая постановка задач для всех активных элементов этапа
- Автоматическое согласование сроков и порядка проведения тестирования
- Автоматическое логирование результатов тестирования с вынесением в Документ "Протокол тестирования"


Итог:
Таким образом, настроенный бизнес-процессы помогают быстрее согласовывать договора. Система автоматически напоминает сотрудникам, на каком этапе им требуется подключиться.
Если вашей компании необходим такой же или похожий бизнес-процесс, или обучение сотрудников работа на портала Битрикс24, то присылайте ваш запрос, чтобы мы доработали данный бизнес-процесса именно под ваши условия.
|
Маргарита Захарова
|
|
Сервис – это незаменимый инструмент для обмена данными с внешними web-сервисами.
Самые востребованные интеграции по API: Google Sheets, Unisender, СберБанк, HH.ru, Контур.Фокус, GetCourse, Банки, iiko. |
|
Маргарита Захарова
|
|
А вы уже смотрели наш раздел ""? Здесь мы регулярно публикуем полезные материалы по работе с CRM.
|
|
Маргарита Захарова
|
|
Для тех, кто идет в ногу со временем, мы проводим регулярные
Если у Вас есть вопросы по настройке, по функционалу или вы просто хотите быть в курсе новых трендов, тогда регистрируйтесь и подключайтесь к нашим вебинарам. Для вас всегда интересные спикеры, разбор задач на примере реальных кейсов, а также подарки самым активным. |




