Публичные кейсы уменьшения ручного труда с помощью Пинкит, интеграции между разными веб-сервисами и опыт наших клиентов.
Компания AcademConsult — в течение 25 лет организует учебу за рубежом для студентов России и стран СНГ по всем профильным программам.
Компания обратилась в Пинол за интеграцией и настройкой приложения «Запись на прием на платформе Пинкит», также требовалось разработать бизнес-процесс под приложение.
Как проходили работы по проекту читайте далее.
Приложение «Запись на прием на платформе Пинкит» — это универсальное приложение, которое может быть кастомизировано под любой бизнес, где требуется предварительная запись / бронирование ресурсов.
Заполните форму и мы проведем вам онлайн-встречу, где вы получите примеры реализации с кейсами внедрений:
Если Вам нужна доработка приложения «Запись на прием» с Битрикс24 отправляйте нам заявку на почту order@pinall.ru. Мы свяжемся с вами в ближайшее рабочее время для согласования всех вопросов.Алексей Окара, учредитель Пинол
Задача
1. Требовалось настроить приложение «Запись на прием на платформе Пинкит».
2. Настроить бизнес-процесс, при помощи которого будут уведомляться специалисты и клиенты о предстоящей записи.
Решение
Для решения задачи, нашей компанией, предварительно была настроена интеграция с приложением «Запись на прием на платформе Пинкит».
После выполненных работ по интеграции приложения с Битрикс24.
Был разработан бизнес-процесс, при помощи которого уведомляются как специалисты, так и клиенты о предстоящей записи.
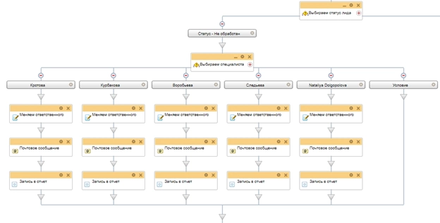
По условию бизнес-процесса, после того, как клиент записывается на прием, Лид попадает в статус Не обработан.
На этом статусе, путем сопоставления полей проверяется к какому специалисту был записан клиент.
На этом шаге, происходит смена ответственного за Лид.
После того, как смена ответственного произошла, специалисту направляется почтовое письмо, в рамках которого требуется связаться с клиентом, и подтвердить предварительную запись. Кроме этого, в рамках телефонного разговора специалисту необходимо проверить корректно ли клиент заполните следующие данные:
- Фамилия;
- Имя;
- Отчество;
- Дата и время;
- Направление;
- Мобильный телефон;
- Электронная почта.
В случае если какие-то данные были заполнены не корректно, в телефонном режиме специалист может поправить их в карте CRM.
После общения с клиентом и внесение всех данных, Лид переходит на стадию Принято в работу консультантом. На этой стадии проверяется, указан ли в карте Лида email адрес.
Если email адрес указан, клиенту будет направлено письмо, в котором содержится информация:
- Дата и время записи
- Направление;
- Консультант.
По итогу оправки, бизнес-процесс завершается.
Если email адрес указан, бизнес-процесс просто завершает свою работу.
Итог
Как видно, разработанный бизнес-процесс, помогает специалисту видеть новую заявку и не пропустить ее. А настроенное уведомление для клиентов информирует его о предстоящей записи.
Получите полный спектр услуг по автоматизации вашего бизнеса: внедрение CRM плюс техническая поддержка для взрывного роста продаж!
|
Юлия Кузнецова
|
|
У нас акция в рамках которой у Вас есть возможность получить бесплатную профессиональную консультацию по использованию CRM ""!
|
|
Юлия Кузнецова
|
|
, где мы разбираем сценарии работы с CRM Битрикс24.
Вот пример нескольких из них: |
|
Юлия Кузнецова
|
|
Рекомендуем ознакомиться с нашими . В данном разделе находиться много обучающего материала для работы с CRM.
|
|
Юлия Кузнецова
|
|
Весь ноябрь действует на платформу Пинкит:
Скидка 50% на лицензию Пинкит 12 месяцев; Скидка 25% на лицензию Пинкит 6 месяцев. Акция действует по всему миру! |
|
Алёна Степанова
|
|
Пинол - 10 лет на рынке внедрения. Мы имеем уникальную экспертизу, поэтому не тратьте время на самостоятельное изучение, мы готовы вам помочь!
Подарочная консультация по вопросам автоматизации уже |
|
Елена Хажина
|
|
Протестируйте сценарии автоматизации в личном кабинете Пинкит, зарегистрировавшись по ссылке:
|







