Публичные кейсы уменьшения ручного труда с помощью Пинкит, интеграции между разными веб-сервисами и опыт наших клиентов.
Управляющая компания «Военвед» – создана в марте 2015 года и в конце года в управлении насчитывала всего 6 многоквартирных домов. На конец 2016 года в управлении компании насчитывалось 20 домов. В настоящее время в управлении компании более 61 МКД. Все дома, пришедшие в управление – результат реализации жителями своих решений на переход из других управляющих компаний. Это не плоды агрессивной рекламы и заигрывания с населением путем обещаний. Это осознанный выбор жителей, которые в настоящее время хотят видеть выполненные работы не на словах и на бумаге, а в действительности, и чтобы их жилище с годами не теряло свои качественные характеристики, а становилось уютнее и комфортнее.
Компания обратилась в Пинол, за разработкой бизнес-процесса, с помощью которого будет происходить согласование договора с контрагентом.
Как проходили работы по проекту, читайте далее.
![]()
С помощью бизнес-процессов в Битрикс24 можно полностью автоматизировать практически все процессы компании. Автоматизация бизнеса переводит работу компании на более качественный уровень работы. Бизнес-процессы помогают лучше обслуживать клиентов и сводят к минимуму проблемы, связанные с человеческим фактором.
Мы с 2011 года занимаемся созданием бизнес-процессов для CRM в Битрикс24. Знаем, как организовать управление процессами в компании — от простых до сложных.
Все наши клиенты получают готовые бизнес-процессы совершенно бесплатно!
Задавайте интересующие вопросы на нашем Форуме или присылайте запрос на разработку индивидуальных бизнес-процессов на почту Пинол: order@pinall.ru
Заполните форму и мы проведем вам онлайн-встречу, где вы получите примеры реализации с кейсами внедрений:
Алексей Окара,
учредитель Пинол
Задача
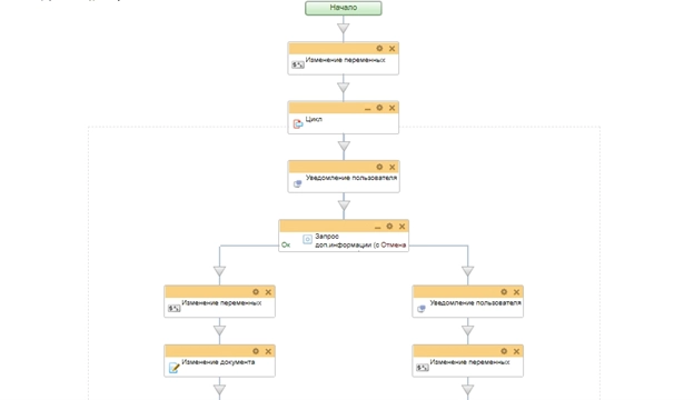
Требовалось разработать бизнес-процесс для согласования договора по контрагенту. Процесс должен проводить Документ по этапам согласования. На каждом этапе - один согласующий. Внутри этапа должен находиться цикл - до согласования.
Решение
Бизнес-процесс настроен на статусах и запускается из Живой ленты.
В процессе согласования участвуют:
- Руководитель компании;
- Руководитель юридического отдела;
- Помощник главного бухгалтера;
- Главный бухгалтер.
По условию бизнес-процесса, первый в цепочке согласования договора Руководитель.
При поступлении договора на согласование, Руководителю придет уведомление на задание бизнес-процесса.
При переходе в задание Необходимо согласовать договор по контрагенту находятся следующие данные:
- № договора;
- Дата договора;
- Объект;
- Контрагент;
- Договор;
- Комментарий к договору.
На этом этапе есть три развития событий.
Если нужно исправить договор, то процесс возвращается к инициатору с докладной запиской, в которой будет указана причина исправлений. После внесения изменений, процесс согласования возобновляется.
Если договор отклонили в согласовании, процесс возвращается к инициатору с докладной запиской, в которой будет указана причина отказа в согласовании.
Если договор согласован, устанавливается статус Утверждение документа и процесс переходит на согласование к Руководителю юридического отдела.
Согласование договора с Руководителем юридического отдела
При поступлении договора на согласование, Руководителем юридического отдела придет уведомление на задание бизнес-процесса.
При переходе в задание Необходимо согласовать договор по контрагенту находятся следующие данные:
- № договора;
- Дата договора;
- Объект;
- Контрагент;
- Договор;
- Комментарий к договору.
На этом этапе есть два развития событий.
Если нужно исправить договор, то процесс возвращается к инициатору с докладной запиской, в которой будет указана причина исправлений. После внесения изменений, процесс согласования возобновляется.
Если договор согласован, устанавливается статус Утверждение документа и процесс переходит на согласование к помощнику главного бухгалтера.
Согласование с помощником главного бухгалтера идентично, как и с Руководителем юридического отдела.
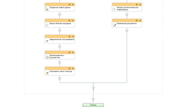
После согласования договора с помощником главного бухгалтера, процесс переходит на согласование с Главным бухгалтером.
Согласование договора с Главным бухгалтером
При поступлении договора на согласование, Главным бухгалтером придет уведомление на задание бизнес-процесса.
При переходе в задание Необходимо согласовать договор по контрагенту находятся следующие данные:
- № договора;
- Дата договора;
- Объект;
- Контрагент;
- Договор;
- Комментарий к договору.
Если нужно исправить договор, то процесс возвращается к инициатору с докладной запиской, в которой будет указана причина исправлений. После внесения изменений, процесс согласования возобновляется.
Если договор согласован, создается новая сделка с контрагентом, устанавливается статус Договор согласован и процесс завершает свою работу.
Итог
Таким образом, реализованный процесс помогает в согласовании договора по контрагенту по этапам между разными специалистами. Учтены все нюансы в работе по согласованию договора. Система автоматически напоминает сотрудникам, что необходимо обратить внимание и согласовать договор.
Если вашей компании необходим такой же или похожий бизнес-процесс, или обучение сотрудников работе на портале Битрикс24, то присылайте ваш запрос, чтобы мы доработали данный бизнес-процесса именно под ваши условия.
Получите полный спектр услуг по автоматизации вашего бизнеса: внедрение CRM плюс техническая поддержка для взрывного роста продаж!
|
Юлия Кузнецова
|
|
У нас акция в рамках которой у Вас есть возможность получить бесплатную профессиональную консультацию по использованию CRM ""!
|
|
Юлия Кузнецова
|
|
, где мы разбираем сценарии работы с CRM Битрикс24.
|
|
Юлия Кузнецова
|
|
Рекомендуем ознакомиться с нашими . В данном разделе находиться много обучающего материала для работы с CRM.
|
|
Алёна Степанова
|
|
Пинол - 10 лет на рынке внедрения. Мы имеем уникальную экспертизу, поэтому не тратьте время на самостоятельное изучение, мы готовы вам помочь!
Подарочная консультация по вопросам автоматизации уже |
|
Елена Хажина
|
|
Протестируйте сценарии автоматизации в личном кабинете Пинкит, зарегистрировавшись по ссылке:
|











