Публичные кейсы уменьшения ручного труда с помощью Пинкит, интеграции между разными веб-сервисами и опыт наших клиентов.
Компания ВМиК – занимается сервисным ремонтом и обслуживанием поршневых без масляных компрессоров высокого давления иностранного производства. Поставкой оборудования от производителя, а также ремонт и восстановление.
Компания обратилась в Пинол за разработкой бизнес-процесса, при помощи которого можно отследить текущий статус клиента.
Как проходили работы по проекту читайте далее.
![]()
С помощью бизнес-процессов в Битрикс24 можно полностью автоматизировать практически все процессы компании. Автоматизация бизнеса переводит работу компании на более качественный уровень работы. Бизнес-процессы помогают лучше обслуживать клиентов и сводят к минимуму проблемы, связанные с человеческим фактором.
Мы много лет занимаемся созданием бизнес-процессов для CRM в Битрикс24. Знаем, как организовать управление процессами в компании — от простых до сложных.
Все наши клиенты получают готовые бизнес-процессы совершенно бесплатно!
Задавайте интересующие вопросы на нашем Форуме или присылайте запрос на разработку индивидуальных бизнес-процессов на почту Пинол: order@pinall.ru
Заполните форму и мы проведем вам онлайн-встречу, где вы получите примеры реализации с кейсами внедрений:
Алексей Окара,
учредитель Пинол
Задача
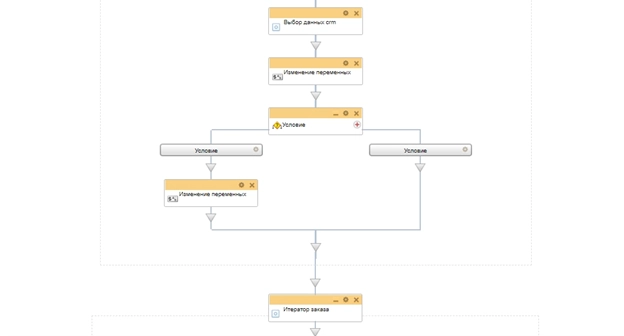
Требовалось, разработать бизнес-процесс, при помощи которого можно отследить текущий статус клиента в зависимости от наличия сделок для воронок продаж «Заявка» и «Заказ».
Решение
Процесс работает для всех компаний с типом Клиент или Потенциальный клиент.
Поиск сделок и заказов по компаниям происходит при помощи нашего активити «Получение ID сделок».
Далее для тех компаний, в которых не указан тип клиента, в случае изменения типа компании, создается сделка.
После запуска бизнес-процесса, проверяется в карте компании наличие сделок в направлениях «Заявка» и «Заказ».
Далее, по условию бизнес-процесса, есть несколько развитий событий:
- Если есть 1 и более Открытая сделка на воронке «Заявка» с данной компанией, но нет Открытых сделок, в том числе успешных на воронке «Заказ». Сделка переходит в статус Первая продажа.
- Если есть 1 и более Открытая сделка на воронке «Заявка» с данной компанией, и есть 1 и более Открытая сделка в на воронке «Заказ». Сделка переходит в статус Развитие клиента.
- Если нет Открытых сделок на воронке «Заявка», но есть 1 и более Открытая сделка на воронке «Заказ». Сделка переходит в статус Развитие клиента.
- Если нет Открытых сделок на воронке «Заявка», но есть 1 и более Закрытая в успешном статусе сделка на воронке «Заказ». Сделка переходит в статус Постпродажа.
- Если есть 1 и более Открытая сделка на воронке «Заявка» с данной компаний и есть Закрытая в успешном статусе сделка на воронке «Заказ». Сделка переходит в статус Развитие клиента.
- Если нет Открытых сделок ни в «Заявке», ни в «Заказ», в том числе в статусе «Успешная». Сделка переходит в статус Прогрев клиента.
Итог
Таким образом, настроенный бизнес-процесс помогает определить текущий статус клиента в зависимости от наличия сделок в направлениях двух воронок Заявка и Заказ. Тем самым руководители видят, по каким клиентам нужно обрабатывать клиентов оперативнее в зависимости от типа и стадии.
Если вашей компании необходим такой же или похожий бизнес-процесс, или обучение сотрудников работе на портале Битрикс24, то присылайте ваш запрос, чтобы мы доработали данный бизнес-процесса именно под ваши условия.
Получите полный спектр услуг по автоматизации вашего бизнеса: внедрение CRM плюс техническая поддержка для взрывного роста продаж!
|
Юлия Кузнецова
|
|
У нас акция в рамках которой у Вас есть возможность получить бесплатную профессиональную консультацию по использованию CRM ""!
|
|
Юлия Кузнецова
|
|
, где мы разбираем сценарии работы с CRM Битрикс24.
Вот пример нескольких из них: |
|
Юлия Кузнецова
|
|
Рекомендуем ознакомиться с нашими . В данном разделе находиться много обучающего материала для работы с CRM.
|
|
Юлия Кузнецова
|
|
Весь ноябрь действует на платформу Пинкит:
Скидка 50% на лицензию Пинкит 12 месяцев; Скидка 25% на лицензию Пинкит 6 месяцев. Акция действует по всему миру! |
|
Алёна Степанова
|
|
Пинол - 10 лет на рынке внедрения. Мы имеем уникальную экспертизу, поэтому не тратьте время на самостоятельное изучение, мы готовы вам помочь!
Подарочная консультация по вопросам автоматизации уже |











