Инструкции по настройке интеграций Пинкит, автоматизации бизнес-процессов Битрикс24 и другие полезные статьи.
RSSВ данной статье мы разберем активити, с помощью которого можно завершить все запущенные бизнес-процессы по какой-то сущности. Данное активити было разработано для того, чтобы избавить Ваших сотрудников от рутинного труда, отнимающего много времени, в случае, если на Вашем портале задействовано множество бизнес-процессов с бесконечным циклом.
Если вам интересно согласование документов между порталами Битрикс24 (на бизнес-процессах), вам поможет Пинкит.
Заполните форму и мы проведем вам онлайн-встречу, где вы получите примеры реализации с кейсами внедрений:
Активити «Завершение бизнес-процессов»
В данной статье мы разберем активити из приложения «База бизнес-процессов Пинол» на платформе Пинкит «Завершение бизнес-процессов», с помощью которого можно автоматически завершить все бизнес-процессы сущности.
Периодически возникают ситуации на порталах клиентов, когда необходимо массово завершить все запущенные бизнес-процессы какой-либо сущности. Например, у вас настроены поздравления с днем рождения всех клиентов, и вам захотелось поменять текст поздравления или добавить к поздравлению актуальную информацию. Обычно эти процессы с бесконечным циклом. Если база клиентов большая, остановить вручную несколько десятков тысяч процессов займет очень много времени.
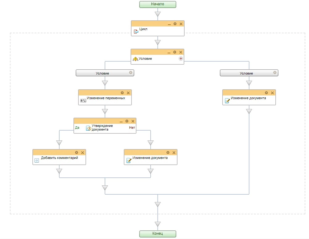
Рассмотрим пример бизнес-процесса так называемого «вечного» цикла, в рамках которого могут быть настроены различные сценарии с условиями.
Процесс запускается автоматически и работает до тех пор, пока его не остановят вручную. Если таких процессов десятки и даже сотни, вручную завершить каждый бизнес-процесс займет очень много времени.
В связи с этим было разработано активити, позволяющее массово завершить все бизнес-процессы такого плана.
Настройка
Шаг 1. Устанавливаем приложение на платформе Пинкит «База бизнес-процессов Пинол».
Для этого выбираем нужный регион и устанавливаем приложение «База бизнес-процессов Пинол» на свой Битрикс24.
Добавить наше активити в бизнес-процесс можно путем выбора его из раздела «Действия приложений».
Шаг 2. Настраиваем активити по завершению бизнес-процессов.
Для корректной работы активити необходимо заполнить следующие поля:
1. ID экземпляра бизнес-процесса – это ID запущенных бизнес процессов в определенном разделе, для получения данного ID необходимо воспользоваться другим активити, которое называется «Получение списка запущенных бизнес-процессов»
2. Тип сущности: CRM, Живая лента, Списки
3. ID документа: для CRM в формате «D_{{ID}}», для Живой ленты и Списков в формате «число».
Итог:
Таким образом, с помощью активити «Завершение бизнес процессов» можно быстро и легко завершить нужные нам активные процессы в выбранных разделах CRM.
Заполните форму и мы проведем вам онлайн-встречу, где вы получите примеры реализации с кейсами внедрений:Расширьте возможности Битрикс24 с платформой Пинкит
С помощью Пинкит вы можете легко настроить интеграции вашей CRM и других веб-сервисов и уменьшить ручной труд.
Подберите сценарий автоматизации под ваши задачи на примере готовых кейсов и шаблонов интеграций в Пинкит
Узнайте, какие сервисы можно интегрировать с помощью Пинкит: https://lk.pinkit.io/tariffs
Время работы специалистов Пн.–Пт.: с 9:30 до 18:30; Сб.-Вс.: выходные.
|
Елена Хажина
|
|
– это незаменимый инструмент для обмена данными с внешними web-сервисами. Самые востребованные интеграции по API: Google, UniSender, CallbackHunter, СберБанк, HH.ru, Контур.Фокус, GetCourse, Банки, iiko |
|
Елена Хажина
|
|
Для тех, кто идет в ногу со временем, мы проводим регулярные . Если у Вас есть вопросы по настройке, по функционалу или вы просто хотите быть в курсе новых трендов, тогда регистрируйтесь и подключайтесь к нашим вебинарам. Для вас всегда интересные спикеры, разбор задач на примере реальных кейсов, а также подарки самым активным. |
|
Елена Хажина
|
|
Пинкит 2.0 еще не установлен в ваш Битрикс24? Не беда. Эта статья вам поможет - ""
|
|
Елена Хажина
|
|
Готовая интеграция для рекрутинга -
|
|
Елена Хажина
|
|
Автоматизация HR-процессов. Стоит ли связываться с экспертами в HR? Прочитайте на VC
|
|
Елена Хажина
|
|
Регистрируйтесь по ссылке: в личном кабинете Пинкит и протестируйте интеграции.
|
|
Елена Хажина
|
|
Какие сервисы можно интегрировать? Узнайте здесь
|
|
Павел Филатов
|
|
Ознакомьтесь с нашим разделом , где можно скачать готовые шаблоны интеграций.
|





Если вам интересно 

