Инструкции по настройке интеграций Пинкит, автоматизации бизнес-процессов Битрикс24 и другие полезные статьи.
RSS
Если вам интересен обмен данными между сущностями внутри Битрикс24, вам поможет Пинкит.
Заполните форму и мы проведем вам онлайн-встречу, где вы получите примеры реализации с кейсами внедрений:
| 1 Преамбула |
Я слышу и забываю.
Я вижу и запоминаю.
Я делаю и понимаю.Конфуций.
Любой бизнес, как и человек, проходит через стадии своего роста. От идеи, небольшого StartUp, до корпорации или группы компаний. В процессе роста возникает естественное расширение потребностей в правильной организации и автоматизации бизнес-процессов. Подобно тому, как ребенок вырастает из тесных одежд, бизнес не может оставаться стеснённым в процессе своего развития. Очевидно.
Некоммерческое Партнёрство "Саморегулируемая организация судебных экспертов" (НП «СРО судебных экспертов») в городе Москва – успешно развивающаяся организация. На текущем этапе развития руководство бизнеса подошло к четкому пониманию необходимости внесения изменений в повседневную работу команды с целью повышения эффективности и управляемости бизнеса.
| 2 Описание Бизнес-процесса |
В первом приближении НП «СРО судебных экспертов» изложило своё видение бизнес-процесса согласования в свободной форме. На рисунке приведена одна из страниц описания.
В других случаях такое описание бывает получить не так просто и требуется проведение профессионального бизнес-анализа, что, по понятным причинам, я не буду излагать в этой статье.
До того, как приступать к внедрению (имплементации) бизнес-процессов в Битрикс24, необходимо провести разработку Технического Задания. Данный документ должен содержать ответы на следующие вопросы.
- Зачем нужна система?
- Что должна делать система?
- Как она будет это делать?
До того, как приступить к разработке схемы бизнес-процесса, необходимо выявить роли участников процесса и описать их в таблице, что я и сделал ниже.
Таблица 1. Роли в бизнес-процессе.
|
Наименование роли |
Сокращенное наименование роли |
Описание основных функций |
|
Начальник управления |
НУ |
|
|
Начальник отдела рецензирования |
НОР |
|
|
Начальник общего отдела |
НОО |
|
|
Начальник отдела по работе с Клиентом |
НРК |
|
|
Специалист |
|
|
Поскольку бизнес-процесс небольшой, то описание основных функций не потребовалось, так как они очевидным образом видны из схемы процесса.
Для создания самой схемы процесса использовался обычный MSVisio. Вы можете использовать любой инструмент, это не принципиально. Так же как не принципиально и то, какую нотацию Вы будете использовать. Мне больше нравится BPMN.
Чтобы владельцы бизнес-процесса, которые будут проводить верификацию Ваших схем, не испытывали неудобства при их чтении, я делаю таблицу-легенду (ниже), в которой даётся пояснение к графическим элементам нотации.
Таблица 2. Графические элементы схем бизнес процесса в нотации BPMN (фрагмент).
|
Графический элемент |
Описание |
|
Начало процесса. |
|
|
Окончание процесса. |
|
|
Процесс или несколько процессов, выполняемых человеком, как пользователем Системы, а также все остальные процессы, выполняемые участником бизнес-процесса, в том числе, не относящиеся к Системе. |
|
|
Переход между процессами. Передача управления от процесса к одному или нескольким процессам. |
|
|
Разбитие процесса на несколько, выполняемых параллельно, а также объединение разделенных параллельно выполнявшихся процессов. Логическое «И». |
|
|
Конечное множество документов, поступающих извне (могут вводиться как сканированные копии или просто служить источником информации для процесса). |
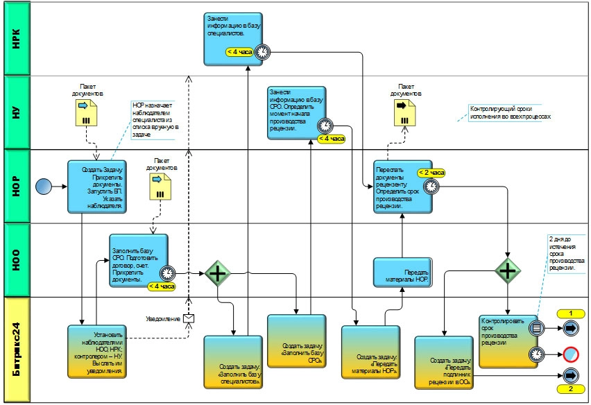
После разработки схемы бизнес-процесса я даю краткое описание в виде текста с пояснениями к деталям. Это позволяет владельцам бизнес-процессов точно «прочитать» схему и утвердиться в её соответствии тем реальным процессам в работе, которые должны быть автоматизированы в результате внедрения.
Пример части схемы бизнес процесса приведен ниже (Рисунок 1).
Рисунок 1. Пример схемы бизнес-процесса в нотации BPMN.
В таком виде данное небольшое описание бизнес-процесса, включенное в Техническое Задание, может считаться достаточным для начала внедрения.
Утвержденное Техническое Задание становится приложением к Договору, подписание которого даёт начало работ по имплементации бизнес-процесса в Битрикс24.
| 3 Имплементация |
| 3.1 Подготовка |
Для начала работы необходимо развернуть у себя в организации саму систему Битрикс24 в какой-либо редакции, включить модуль CRM и поддержку бизнес-процессов.
Далее, нужно пригласить пользователей в настроенную штатную структуру организации в системе.

Есть много вариантов имплементации бизнес-процессов с Битрикс24. Сразу же, что называется, «на берегу», необходимо определиться, в отношении какой сущности системы будут строиться бизнес-процессы. Поскольку данная тема (выбор, к какой сущности строить автоматизацию процессов) довольно обширна, я не буду останавливаться на ней в этой статье, а скажу только, что я выбрал сущность CRM «Сделка», потому что так удобнее.
Теперь я создаю шаблон бизнес-процесса средствами CRM Битрикс24 и настраиваю переменные, которые будут участвовать в документообороте в системе.
В первую очередь – это дополнительные поля сделки и роли. Роли необходимо настроить для того, чтобы каждый раз не персонифицировать исполнителя по сделке в процессе.
Кроме того, я задаю основные настройки для шаблона бизнес-процесса в системе, для того, чтобы процесс стартовал автоматически при добавлении сделки. При необходимости настраиваются и права доступа.
| 3.2 Создание шаблона последовательного бизнес-процесса |
Имея перед глазами Техническое Задание с описанием бизнес-процессов, включая схемы, не так трудно сделать рабочий процесс в системе. Конструктор бизнес-процессов Битрикс24 имеет интуитивно понятный понятный дружественный интерфейс.
Бизнес-процесс строится с помощью функциональных блоков, которые добавляются в схему с помощью «drag-and-drop» из набора, расположенного справа на экране.
Каждый функциональный блок отвечает за выполнение процессом определённой функции в процессе, что должно коррелировать с «человеческим» процессом, утверждённым бизнесом в Техническом Задании. Насколько подробно Вы опишете бизнес-процесс в документах, зависит от Ваших договорённостей с Заказчиком. Из собственного опыта разработки и внедрения бизнес-процессов, могу констатировать, что очень детальное описание процессов в Техническом Задании не нужно. Главная цель схем процессов в документации – не упустить ничего важного и заручиться поддержкой владельцев бизнес-процессов, что называется «по верхнему уровню», без глубокой декомпозиции. Не нужно, что называется, «лезть в шпонку».
Уверен, что при создании и тестировании бизнес-процесса, имплементированного в Битрикс24, Вы не раз и не два будете его менять.
Используя блоки «Обработка документа», «Конструкции», «Уведомления» и «Прочие» я строю заданный бизнес-процесс (Рисунок 2).
Описать все функциональные блоки в рамках данной статьи не представляется возможным. Поэтому, я остановлюсь на тех, которые будут востребованы Вами практически в каждом бизнес-процессе.
- Запрос дополнительной информации.
- Изменение документа.
- Задача.
- Уведомление пользователя.
- Конструкции «Условие» и «Параллельное выполнение».
Рисунок 2. Фрагмент имплементированного бизнес процесса в редакторе Битрикс24.
При редактировании бизнес-процесса на забывайте нажимать на кнопку «Сохранить» внизу интерфейса, иначе изменения будут потеряны.
| 3.3 Блоки бизнес-процесса |
3.3.1. Конструкции «Условие» и «Параллельное выполнение»
Данные блоки позволяют организовать логическое ветвление в бизнес-процессе. Это может быть параллельное выполнение последующих блоков (логическое «И») или выбор одного из дальнейших путей процесса (логическое «ИЛИ»). В нашем примере происходит параллельно постановка задачи трем ролям.
В случае с блоком «Условие» возникают дополнительные блоки, в настройках которых и задаются, собственно, условия, в результате которых будет происходить выполнение дальнейших действий в ветке данного блока.
В нашем случае, в самом начале процесса происходит ветвление по признаку «тип договора» – на составление «Рецензии» ИЛИ «Экспертизы».
3.3.2 Запрос дополнительной информации
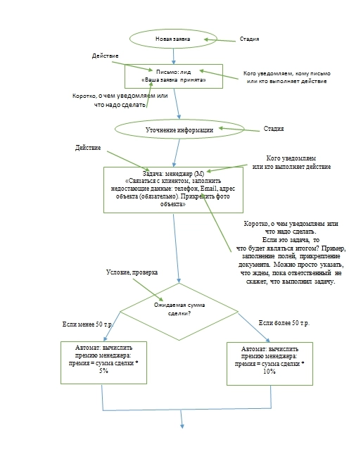
Такой блок необходим для любого рабочего бизнес процесса. Он создает задание, в результате заполнения кастомизированных полей которого мы можем получить от пользователя информацию и присвоить её переменным или полям сущности.
На изображении приведены свойства блока «Ввод наименования экспертизы, характеристики объекта и вопросы эксперту». Мы видим, что в поле «Заполняют сотрудники» указаны значения переменных «nor» и «nu», позволяющие вместо указания конкретных сотрудников использовать роли бизнес-процесса.
Список «Поле» добавляет в задание запрашиваемые поля, значения которых укажет пользователь в интерфейсе диалога. Эти значения будут присвоены соответствующим переменным.
3.3.3 Изменение документа
Блок используется, как и следует из названия, для изменения документа в результате исполнения бизнес-процесса. На изображении показана настройка параметров действия для изменения стадии сделки – сущности CRM Битрикс24.
Точно так же можно создавать блоки для изменения полей документов.
3.3.4 Задача
Часто в ходе выполнения бизнес-процесса возникает необходимость поставить задачу сотруднику или группе сотрудников. Точно так же как и при ручной постановке задачи, в ходе выполнения бизнес-процесса будет создана задача с соответствующими параметрами.
В примере ставится задача «Обработать новую сделку: Заполнить базу СРО и подготовить договор». Как видно из заполненных полей свойств блока бизнес-процесса, постановщик для задачи берётся из переменной, соответствующей роли «НОР»; ответственным назначается сотрудник, данные которого присвоены переменной, соответствующей роли НОО бизнес-процесса.
Процесс на время выполнения (до закрытия) задачи останавливается. Началом выполнения назначается значение поля «Дата начала» из задачи, для которой процесс запущен. Крайним сроком устанавливается значение переменной, которой в предыдущем задании было присвоено значение даты окончания действия договора, то есть, сделки в системе.
В описании задачи выводится как текст так и значения полей и переменных. Устанавливается высокий приоритет.
3.3.5 Уведомление
Простой функционал, позволяющий в выполняемом бизнес-процессе отправлять уведомления пользователям портала через мессенджер или по электронной почте. Заполнение полей настройки функционального блока «Уведомление» аналогично заполнению полей для функционального блока «Задача».
Точно так же в настройках используются переменные и значения полей сущности «задача».
| 4 Исполнение |
Поскольку в настройках бизнес-процесса в системе мы указали, что стартовать он будет после добавления документа в систему (пункт 3.1), то, сразу же после сохранения новой сделки, работа процесса будет начата.
По всем задачам в бизнес-процессе контролером сроков исполнения является НУ.
Инициирует бизнес-процесс событие: поступление информации от потенциального Клиента об интересе в предоставлении услуг Заказчиком. В настоящем бизнес-процессе рассматривается поступление информации посредством письма по электронной почте (возможно, созданное сайтом на основании заполненной заявки).
НОР создает сделку в Системе, прикрепляет к ней документы, назначает наблюдателем специалиста из списка. После сохранения задачи в Системе запускается бизнес-процесс.
Система устанавливает наблюдателями по задаче НОО и НРК, а контролером – НУ по результатам выполнения задачи (Система запрашивает в задании переменные). Всем отправляется уведомление.
В течение 4 часов НОО должен создать и выполнить задачу в Системе по заполнению базы СРО, составлению договора (работа во внешних системах); прикреплению составленных документов.
Выполненная НОО задача является сигналом для бизнес-процесса Системы о создании параллельных задач для НУ (заполнить базу СРО) и НРК (заполнить базу специалистов). Срок исполнения задач – 4 часа.
НОР, получив задачу и материалы, в течение 2 часов должен передать документы рецензенту и определить срок производства рецензии.
После этого Система выполняет два действия. Первое – ставит задачу контроля срока производства рецензии, которая остается актуальной вплоть до окончания всего процесса, а за два дня до его истечения отправляет уведомления НОР и НУ. Второе – Система создает НОР задачу передать подлинник рецензии в ОО в течение 4 часов (без прикрепленного файла Система должна блокировать закрытие задачи).
После выполнения НОР данной задачи Система параллельно выполняет три действия. Первое – отправляет уведомление НУ. Второе – озадачивает НУ в срок до 4 часов поставить отметку в базе СРО об исполнении рецензии. И третье – ставит задачу НОО в течение 4 часов подготовить Акт и отправить все документы заказчику.
Результатом исполнения всех задач становится постановка Системой задачи НОО в срок до 21 дня получить Акт и передать документы в архив.
Заполните форму и мы проведем вам онлайн-встречу, где вы получите примеры реализации с кейсами внедрений:Расширьте возможности Битрикс24 с платформой Пинкит
С помощью Пинкит вы можете легко настроить интеграции вашей CRM и других веб-сервисов и уменьшить ручной труд.
Подберите сценарий автоматизации под ваши задачи на примере готовых кейсов и шаблонов интеграций в Пинкит
Узнайте, какие сервисы можно интегрировать с помощью Пинкит: https://lk.pinkit.io/tariffs
Время работы специалистов Пн.–Пт.: с 9:30 до 18:30; Сб.-Вс.: выходные.
|
Елена Хажина
|
|
Сервис «Пинкит» () - это незаменимый инструмент для обмена данными между CRM, BPM системами (Битрикс24, Creatio (Terrasoft), amoCRM, Мегаплан) и различными внешними веб-сервисами (UniSender, CallbackHunter, LiveTex).
Если Вам нужна помощь в комплексной настройке приложений Пинол, в рамках использования сервиса «Пинкит» (), то отправьте нам заявку на почту . Наш менеджер свяжется с вами в ближайшее рабочее время для согласования всех вопросов. |
|
Елена Хажина
|
|
Подписывайтесь на наш YouTube-канал (), где мы разбираем сценарии работы с нашими приложениями.
|
|
Елена Хажина
|
|
Пинкит 2.0 еще не установлен в ваш Битрикс24? Не беда. Эта статья вам поможет - ""
|
|
Елена Хажина
|
|
Для тех, кто идет в ногу со временем, мы проводим регулярные . Если у Вас есть вопросы по настройке, по функционалу или вы просто хотите быть в курсе новых трендов, тогда регистрируйтесь и подключайтесь к нашим вебинарам. Для вас всегда интересные спикеры, разбор задач на примере реальных кейсов, а также подарки самым активным. |
|
Елена Хажина
|
|
Рекомендуем ознакомиться с нашими готовыми кейсами () по внедрению Битрикс24. Любой кейс можем повторить на вашем портале или адаптировать под вас. Для этого отправляйте нам заявку на почту . Наш менеджер свяжется с вами в ближайшее рабочее время для согласования всех вопросов.
|
|
Елена Хажина
|
|
Пинол - 10 лет на рынке внедрения. Мы имеем уникальную экспертизу, поэтому не тратьте время на самостоятельное изучение, мы готовы вам помочь!
Подарочная консультация по вопросам автоматизации уже |
|
Елена Хажина
|
|
Протестируйте сценарии автоматизации в личном кабинете Пинкит, зарегистрировавшись по ссылке:
|
|
Елена Хажина
|
|
Регистрируйтесь по ссылке: в личном кабинете Пинкит и протестируйте интеграции
|





Если вам интересен 














