Публичные кейсы уменьшения ручного труда с помощью Пинкит, интеграции между разными веб-сервисами и опыт наших клиентов.
Компания Malachite – осуществляет мойку автомобилей и оказывает сопутствующие услуги (чистку салона, полировку, удаление битумных пятен, мойку двигателя и др.). Кроме этого компания является дистрибьютором средств по нанесению защитных покрытий Malachite Hydroceramic.
Компания обратилась в Пинол, за внедрением Битрикс24 и разработкой бизнес-процессов для нескольких воронок продаж.
В этой статье мы расскажем про обработку Лидов и Сделок по воронкам «Мойка» и «Детейлинг».
Как проходили работы, и какие процессы были настроены, читайте далее.
![]()
Если вам нужна интеграция Head Hunter и Битрикс24 для выгрузки резюме в смарт-процесс + контакт, вам поможет наш сервис Пинкит.
Протестируйте сценарии автоматизации в личном кабинете Пинкит, зарегистрировавшись по ссылке: https://lk.pinkit.io/register/
Тарифы на платформу и функционал в тарифной сетке можно посмотреть здесь: https://pinkit.io/
Алексей Окара,
основатель Пинол и продакт-менеджер Пинкит
С помощью бизнес-процессов в Битрикс24 можно полностью автоматизировать практически все процессы компании. Автоматизация бизнеса переводит работу компании на более качественный уровень работы. Бизнес-процессы помогают лучше обслуживать клиентов и сводят к минимуму проблемы, связанные с человеческим фактором.
Мы много лет занимаемся созданием бизнес-процессов для CRM в Битрикс24. Знаем, как организовать управление процессами в компании — от простых до сложных.
Задача
В компании несколько направлений деятельности.
Для воронок «Мойка» и «Детейлинг» требовалось настроить бизнес-процессы для:
- Обработки лидов;
- Обработки сделок.
Решение
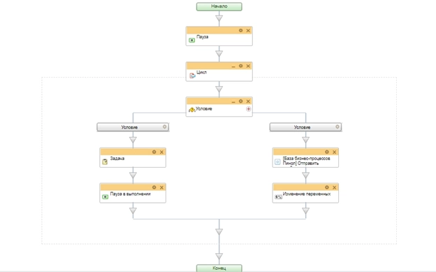
Бизнес-процессы для обработки Лидов
По условию бизнес-процесса, если клиент позвонил на телефонный номер ответственного менеджера, данная информация фиксируется в источнике.
Далее, параллельно на ответственного ставится задача, в которой сказано, что
Необходимо уточнить ФИО клиента, телефон, почта, потребность по лиду (данные лида).
На заполнение данных в рамах задачи дается 1 рабочий день.
В случае если данные не были заполнены, а задача была не закрыта, было настроено уведомление для менеджера с помощью нашего активити «Отправка уведомлений в персональный чат» (данное активити доступно на платформе «Пинкит»).
В уведомление содержится информация о том, что необходимо заполнить информацию по Лиду и кликабельная ссылка на Лид. Получить кликабельную ссылку сделки в настройках активити:
- [url=https:// адрес вашего портала.bitrix24.ru/crm/lead/details/{=Document:ID}/]{=Document:TITLE}[/url
- ID – идентификатор Лида {=Document:ID};
- Название – название Лида {=Document:TITLE}.
Далее бизнес-процесс останавливается на один рабочий день, для заполнения данных по лиду.
По истечению одного рабочего дня, бизнес-процесс проверяет, заполнены ли необходимые данные по Лиду.
Если данные заполнены, лид конвертируется в сделку и выбирается направление «Мойка» и «Детейлинг».
Если данные не заполнены, Лид конвертируется как не качественный.
Бизнес-процесс для клиентов, которые еще не посещали сервис, но есть в базе
После того, как клиент обращался в компанию. От даты обращения с клиентом ставится пауза в 14 дней.
Далее бизнес-процесс входит в цикл. На этом этапе есть два развития событий.
Если клиент лоялен к компании, и поле с просьбой «Больше не звонить» не заполнено.
Ответственному менеджеру ставится задача, в рамках которой клиенту нужно предложить дополнительные услуги.
Если менеджер позвонил клиенту и клиент на данный момент отказался от услуг, ставится пауза на 30 дней.
Далее, менеджеру приходит напоминание, в котором сказано, что нужно назначить дату следующего звонка. По назначению даты следующего звонка, бизнес-процесс по этому лиду, будет остановлен.
Бизнес-процесс для сделок в направлениях Мойка и Детейлинг
Бизнес-процессы для направлений «Мойка» и «Детейлинг» одинаковые.
При сформировавшейся сделке, на начальном этапе менеджеру ставится задача, в которой сказано, что необходимо записать клиента на Мойку или Детейлинг.
Далее, после записи на одну из услуг, менеджеру приходит уведомление в персональный чат, о том, что для клиента необходимо забронировать ресурс.
Менеджер узнает, можно ли записать клиента на тот день, который его интересует.
Если свободного времени нет, и клиент не желает перезаписываться на другое время. Сделка закрывается как проигранная с указанием причины.
Если есть свободное время или клиент согласен на другую дату.
После того, как менеджер забронирует ресурс, клиенту будет направлено уведомление.
Если клиент записан, через открытую линию, уведомление будет направлено в открытую линию.
Если клиент записан через другие источники, то уведомление будет направлено на электронную почту.
В уведомлении будут указаны (дата и время) на которое он записан.
Параллельно с этим, сотрудникам бокса, будет поставлена задача.
В названии задачи будет указано, на какую услугу записан клиент.
Следующий этап по условию бизнес-процесса, когда приедет клиент на одну из услуг, «Мойка» и «Детейлинг»..
Создаются папки на диске, в которые должны быть сохранены фотографии машины до и после.
Параллельно с этим, специалистам бокса, ставится две задачи, в первой говориться о том, что необходимо сделать фото и загрузить их в сделку. А во второй говориться, о том, необходимо закрыть задачу по завершению работ. Когда задача будет закрыта, сделка меняет статус автоматически.
Далее, сделка переходит в отдел качества. Где происходит проверка выполненной работы (мойка и детейлинг).
Далее, после проверки, необходимо выдать машину клиенту.
Также запрашивается дополнительная информация, в рамках которой нужно указать были ли сделаны для клиента дополнительные услуги.
Если дополнительные услуги были выполнены, то сумма сделки должна быть пересчитана.
Далее, менеджеру ставится новая задача, в рамках которой, клиенту необходимо предложить повторно записаться на мойку или детейлинг.
После завершения задачи, сделка меняет статус.
Заключительным этапом по сделке, ставится задача менеджеру. Что необходимо, разместить фотографии в социальной сети Instagram.
Итог
Таким образом, реализованные процессы помогают в обработке лидов и сделок по направлениям сделок «Мойка» и «Детейлинг». Учтены все нюансы в работе с клиентом. Система напоминает сотрудникам, на что им необходимо обратить внимание, какую задачу следует выполнить на каждом этапе Лида или Сделки.
Если вашей компании необходим такой же или похожий бизнес-процесс, или обучение сотрудников работе на портале Битрикс24, то присылайте ваш запрос, чтобы мы доработали данный бизнес-процесса именно под ваши условия.
Получите полный спектр услуг по автоматизации вашего бизнеса: внедрение CRM плюс техническая поддержка для взрывного роста продаж!
![]()
Если вам нужна интеграция Head Hunter и Битрикс24 для выгрузки резюме в смарт-процесс + контакт, вам поможет наш сервис Пинкит.
Протестируйте сценарии автоматизации в личном кабинете Пинкит, зарегистрировавшись по ссылке: https://lk.pinkit.io/register/
Тарифы на платформу и функционал в тарифной сетке можно посмотреть здесь: https://pinkit.io/
Алексей Окара,
основатель Пинол и продакт-менеджер Пинкит
|
Юлия Кузнецова
|
|
У нас акция в рамках которой у Вас есть возможность получить бесплатную профессиональную консультацию по использованию CRM ""!
|
|
Юлия Кузнецова
|
|
, где мы разбираем сценарии работы с CRM Битрикс24.
Вот пример нескольких из них: |
|
Юлия Кузнецова
|
|
Рекомендуем ознакомиться с нашими . В данном разделе находиться много обучающего материала для работы с CRM.
|
|
Алёна Степанова
|
|
Пинол - 10 лет на рынке внедрения. Мы имеем уникальную экспертизу, поэтому не тратьте время на самостоятельное изучение, мы готовы вам помочь!
Подарочная консультация по вопросам автоматизации уже |
|
Елена Хажина
|
|
Протестируйте сценарии автоматизации в личном кабинете Пинкит, зарегистрировавшись по ссылке:
|















