Публичные кейсы уменьшения ручного труда с помощью Пинкит, интеграции между разными веб-сервисами и опыт наших клиентов.
Компания – Волоколамские окна предлагает своим заказчикам большой выбор пластиковых окон, жалюзи, рольставни и натяжные потолки. Компания занимается изготовлением, доставкой, монтажом, сервисным обслуживанием и ремонтом изготовленных продуктов.
Компания обратилась к нам за помощью в настройке бизнес-процесса для работы с Лидами и Сделками.
Как проходили работы по проекту, и что получилось, читайте далее.
![]()
Если вам нужна миграция из одного облака Битрикс24 в другое, вам поможет наш сервис Пинкит.
Протестируйте сценарии автоматизации в личном кабинете Пинкит, зарегистрировавшись по ссылке: https://lk.pinkit.io/register/
Тарифы на платформу и функционал в тарифной сетке можно посмотреть здесь: https://pinkit.io/
Алексей Окара,
основатель Пинол и продакт-менеджер Пинкит
С помощью бизнес-процессов в Битрикс24 можно полностью автоматизировать практически все процессы компании. Автоматизация бизнеса переводит работу компании на более качественный уровень работы. Она помогает лучше обслуживать клиентов и сводит к минимуму проблемы, связанные с человеческим фактором из-за которых, как правило, клиенты уходят к конкурентам (менеджер забыл перезвонить, отправить коммерческое предложение или пропустил входящую заявку).
Мы много лет занимаемся созданием бизнес-процессов для CRM в Битрикс24. Знаем, как организовать управление процессами в компании — от простых до сложных.
Задача
Требовалось разработать бизнес-процесс на обработку Лидов и Сделок.
Основной критерий - это полная автоматизация работы по Лидам и Сделкам с переходом из стадии в стадию. Выбор монтажной группы для выезда на замеры. Генерация автоматических документов. Составление нужной отчетности по клиентам.
Реализация:
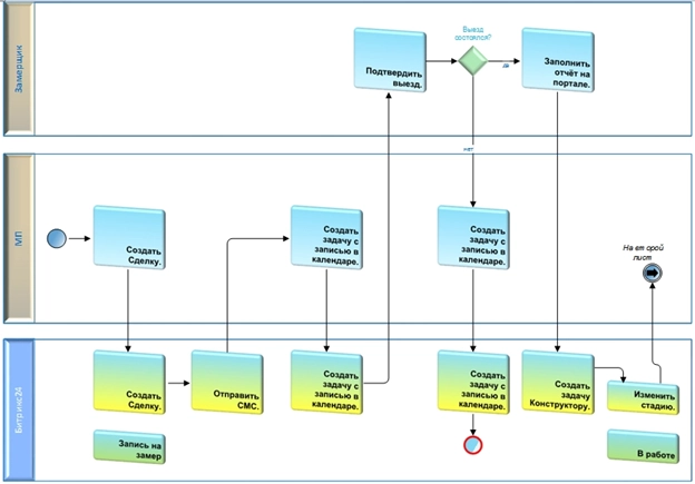
Бизнес-процесс начинается с инициирующего действия. Этим действием может быть обращение потенциального Клиента или автоматическая генерация лида в Системе из различных источников.
Например, созданный в Системе лид должен пройти квалификацию, которую проводит менеджер по продажам для определения его нужности. В случае выбраковки менеджер устанавливает статус лида «Некачественный лид» и работа с ним заканчивается.
Если лид определён как качественный, менеджер определяет его статус как «В обработке», что запускает бизнес-процесс обработки лида. Это действие приводит к созданию задачи ответственному – (срок 2 часа), задачи ответственному – (еще на 2 часа), задача ответственному с предупреждением – (на следующие 2 часа) с системным уведомлением руководителя. При старте лида менеджер проверяет и редактирует поля в карточке лида:
- Название – Имя;
- Телефон/почта;
- Адрес возможной доставки/замера.
Менеджер проводит первичный расчёт стоимости лида, на основании чего формирует коммерческое предложение в Системе, которое получает начальный статус «Расчёт». После этого ответственный менеджер отправляет коммерческое предложение потенциальному Клиенту по электронной почте.
Бизнес-процесс изменяет статус КП на «Отправлено», а стадия лида меняется на «КП отправлено».
В случаях, если сумма коммерческого приложения больше, чем 100 000. Система отправляет уведомление руководителю с указанием ссылки на коммерческое предложение в Системе. Создаётся автоматическая рассылка писем при помощи автоматическая рассылка Юнисендер из Битрикс24. Ответственный менеджер обязан заполнить поле «Возможные товары», а также другие поля по необходимости.
Далее, менеджер продолжает работу в задачах по сопровождению потенциального Клиента в течение следующего времени, автоматическая рассылка Юнисендер из Битрикс24 по умолчанию продолжает работать с заданной периодичностью. В случае обращения потенциального Клиента с просьбой её отключить, ответственный менеджер отключает рассылку. И получает статус «Отписался от рассылки».
Если потенциальный Клиент не принимает решения о сотрудничестве, ответственный менеджер устанавливает статус «Обработка приостановлена». В этом статусе рассылка продолжается еще десять дней.
Если потенциальный Клиент принял решение о продолжении сотрудничества, менеджер переводит КП в статус «Утверждено», что даёт старт процессу работы с контактом Системы, сделкой и счетами.
Далее, менеджер создаёт сделку в Системе путём конвертации лида и связывает с ней Коммерческое предложение. Сделка получает начальную стадию «Запись на замер». Система отправляет СМС Клиенту по заданному шаблону, уведомляя его о начале работы с его заказом. Менеджер создает задачу со сроками в календаре, что в массе задач формирует график замеров.
Например, за день до замера (не позднее 12:00) Система должна отправить СМС Клиенту с напоминание, о приезде монтажника. За день до замера (с 15:00 до 17:00 строго) ставится задача руководителю – решить, кто из замерщиков куда едет, корректируется запись в календаре соответствующего замерщика, ставится задача замерщику и отправляется СМС-уведомление с необходимой информацией (адрес замера, телефон Клиента, другая необходимая информация по замеру).
Обязательные поля:
- Имя;
- Телефон;
- Адрес замера.
Замерщик, после получения задачи и контактов связывается с клиентом для подтверждения выезда.
Если замер не состоялся, замерщик уведомляет ответственного менеджера о сложившейся ситуации и, в зависимости от неё, ответственный менеджер создаёт задачу, в которой планируется обработка сложившейся ситуации.
Если замер состоялся, замерщик дополняет сделку следующей информацией:
- Номер договора;
- Сумма договора;
- Сумма предоплаты;
- Скидка;
- Комментарии.
Также добавляет сканы замерных листов. Создаётся задача конструктору о запуске заказа в работу. Сделка переходит в стадию «В работе».
Новая стадия инициирует постановку задачи ответственному изменить стадию на «КП отправлено клиенту» – (на 3 часа), задача ответственному изменить статус с предупреждением (еще на 2 часа) и уведомление руководителю.
Менеджер делает расчет согласно высланным мастером замера, работает с Клиентом и, в итоге, отправляет ему уточнённое коммерческое предложение.
В случае, если сумма коммерческого предложения превышает 100000, уведомление об этом Система отправляет руководителю.
Подобно тому, как Система создавала рассылку коммерческого предложения на Лиде, создаётся и автоматическая рассылка Юнисендер из Битрикс24 для сделки. Выходом из стадии «КП отправлено Клиенту» может стать отмена сделки со стадией «Отменена», приостановка (10 суток рассылка будет продолжать отправлять письма) со стадией «Обработка приостановлена», а также основная стадия – «Сделка заключена».
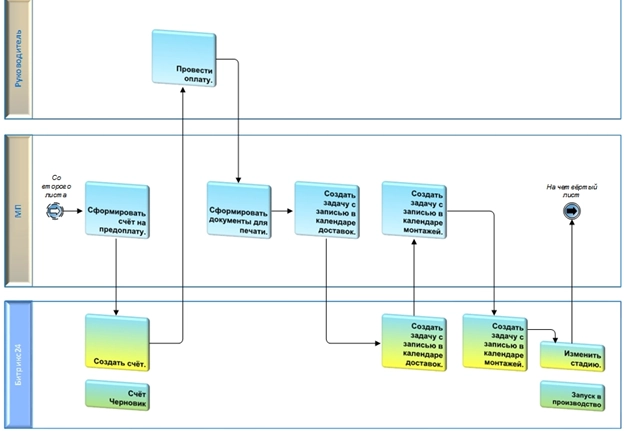
Получив подтверждение того, что Клиент собирается оплачивать заказ, менеджер создаёт счёт на предоплату в Системе в начальном статусе «Черновик». Система также создаёт задачу руководителю на проведение оплаты, поскольку менеджер проводить, удалять и редактировать выставленные счета не может.
Далее, менеджер формирует необходимые документы для печати, при заключении в офисе весь комплект документов, при заключении на дому - акты и приходные кассовые ордера на оставшиеся деньги. После этого корректируется задача для графика монтажей и меняется стадия сделки на «Запуск в производство», который начинает осуществлять следующий актор – конструктор.
Конструктор редактирует заказ (при необходимости), отправляет заказ поставщику, проверяет и подтверждает заказ поставщика. Конструктор вводит следующие данные:
- Наименование поставщика;
- Номер счета/заказа;
- Количество изделий;
- Стоимость заказа поставщика;
- Форма оплаты (нал/безнал);
- Счет получен? (да/нет);
- Дата доставки на склад;
- Дата доставки клиенту (по умолчанию из полей сделки);
- Дата монтажа (по умолчанию из полей сделки;
- Бонус менеджера (по умолчанию 1,5%);
- Бонус замерщика (по умолчанию 2,5%);
- Стоимость монтажа;
- Стоимость доставки;
- Бонус конструктора (по умолчанию 1,0%).
Конструктор заполняет и распечатывает заявку на склад в составе:
- Откосы (ширина, длина, количество);
- Уголки 40/30 (количество);
- Подоконники (ширина, длина, количество);
- Нащельники (ширина, длина, количество);
- Москитная сетка (ширина, длина, количество);
- Отливы (ширина, длина, количество);
- Козырьки (ширина, длина, количество);
- Гребенки (количество);
- Торцевые (количество);
- Комплект креплений (количество);
- Примечания;
- Дата доставки.
Сделка переводится в стадию «Заказ в работе».
За 3 дня до отгрузки МП ставится задача проверить готовность заказа у поставщика, за день до отгрузки (с 13:00 до 15:00) ставится задача сформировать график доставок на завтра (расставить время в зависимости от адресов). После того, как график сформирован, но не позднее 17:00, производится СМС рассылка Клиенту с напоминанием о доставке.
С 17:00 ставится задача водителям и грузчикам с СМС уведомлением. За день до монтажа ставится задача руководителю распределить монтажные бригады в графике монтажа. Кроме того, с 16:00 до 17:00 ставятся задачи бригадам с СМС уведомление по адресам.
После монтажа монтажники заполняют форму отчет, где прикрепляют фото смонтированного объекта, при необходимости пишут комментарии.
Если есть рекламация необходимо приложить фото, скан или фото акта о выполненных работах с отметками клиента, написать комментарии. Ставится задача конструктору, ответственный менеджер собирает документы.
Система создаёт уведомление руководителю и задачу на закрытие сделки, которую с течением времени выполняет менеджер, после чего стадия сделки меняется на «Завершено успешно». Система создаёт почтовую рассылку, отправляет интерактивное письмо по истечение 7 дней с просьбой оценить работу. В случае, если были получены низкие оценки (от одного до трёх) Система формирует уведомление об этом руководителю.
Итог:
Таким образом, была автоматизирована обработка лидов и сделок. Учтены все нюансы на каждом этапе при работе с клиентом, от момента формирования заявки до полного исполнения обязательств перед заказчиком.
Менеджеры и монтажные группы действуют по четко определенному сценарию. Руководитель получает уведомления на важных этапах сделки, что в свою очередь позволяет быть в курсе движения сделок и работ по ним.
Получите полный спектр услуг по автоматизации вашего бизнеса: внедрение CRM плюс техническая поддержка для взрывного роста продаж!
![]()
Если вам нужна миграция из одного облака Битрикс24 в другое, вам поможет наш сервис Пинкит.
Протестируйте сценарии автоматизации в личном кабинете Пинкит, зарегистрировавшись по ссылке: https://lk.pinkit.io/register/
Тарифы на платформу и функционал в тарифной сетке можно посмотреть здесь: https://pinkit.io/
Алексей Окара,
основатель Пинол и продакт-менеджер Пинкит
|
Юлия Кузнецова
|
|
У нас акция в рамках которой у Вас есть возможность получить бесплатную профессиональную консультацию по использованию CRM ""!
|
|
Юлия Кузнецова
|
|
, где мы разбираем сценарии работы с нашими приложениями.
Вот пример нескольких из них: |
|
Юлия Кузнецова
|
|
Не упустите свой шанс! Сейчас проходит летняя акция 2020 от 1С-Битрикс: скидки до 36% на Битрикс24.
|
|
Юлия Кузнецова
|
|
Рекомендуем ознакомиться с нашими . В данном разделе находиться много обучающего материала для работы с CRM.
|
|
Алёна Степанова
|
|
Пинол - 10 лет на рынке внедрения. Мы имеем уникальную экспертизу, поэтому не тратьте время на самостоятельное изучение, мы готовы вам помочь!
Подарочная консультация по вопросам автоматизации уже |
|
Елена Хажина
|
|
Протестируйте сценарии автоматизации в личном кабинете Пинкит, зарегистрировавшись по ссылке:
|











