Инструкции по настройке интеграций Пинкит, автоматизации бизнес-процессов Битрикс24 и другие полезные статьи.
RSSПокажем схему бизнес-процесса для создания лида из входящего обращения
![]()
Если вам интересна интеграция с PostgreSQL и MySQL, вам поможет Пинкит.
Заполните форму и мы проведем вам онлайн-встречу, где вы получите примеры реализации с кейсами внедрений:
| 1 Преамбула |
Про организацию службы техподдержки написано много. Существует также большое количество информационных систем для автоматизации этого процесса.
К чему здесь ещё и Битрикс24, скажут многие? Ведь эта система предназначена для организации работы корпоративных порталов. Всё верно. Но, на сегодняшний день уже установлены и внедрены сотни тысяч корпоративных порталов на Битрикс24. Они работают и их использование удовлетворяет владельцев и пользователей. У меня даже есть лиды по миграции с известных багтрекинговых систем на Битрикс24.
С чем это связано? Я выяснил причину. Организации хотят максимальной интеграции всех своих инструментов, автоматизирующих повседневную деятельность бизнеса, в единую среду. На сегодняшний день такой средой может стать корпоративный портал Битрикс24.
| 1.1 Исходные данные |
Интернет-портал по продаже и аренде недвижимости. На портале принимаются объявления от физических и юридических лиц и публикуются после модерации с привязкой к карте. Система техподдержки портала построена по классической трехуровневой схеме:
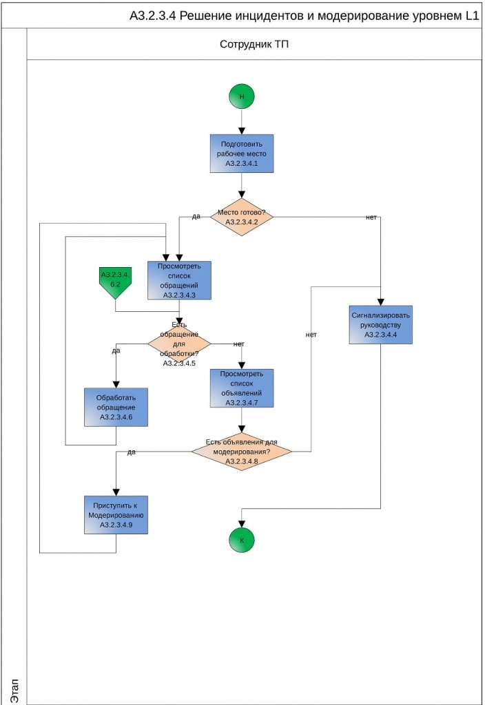
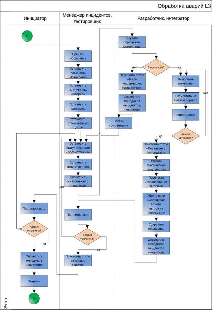
- Уровень первый (L1) – операторы call-center и обработчики обращений по E-mail. Находятся на аутсорсинге.
- Уровень второй (L2) – собственный отдел информационных технологий портала.
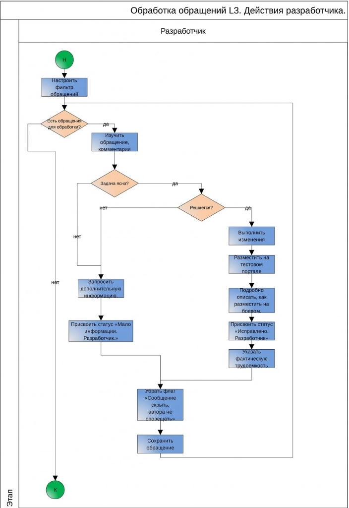
- Уровень третий (L3) – технические специалисты портала и внешние партнёры-интеграторы, разработчики решений.
| 1.2 Что должно быть |
В результате моей работы должна быть внедрена полноценная облачная система техподдержки интернет-портала. Я должен описать бизнес-процесс по ролям деятельности, разграничить полномочия и права, написать инструкции по ролям бизнес-процесса. Необходимо учесть уровень подготовки и знаний пользователей, исходя из их ролей в техподдержке.
| 2 Схематизация бизнес-процесса |
Поделюсь опытом. Всегда, сталкиваясь с подобными задачами, я начинаю не с того, что пишу какие-то тексты, а с того, что сразу изображаю схему бизнес-процесса, попутно выделяя роли.
Нахожу данное дело увлекательным и интересным. Ниже приведены разработанные схемы и таблица (Таблица 1) ролей бизнес-процесса.
|
Наименование роли |
Пояснение |
Описание основных функций |
|
Инициатор |
Внешний зарегистрированный пользователь портала или сотрудник интернет-портала, пользователь системы |
|
|
Оператор первого уровня техподдержки |
L1 |
|
|
Менеджер инцидентов |
L2 |
|
|
Тестировщик |
L2 |
|
|
Оператор отдела информационных технологий |
L2 |
|
|
Разработчик |
L3 |
|
|
Коллегия RfC интернет-портала |
L3 |
Утверждение RfC – запросов на изменения. |
|
Интегратор |
L3. Сотрудник организации-подрядчика, участвующий в разработке интернет-портала. «Точка входа» для общения с подрядчиком. |
|
Таблица 1. Роли в бизнес-процессах (фрагмент).
Кроме того, я выявляю статусы сущностей и сами сущности в процессе разработки схемы бизнес-процесса. Вижу, что есть «Обращение». На первом уровне техподдержки оно может классифицироваться по следующим направлениям:
- Обращение в администрацию
- Ненормативная лексика
- Вопрос не по теме
- Есть ответ в FAQ
- Вопрос к содержимому карты
- Технический вопрос
Если обращение не решается на первом уровне техподдержки, оно передается менеджеру инцидентов и подвергается следующей классификации, т.е. обращение преобразуется.
- Авария
- Инцидент
- Запрос на изменение
Каждый такой тип обращений обрабатывается по своей ветке бизнес-процесса. Кроме того, к обращению применяется классификация по признакам.
- Сложность
- Критичность
- Категория
Также указывается планируемая трудоёмкость и ожидаемая дата решения.
Я полностью разрабатываю схемы бизнес-процесса и создаю Техническое Задание, что в объём данной статьи просто не поместится.
| 3 Имплементация |
| 3.1 Подготовка |
Для начала работы необходимо развернуть у себя в организации саму систему Битрикс24 в какой-либо редакции, включить модуль CRM и поддержку бизнес-процессов. Если Вы еще не стали клиентами Битрикс24, то самое простое - это зарегистрировать бесплатную облачную версию на 12 пользователей.
Далее, нужно пригласить пользователей в настроенную штатную структуру организации в системе и в группы, определяющие функциональность сотрудников, которые в такие группы входят. Иными словами, группы должны соответствовать тем группам, которые описаны в бизнес-процессе.
Есть много вариантов имплементации бизнес-процессов с Битрикс24. Сразу же, что называется, «на берегу», необходимо определиться, в отношении какой сущности системы будут строиться бизнес-процессы.
Поскольку данная тема (выбор, к какой сущности строить автоматизацию процессов) довольно обширна, я не буду останавливаться на ней в этой статье, а скажу только, что я выбрал сущность «Лид» CRM Битрикс24.
Таким образом, сущность «Лид» будет выполнять роль сущности «Обращение в службу техподдержки». В сущности «Лид» достаточно полей, которые мы можем настроить для того, чтобы он стал выполнять роль обращения. В качестве примера, изменю стандартное поле лида – «Источник» на необходимое для работы с обращением «Тип обращения».
Не забудем сохранить настройки для всех пользователей после редактирования формы лида.
А для того, чтобы поля списка соответствовали набору типов из Технического задания, я отредактирую справочник «Источники» (который и исполняет роль справочника типов обращений), заполнив его необходимыми значениями.
Теперь применю один очень полезный функционал Битрикс24 – автоматическое создание Лидов из входящих писем электронной почты. Воспользуюсь настройками CRM Битрикс24, разделом «Битрикс24 Интеграция с почтой», где укажу адрес электронной почты, с которого необходимо принимать для генерации Лиды, которые будут давать начало бизнес-процессу обработки входящих обращений пользователей Интернет-портала. На этот адрес необходимо будет настроить сам интернет портал, чтобы он отправлял обращения именно туда.
| 3.2 Создание шаблона последовательного бизнес-процесса. |
Полное описание всех особенностей создания бизнес-процессов в Битрикс24 не является целью данной статьи.
В своей предыдущей статье, опубликованной на сайте компании Пинол, я описывал создание и исполнение бизнес-процесса в документообороте небольшой организации. Разница в бизнес-процессе этой статьи лишь в том, что данный бизнес-процесс в Битрикс24 создается к сущности «Лид» и более ёмкий, чем тот. По созданному Техническому Заданию с описанием бизнес-процессов, включая схемы, я создаю рабочий процесс в системе для сущности «Лид». Этот процесс будет стартовать автоматически при добавлении Лида (который в том числе может быть создан пришедшим сообщением электронной почты) и обрабатываться операторами технической поддержки первого уровня.
![]()
Если вам интересна интеграция с PostgreSQL и MySQL, вам поможет Пинкит.
Заполните форму и мы проведем вам онлайн-встречу, где вы получите примеры реализации с кейсами внедрений:
Время работы специалистов Пн.–Пт.: с 9:30 до 18:30; Сб.-Вс.: выходные.
|
Алёна Степанова
|
|
Пинол - 10 лет на рынке внедрения. Мы имеем уникальную экспертизу, поэтому не тратьте время на самостоятельное изучение, мы готовы вам помочь!
Подарочная консультация по вопросам автоматизации уже |
|
Полина Гальченко
|
|
Подписывайтесь на наш YouTube-канал (), где мы разбираем сценарии работы с нашими приложениями.
|
|
Полина Гальченко
|
|
Рекомендуем ознакомиться с нашими готовыми кейсами () по внедрению Битрикс24. Любой кейс можем повторить на вашем портале или адаптировать под вас. Для этого отправляйте нам заявку на почту . Наш менеджер свяжется с вами в ближайшее рабочее время для согласования всех вопросов.
|
|
Елена Хажина
|
|
Для тех, кто идет в ногу со временем, мы проводим регулярные . Если у Вас есть вопросы по настройке, по функционалу или вы просто хотите быть в курсе новых трендов, тогда регистрируйтесь и подключайтесь к нашим вебинарам. Для вас всегда интересные спикеры, разбор задач на примере реальных кейсов, а также подарки самым активным. |
|
Елена Хажина
|
|
Пинкит 2.0 еще не установлен в ваш Битрикс24? Не беда. Эта статья вам поможет - ""
|
|
Елена Хажина
|
|
Подписывайтесь на наш YouTube-канал (), где мы разбираем сценарии работы с нашими приложениями.
|
|
Елена Хажина
|
|
Сервис «Пинкит» () - это незаменимый инструмент для обмена данными между CRM, BPM системами (Битрикс24, Creatio (Terrasoft), amoCRM, Мегаплан) и различными внешними веб-сервисами (UniSender, CallbackHunter, LiveTex).
Если Вам нужна помощь в комплексной настройке приложений Пинол, в рамках использования сервиса «Пинкит» (), то отправьте нам заявку на почту . Наш менеджер свяжется с вами в ближайшее рабочее время для согласования всех вопросов. |
|
Елена Хажина
|
|
Регистрируйтесь по ссылке: в личном кабинете Пинкит и протестируйте интеграции.
|




















